• 最近访问:
发表于 2025-10-11 17:34:10 股吧网页版
徐翔概念股 控制权变更
来源:中国证券报

K图 600288_0

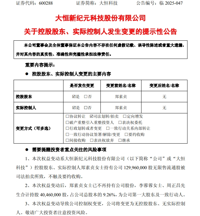
  10月10日晚,大恒科技公告称,控股股东、实际控制人郑素贞持有的公司1.3亿股无限售流通股被司法拍卖。

  本次权益变动后,郑素贞已不再持有公司股份,李蓉蓉、周正昌合计持股4046万股,占公司总股本的9.26%,为公司第一大股东及一致行动人。

  本次权益变动导致公司控制权变更,公司将变更为无控股股东、无实际控制人。

  图片来源:公司公告

  公开资料显示,郑素贞系徐翔的母亲。大恒科技被市场认为是“徐翔概念股”之一。

  Wind数据显示,10月10日,大恒科技股价收报14.12元/股,总市值约62亿元。

公司控制权变更

  对于本次控制权发生变更的具体情况,大恒科技公告显示,公司于2024年12月25日收到青岛中院作出的执行裁定书,裁定将拍卖登记郑素贞所持上市公司大恒科技的1.3亿股无限售流通股股票。

  公司于2025年6月20日收到青岛中院《拍卖通知书(第一次)》,郑素贞所持公司1.3亿股无限售流通股股票将在山东产权交易中心进行公开拍卖。

  公司于2025年7月25日通过山东产权交易中心查询,司法拍卖网拍竞价阶段已结束。

  公司于2025年8月5日公告收到青岛中院执行裁定书,裁定公司1.3亿股无限售流通股股票的所有权归买受人所有。

  公司于2025年8月8日公告通过中国证券登记结算有限责任公司业务系统查询获悉,郑素贞所持1.3亿股无限售流通股已完成过户登记手续。本次过户完成后,郑素贞已不再持有公司股份,也不再为公司的控股股东、实际控制人。

  本次权益变动后,公司将变更为无控股股东、无实际控制人。公司原控股股东、实际控制人与公司在资产、业务、人员等方面保持独立性,且不存在非经营性资金占用、违规担保等侵害公司利益的情形。

  截至公告披露日,公司生产经营活动正常。本次控制权变更后,公司在资产、业务、人员等方面将继续与股东保持分离,不会对公司治理结构及生产经营产生重大不利影响。

上半年业绩亏损

  据大恒科技2025年半年报,公司的主营业务包括机器视觉及信息技术业务、光机电一体化业务、电视数字网络编辑及播放系统业务三大板块。其中机器视觉及信息技术业务包括机器视觉业务、信息系统集成业务;光机电一体化业务包括光机电业务、光学薄膜业务。

  2025年上半年,大恒科技实现营业收入8.44亿元,同比上升6.89%;实现归属于上市公司股东的净利润-274.05万元,同比上升72.27%;实现归属于上市公司股东的扣除非经常性损益的净利润-180.39万元,同比下降115.61%。

  公司上半年业绩亏损的主要原因是,受行业市场竞争加剧、供需变化影响等原因导致产品盈利能力有所下降和辞退费同比有所增长,以及公司上年同期出售子公司股权产生负收益,本期没有此类影响因素等。

  上半年,光机电一体化板块实现主营业务收入7927.76万元,较上年同期下降45.79%;实现经常业务净利润-273.26万元,较上年同期下降299.08%。电视数字网络编辑及播放系统板块实现主营业务收入13168.14万元,同比下降2.95%;实现经常业务净利润-2325.97万元,同比下降288.43%;该业务板块毛利率下降,辞退费增加,对业务利润造成一定影响。

郑重声明:用户在财富号/股吧/博客等社区发表的所有信息(包括但不限于文字、视频、音频、数据及图表)仅代表个人观点,与本网站立场无关,不对您构成任何投资建议,据此操作风险自担。请勿相信代客理财、免费荐股和炒股培训等宣传内容,远离非法证券活动。请勿添加发言用户的手机号码、公众号、微博、微信及QQ等信息,谨防上当受骗!
作者:您目前是匿名发表   登录 | 5秒注册 作者:,欢迎留言 退出发表新主题
温馨提示: 1.根据《证券法》规定,禁止编造、传播虚假信息或者误导性信息,扰乱证券市场;2.用户在本社区发表的所有资料、言论等仅代表个人观点,与本网站立场无关,不对您构成任何投资建议。用户应基于自己的独立判断,自行决定证券投资并承担相应风险。《东方财富社区管理规定》

扫一扫下载APP

扫一扫下载APP
信息网络传播视听节目许可证:0908328号 经营证券期货业务许可证编号:913101046312860336 违法和不良信息举报:021-34289898 举报邮箱:jubao@eastmoney.com
沪ICP证:沪B2-20070217 网站备案号:沪ICP备05006054号-11 沪公网安备 31010402000120号 版权所有:东方财富网 意见与建议:021-54509966/952500