2月4日晚间,金健米业(600127.SH)发布公告称,公司及有关责任人于当日收到中国证券监督管理委员会湖南监管局出具的警示函。

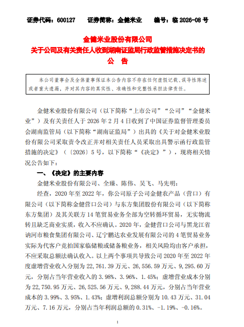
公告显示,经查,2020年至2022年金健米业原子公司金健农产品(营口)有限公司与东方集团股份有限公司及其关联方发生的14笔贸易业务,均为空转循环贸易。这些贸易无实物流转且缺乏商业实质,相关收入不应确认。同时,2020年金健营口公司与黑龙江省讷河市粮食集团有限公司、辽宁鹏达农业发展有限公司的4笔贸易业务,实际为代客户竞拍国家临储粮或储备粮业务,相关风险均由客户承担,不应采取总额法确认收入。
上述两项事项共导致金健米业2020年至2022年度虚增营业收入分别为2.28亿元、2.66亿元、9295.60万元,分别占当年营业收入的3.98%、3.96%、1.45%;虚增营业成本分别为2.28亿元、2.65亿元、9288.44万元,分别占当年营业成本的3.99%、3.95%、1.43%;虚增利润总额分别为10.43万元、31.04万元、7.16万元,分别占当年利润总额的0.31%、-1.19%、-0.16%。
湖南证监局指出,金健米业的上述行为违反了《上市公司信息披露管理办法》第三条第一款规定。公司时任董事长全臻、时任总裁及代董事长陈伟、时任分管贸易业务副总裁吴飞、时任财务总监马先明对上述违法违规行为负有主要责任,违反了《上市公司信息披露管理办法》第四条、第五十一条第一款及第三款规定。
根据《上市公司信息披露管理办法》第五十二条规定,湖南证监局决定对金健米业采取责令改正的行政监管措施,对全臻、陈伟、吴飞、马先明采取出具警示函的行政监管措施,并将相关情况记入证券期货市场诚信档案。湖南证监局要求金健米业高度重视问题,全面梳理公司治理、信息披露、财务管理等方面的薄弱环节,采取有效措施整改;严格执行财务和会计管理制度,提升财务管理专业性和规范性;依法依规严肃对相关责任人进行内部追责;公司全体董事和高级管理人员需充分吸取教训,提高规范运作意识,加强法律法规学习,强化信息披露管理,保证信息披露真实、准确、完整。公司需在收到决定书之日起30日内向湖南证监局提交书面整改报告。
公开资料显示,公司是我国粮食系统的第一家上市公司,是首批农业产业化国家重点龙头企业,国家水稻工程优质米示范基地。公司以优质粮油、新型健康食品和药品开发、生产、销售为发展方向,坚持农、工、科、贸一体化的现代农业产业化经营模式,主要产品有大米、面粉、面条、植物油、米粉、牛奶、糖果、果冻、药品等。
金健米业2025年三季度业绩报告显示,2025年前三季度,公司营业收入营收23.73亿元,同比下降26.82%;归属于上市公司股东的净利润达1,255万元。
截至2月5日10点01分,金健米业的股价6.81元/股,总市值44亿元。