2月28日美伊开战后,中东局势骤然升级,多国关闭领空,全球航空运输秩序陷入混乱。
以色列、伊朗、伊拉克三国率先宣布关闭全国领空,阿联酋、卡塔尔、科威特、巴林也紧随其后,相继关闭全国或部分空域。受此影响,相关国家的航司,如阿联酋航空、卡塔尔航空等暂停全球航班运行。
分析人士称,这是因为上述多国境内均设有美军基地,在本轮冲突中已成为导弹袭击目标。
根据最新消息,当地时间2月28日晚至3月1日凌晨,阿联酋迪拜国际机场航站楼也遭到袭击。
多国关闭领空,航班停飞,许多大量中东旅客滞留机场。同时,国内飞往中东的航班也纷纷启动应急处置,陆续返航或备降。其中,东航从上海起飞的MU265航班原计划28日当晚抵达迪拜,目前已返航;国航CA705北京飞阿布扎比航班亦已返航。
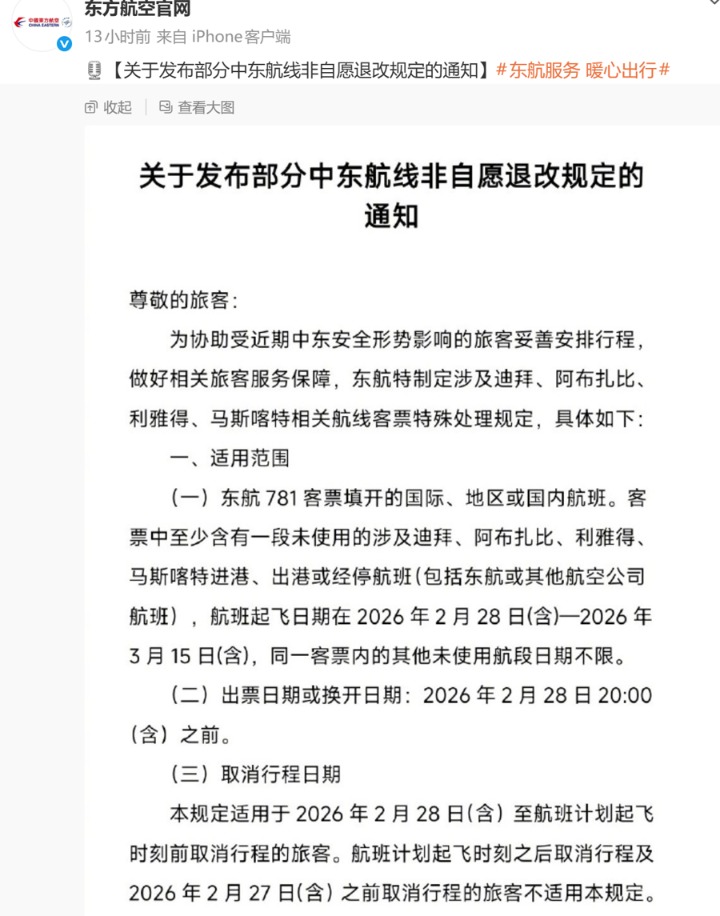
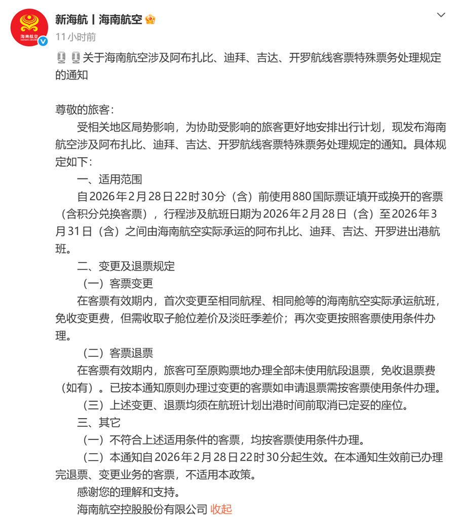
针对当前的突发局势,国内国航、东航、南航、海航等航司已发布免费退改签政策,主要针对2月28日至3月15日,迪拜、阿布扎比、利雅得、德黑兰、多哈等地进出港(含经停)的航班。




由于各航司航线不同,具体退改签细则也略有差异,其中海航免费退改签政策的覆盖时间最长,时段从2月28日一直持续到3月31日。
旅游平台也第一时间启动应急反应。携程表示,针对伊朗及中东地区局势可能对行程造成的影响,携程平台已组成专项小组,持续跟进事件最新动态。
酒店方面,针对2月28日17时前预订中东多国(包括伊拉克、约旦、黎巴嫩、阿联酋、叙利亚、科威特、卡塔尔、沙特阿拉伯、土耳其、巴林、伊朗、以色列、阿曼、也门),且出行日期为2月28日至3月5日的订单,携程平台已开启兜底保障,联合商家一起为用户承担退订损失。
机票方面,涉及行程影响的用户可在携程app自助提交退票申请,携程将依据航司统一安排为用户提供挽损方案。
携程用户如遇紧急情况,可随时联系携程客服95010,或在携程app搜索“携程SOS紧急支援服务”。
美伊正式开战对全球航空市场影响重大,因为中东是连接亚欧的重要空中走廊,全球超过三成跨洲航班原本飞越该区域。空域关闭后,航班被迫绕飞里海、中亚或红海方向,飞行时间普遍增加1至3小时。叠加原油价格上涨,绕飞带来的燃油和调度成本增加,将进一步压缩航空公司利润空间。
业内人士指出,若霍尔木兹海峡周边空域长期受限,全球航线网络或被迫重新布局。
值得注意的是,冲突发生后,一张从大马士革飞往上海的机票在平台上标价超过300万元,引发关注。业内人士解释,此类情况多为后台录入错误导致的异常展示,并非真实成交价格。
以中国民航局的规定为例,国际航班价格均有备案,日常航班价格差异主要源于不同的折扣力度。即使供需极端失衡,航班价格最高恢复至备案原价水平。如果遇到超出原价水平的机票,均属于黄牛非法倒卖行为。