多家航司发布涉中东航班退改方案,平台开启兜底保障
来源:北京商报
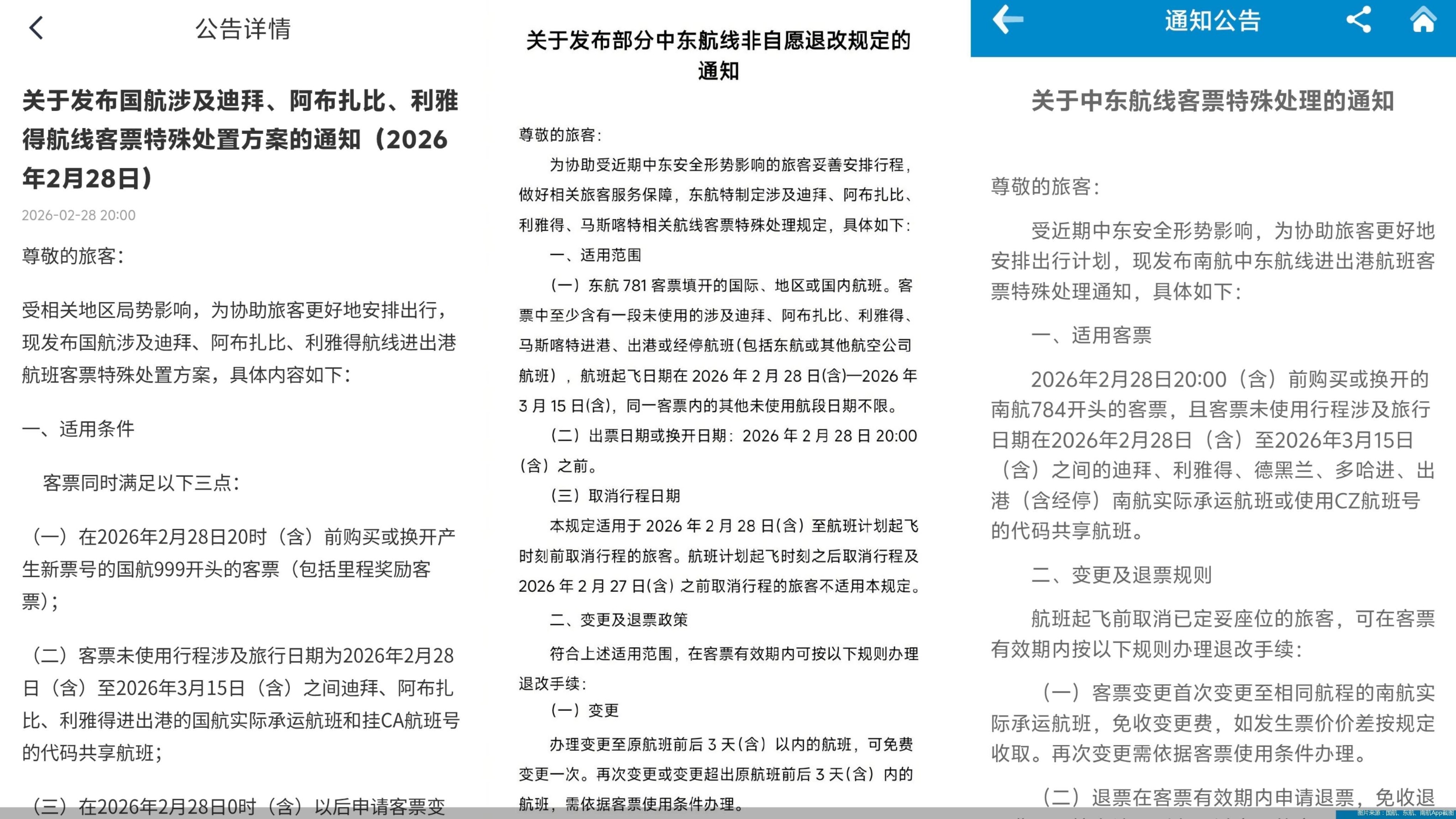
北京商报讯(记者关子辰牛清妍)2月28日晚,国航、东航、海航、厦航等多家航司先后发布涉及中东地区航班客票特殊处理方案,在规定范围内,退票或改签免除手续费。
以国航发布的方案为例,在2026年2月28日20时(含)前购买或换开产生新票号的国航999开头的客票(包括里程奖励客票),或者客票未使用行程涉及旅行日期为2026年2月28日(含)至2026年3月15日(含)之间迪拜、阿布扎比、利雅得进出港的国航实际承运航班和挂CA航班号的代码共享航班,在2026年2月28日0时(含)以后,首次变更免收变更手续费,也可以免手续费办理未使用航段退票(以取消客票订座时间为准)。
北京商报记者从去哪儿旅行获悉,在机票方面,去哪儿旅行将第一时间同步政策,为需要退改的旅客提供协助。在酒店方面,针对2月28日17时前预订中东14国(包括伊拉克、约旦、黎巴嫩、阿联酋、叙利亚、科威特、卡塔尔、沙特阿拉伯、土耳其、巴林、伊朗、以色列、阿曼、也门),且出行日期为2月28日至3月5日的订单,去哪儿已开启兜底保障,将联合商家一起为需要退订的用户承担退订损失。

郑重声明:用户在财富号/股吧/博客等社区发表的所有信息(包括但不限于文字、视频、音频、数据及图表)仅代表个人观点,与本网站立场无关,不对您构成任何投资建议,据此操作风险自担。请勿相信代客理财、免费荐股和炒股培训等宣传内容,远离非法证券活动。请勿添加发言用户的手机号码、公众号、微博、微信及QQ等信息,谨防上当受骗!
评论该主题
帖子不见了!怎么办?作者:您目前是匿名发表 登录 | 5秒注册 作者:,欢迎留言 退出发表新主题
温馨提示: 1.根据《证券法》规定,禁止编造、传播虚假信息或者误导性信息,扰乱证券市场;2.用户在本社区发表的所有资料、言论等仅代表个人观点,与本网站立场无关,不对您构成任何投资建议。用户应基于自己的独立判断,自行决定证券投资并承担相应风险。《东方财富社区管理规定》