【大河财立方记者陈薇】2月11日,千问App联合飞猪宣布,与全球40多家旅行品牌达成AI合作,为通过千问购买飞猪机酒门票的用户提供专属优惠“千问价”,单笔订单最高可优惠300元。这是继千问发放25元外卖红包后,在AI办事领域再度发放红包。
首批与千问App合作的包括东航、南航、阿联酋航空、美联航等国内外头部航司,万达酒店及度假村、华住、开元森泊等知名酒旅品牌,以及上海迪士尼度假区、香港迪士尼乐园、方特等超级主题乐园。

这些合作伙伴将为千问App用户提供专属补贴与权益,包括折扣价、大额满减券、酒店早餐及延迟退房等权益,当用户通过千问App进行对话预定时,即可看到“千问专享”“千问价”等标志,单笔订单最高可优惠300元。
今年1月,千问App全面接入飞猪、淘宝等阿里核心业务,在全球首次实现订机票、点外卖、买东西等AI购物功能,此前,千问App发放25元外卖免单卡,并接入了春节档电影票购买功能,AI已经在改变供需两端的信息流和商品流形态。

由于旅行决策因子多、购买链路长,AI的自然语言交流能力、海量动态商品的匹配能力,参与度较购买外卖、电影票等商品更高。
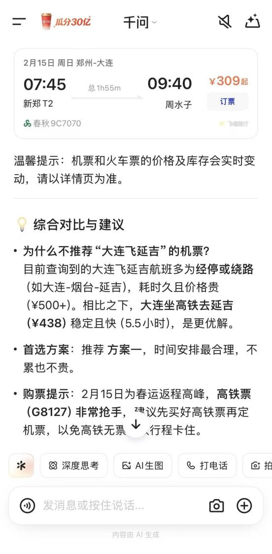
比如,当用户需要预订郑州去延吉的行程,其可以提供三到四个不同的出行方案,并在方案之后点评,哪些方案更具性价比,哪些方案更具时效性。当用户选择飞机转高铁方案时,其还会提醒,因春运期间火车票较为紧张,建议先预定成功大连到延吉的高铁后,再出郑州到大连的机票。同时,它们也将平台提供的折扣价、大额满减券也都考虑在内,帮用户算好折扣权益。
随着模型能力和产品的迭代,更多面向AI时代用户需求的新供给、新体验也将持续产生。
“2026年可谓AI消费时代的元年,以阿里千问为代表的AI超级应用所引发的消费升级和流量入口切换势不可挡。”广州民航职业技术学院副教授綦琦认为,对航司来说首批参与也避免错过“头啖汤”的低成本引流机会。
在綦琦看来,每项新技术都以提高生产效率为出发点、以消费升级为落脚点,过去60多年全球机票销售完成了从CRS到GDS再到NDC的进化,如今AI技术的出现和大规模应用,有望让民航业进入“AI+”数智营销新时代。
而北京第二外国语学院旅游科学学院教授李彬也认为,生成式AI将重塑游客选择旅游要素产品的行为模式。从供应链来看,AI带来的巨大变化可能重构既有产品渠道的格局,从而为酒旅企业提供了更多渠道选择和运营的机会,或将成为酒旅供给侧的一个重要分水岭。