
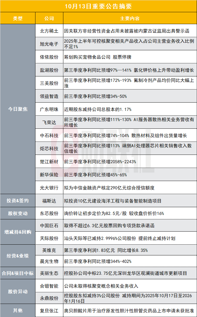
今日聚焦
【北方稀土:因关联方非经营性资金占用未披露被内蒙古证监局出具警示函】
北方稀土(600111.SH)公告称,公司于10月13日收到内蒙古证监局下发的警示函。警示函指出,2019年2月至2024年12月,公司子公司包钢集团节能环保科技产业有限责任公司累计为内蒙古包瀜环保新材料有限公司发放人员工资、福利费、保险费等共计894.85万元,构成关联方非经营性资金占用。截至2024年12月31日,包瀜环保公司已全部归还上述代发款项。公司未就该事项履行信息披露义务,违反了相关规定。内蒙古证监局决定对公司采取出具警示函的监管措施,并记入证券期货市场诚信档案。
【3天2板旭光电子:2025年上半年可控核聚变相关产品收入占公司主营业务收入比例不足1%】
旭光电子(600353.SH)发布股票交易异常波动公告称,公司关注到“可控核聚变”热点概念。公司自主研发的百千瓦级、兆瓦级大功率电子管,是可控核聚变射频电源装置中的器件,用于实现上亿度的等离子体加热。2025年上半年,该产品收入占公司主营业务收入的比例不足1%。请广大投资者谨慎投资,注意防范投资风险。
【6天5板天际股份:汕头天际等已减持2.9996%公司股份提前终止减持计划】
天际股份(002759.SZ)公告称,控股股东汕头市天际有限公司及一致行动人星嘉国际有限公司原计划自公告披露之日起15个交易日后的3个月内减持不超1475.28万股,占剔除回购后总股本3.00%;2025.7.24-2025.10.9期间,两方已通过集中竞价减持491.76万股,以大宗交易分别减持918.35万股和65万股,合计1475.11万股,占剔除后总股本2.9996%,现提前终止减持计划。
【依依股份:筹划购买宠物食品公司股票停牌】
依依股份(001206.SZ)公告称,公司正在筹划发行股份及支付现金购买资产并募集配套资金事项,交易标的为杭州高爷家有好多猫宠物食品有限责任公司,交易方式为发行股份及支付现金并募集配套资金。目前交易对方的范围尚未最终确定,具体交易方式及方案以后续公告为准。公司已与主要交易对方签署了意向协议,达成初步购买资产意向。公司股票自2025年10月14日起开始停牌,预计在不超过10个交易日的时间内披露本次交易方案。
【盐湖股份:第三季度净利同比预增97%—141% 氯化钾价格上升带动盈利增长】
盐湖股份(000792.SZ)公告称,公司预计2025年前三季度归属于上市公司股东的净利润为43.00亿元–47.00亿元,比上年同期增长36.89%—49.62%。三季度归属于上市公司股东的净利润为18亿元–22亿元,比上年同期增长97.41%—141.28%。报告期内,氯化钾价格较上年同期上升,带动盈利增长;碳酸锂市场价格下行,但公司整体业绩仍实现同比增长。
【三美股份:前三季度净利同比预增172%-193% 氟制冷剂产品均价同比大幅上涨】
三美股份(603379.SH)公告称,前三季度预计归属于上市公司股东的净利润为15.24亿元-16.46亿元,同比增长171.73%-193.46%。2025年第二代氟制冷剂(HCFCs)生产配额进一步削减,第三代氟制冷剂(HFCs)继续实行生产配额管理,竞争格局持续优化,下游需求增长,市场价格稳步上行。前三季度公司氟制冷剂产品均价同比大幅上涨,盈利能力稳步提升。
【领益智造:前三季度净利同比预增34%-50%】
领益智造(002600.SZ)公告称,领益智造发布2025年前三季度业绩预告,预计归属于上市公司股东的净利润为18.90亿元–21.20亿元,比上年同期增长34.10%-50.42%。基本每股收益为0.27元/股–0.30元/股。2025年前三季度公司业绩与上年同期相比增长的主要原因是:首先,三季度AI终端产品进入新品发布季,公司三季度新产品开始量产交付及产线稼动率提升,使得公司整体利润实现较快增长。其次,公司海外工厂收入大幅增长,盈利能力有所提升。
【二连板广东明珠:近期股东减持公司总股本的1.17%】
广东明珠(600382.SH)公告称,公司股票连续2个交易日内收盘价格涨幅偏离值累计超过20%,属于股票交易异常波动情形。经核实,公司目前日常经营活动、内部生产经营秩序正常,市场环境、行业政策等未发生重大变化。7月12日至10月11日期间,明桥稳健优选2号私募证券投资基金合计减持公司股份814万股,占公司总股本的1.17%,减持总金额为4480.1万元。减持后,该股东持有公司股份3416.23万股,占公司总股本的4.92%。减持计划与此前披露的减持计划一致,且已达到减持计划最低减持数量。
【复旦张江:奥贝胆酸片用于治疗原发性胆汁性胆管炎药品上市申请未获批准】
复旦张江(688505.SH)公告称,公司全资子公司泰州复旦张江药业有限公司收到国家药品监督管理局下发的《药品上市申请不予批准通知书》,用于治疗原发性胆汁性胆管炎的奥贝胆酸片因不符合药品注册的有关要求,注册申请未获批准。该项目累计研发投入约1.25亿元,不会对公司当期财务状况产生重大影响。公司将持续加大研发投入,加速在研项目进程。该药物为境外附条件批准上市境内未上市药品的仿制药,参比制剂原研在国外未获得常规批准,鉴于目前原研上市后研究结论明确缺乏确证的获益、且存在严重风险而无法支持奥贝胆酸用于境外已批准适应症的获益大于风险,认为现有资料无法充分支持该药物按照3类仿制药常规批准的技术要求。
【飞荣达:前三季度净利同比预增111%-130% AI服务器散热相关业务营收有所增长】
飞荣达(300602.SZ)公告称,预计2025年前三季度归属于上市公司股东的净利润为2.75亿元-3.00亿元,较上年同期增长110.80%-129.96%。报告期内,公司加大在前沿领域如服务器液冷散热、AI智能终端等研发投入与市场渗透,实现了盈利能力的稳步提升;随着消费电子市场需求回暖与技术升级,终端产品对电磁屏蔽及导热散热材料及器件的需求及用量显著提升,进一步提升了公司消费电子领域市场份额的增长;AI服务器散热相关业务与部分重要客户的合作有序推进中,营业收入有所增长。此外,公司灵巧手相关业务也在有序进行中,目前产品已通过国内部分客户认证,处于送样与测试阶段,为后续业务拓展奠定基础。
【中石科技:前三季度净利同比预增74%-104% 散热材料及组件出货量增长】
中石科技(300684.SZ)发布2025年前三季度业绩预告,预计归属于上市公司股东的净利润为2.3亿元–2.7亿元,比上年同期增长74.16%-104.45%。报告期内,公司受益于北美大客户新品发布与新项目放量,散热材料及组件出货量增长;公司持续深化与全球头部客户的合作,散热产品品类渗透率与市场份额稳步提升。公司持续加大AI赋能下的新兴消费电子、数字基建(数据中心、通信基站等)等行业新散热解决方案推广及核心产品研发,积极拓展公司业务第二增长曲线,高效散热模组、核心散热零部件、高性能导热材料等营收同比增长较快。同时产品结构优化叠加降本增效,公司盈利水平实现显著提升。
【炬芯科技:前三季度净利同比预增113% 端侧AI处理器芯片相关销售收入数倍增长】
炬芯科技(688049.SH)公告称,预计2025年前三季度归属于母公司所有者的净利润为1.51亿元,同比增长112.94%。其中,第三季度销售额与净利润不仅实现环比、同比双向增长,更相继刷新公司单季度业绩的历史峰值。报告期内,公司基于第一代存内计算技术的端侧AI音频芯片推广进展顺利,多家头部品牌的多个项目已成功立项,将于近期陆续进入量产;端侧AI处理器芯片成功应用于头部音频品牌的高端音箱、Party音箱等产品,市场渗透率大幅提高,相关销售收入实现数倍增长。公司推进芯片产品持续迭代,致力于存内计算技术对各条线产品的持续赋能,面向智能蓝牙穿戴领域的ATW609X研发进展顺利。公司第二代存内计算技术IP研发工作也在按照既定规划稳步推进中,目标是将下一代芯片单核NPU算力实现倍数提升,大幅提升芯片能效比表现,并且全面支持Transformer模型。
【楚江新材:前三季度净利同比预增2058%-2243%】
楚江新材(002171.SZ)发布2025年前三季度业绩预告,预计归属于上市公司股东的净利润为3.5亿元–3.8亿元,比上年同期增长2057.62%-2242.56%。报告期内,公司产品升级与技术改造项目有序投产,产能释放有效驱动产销规模与营业收入持续增长;同时推进产品升级和精细化管理,产品附加值提升,核心竞争力增强。
【新华保险:前三季度净利同比预增45%-65%】
新华保险(601336.SH)公告称,预计2025年前三季度归属于母公司股东的净利润为299.86亿元至341.22亿元,同比增长45%至65%。业绩增长主要因公司深化改革发展,提升保险业务价值与经营质量,推进分红险转型,同时优化资产配置,投资收益在去年同期高基数上继续大幅增长。
【光大银行:拟为中信金融资产核定290亿元综合授信额度】
光大银行(601818.SH)公告称,公司拟为中国中信金融资产管理股份有限公司核定人民币290亿元综合授信额度,期限12个月,信用方式。中信金融资产持有光大银行8.02%股份,并派出1名董事,为本行主要股东,本次交易构成关联交易。
投资&签约
【福斯达:拟投资10亿元建设海洋工程与装备智能制造项目】
福斯达(603173.SH)公告称,公司计划在启东吕四港经济开发区投资“福斯达海洋工程与装备智能制造项目”,总投资约10亿元人民币,用于生产大型海工装备、大型油气模块、大型化工容器等。
股权变动
【东芯股份:询价转让初步定价为82.5元/股较收盘价折价16%】
东芯股份(688110.SH)公告称,根据2025年10月13日询价申购情况,本次询价转让初步确定的转让价格为82.50元/股。参与本次询价转让报价的机构投资者家数为13家,涵盖了基金管理公司、合格境外机构投资者、私募基金管理人、证券公司等专业机构投资者。本次询价转让拟转让股份已获全额认购,初步确定受让方为12家机构投资者,拟受让股份总数为1326.75万股。小财注:截至今日收盘,东芯股份报97.85元/股,询价转让价较收盘价折价16%。
增减持&回购
【中远海控:拟回购5000万股-1亿股A股股份并注销】
中远海控(601919.SH)公告称,拟回购A股股份数量总额为5000万股至1亿股,预计回购金额为7.49亿元至14.98亿元。回购资金来源为自有资金或符合相关法律、法规规定的自筹资金。回购股份将全部用于注销并减少注册资本。回购价格不超过人民币14.98元/股,通过上海证券交易所交易系统以集中竞价交易方式进行。回购期限自董事会审议通过之日起不超过3个月。
【中国巨石:取得不超过6.3亿元股票回购专项贷款承诺函】
中国巨石(600176.SH)公告称,公司近日取得招商银行嘉兴分行出具的《贷款承诺函》,招商银行嘉兴分行承诺向公司提供回购股份专项贷款,贷款额度不超过人民币63,000万元,且不超过本次股票回购资金总额的90%,贷款期限为3年,专项用于回购公司股票。此次取得《贷款承诺函》将为公司本次回购股份提供融资支持,具体贷款事宜以借贷双方签订的贷款合同为准。
经营&业绩
【英维克:第三季度净利润1.83亿元同比增长8.35%】
英维克(002837.SZ)公告称,英维克发布2025年第三季度报告,公司实现营业收入14.53亿元,同比增长25.34%;实现归属于上市公司股东的净利润1.83亿元,同比增长8.35%。主要原因系报告期购买商品、接受劳务与员工薪酬支出增加所致。
【普利特:前三季度净利同比预增53.48%-67.82%】
普利特(002324.SZ)公告称,普利特发布2025年度前三季度业绩预告,预计归属于上市公司股东的净利润为3.21亿元-3.51亿元,比上年同期增长53.48%-67.82%。
【博腾股份:预计前三季度净利润7320万元-8820万元同比扭亏为盈】
博腾股份(300363.SZ)公告称,博腾股份发布2025年前三季度业绩预告,预计归属于上市公司股东的净利润为7,320万元至8,820万元,同比扭亏为盈。报告期内,公司客户管线和产品管线持续拓展,研发技术与交付能力提升,国内外业务平稳增长,营业收入同比增长17%-21%,规模化效应显现,叠加降本增效和精益运营推进,毛利率持续改善,盈利能力恢复性提升。
【晨光生物:前三季度净利同比预增344%-402%】
晨光生物(300138.SZ)公告称,预计2025年前三季度归属于上市公司股东的净利润为2.78亿元—3.14亿元,比上年同期增长344.05%至401.55%。2025年前三季度,主要植提类产品实现的收入和毛利额同比增长,盈利能力恢复;棉籽类业务行情回暖,经营环境显著改善,同比实现扭亏为盈,公司整体业绩较上年同期上升。
【圣诺生物:前三季度净利同比预增101%-145%】
圣诺生物(688117.SH)发布2025年前三季度业绩预告,预计归属于母公司所有者的净利润为1.14亿元至1.40亿元,同比增加100.53%至145.10%。报告期内,公司主营业务稳定发展,投建产能陆续落地,多肽原料药业务订单需求持续增长,带动整体业绩稳步提升,市场竞争力与持续盈利能力增强。
【东方铁塔:前三季度净利同比预增60.83%-93%】
东方铁塔(002545.SZ)发布2025年前三季度业绩预告,预计归属于上市公司股东的净利润为7.5亿元-9亿元,比上年同期增长60.83%-93.00%。报告期内,公司钾肥生产线稳定生产,氯化钾产品市场价格较上年同期上涨,推动整体经营业绩大幅提升。
【博俊科技:前三季度净利同比预增50%-80%】
博俊科技(300926.SZ)发布2025年前三季度业绩预告,预计归属于上市公司股东的净利润为5.52亿元-6.62亿元,比上年同期增长50%-80%;第三季度净利润2.44亿元-2.85亿元,同比增长80%-110%。报告期内,新能源汽车行业持续景气,公司订单增加,主营业务收入稳步增长;车身模块化产品收入提升,降本增效推动盈利水平增强。公司预计2025年前三季度非经常性损益对归属于上市公司股东的净利润的影响金额约为300万元。
合同&项目中标
【美丽生态:控股孙公司中标23.75亿元深圳龙华区观澜街道城市更新项目】
美丽生态(000010.SZ)公告称,公司控股孙公司朔杰商贸收到《中标通知书》,中标深圳龙华区观澜街道君子布君新片区城市更新项目设计采购施工总承包工程(EPC),中标金额为23.75亿元。该项目若能签订正式合同并顺利实施,将对公司经营业绩产生积极影响。
股价异动
【合锻智能:公司未取得核聚变概念相关业务收入】
合锻智能(603011.SH)发布股票交易风险提示公告,公司主营业务为高端成形机床和智能光电分选设备,针对近期市场关注较高的核聚变概念,公司未取得相关业务收入。
【金力永磁:目前经营情况正常不存在应披露而未披露的重大事项】
金力永磁(300748.SZ)公告称,公司股票于2025年10月9日、10日、13日连续三个交易日收盘价涨幅偏离值累计达到39.94%,属于股票交易异常波动情形。经核实,公司未发现前期披露的信息需要更正或补充,近期经营情况正常,内外部经营环境未发生重大变化。公司、控股股东和实际控制人不存在应披露而未披露的重大事项,也无筹划阶段的其他重大事项。公司提醒投资者注意二级市场交易风险,理性投资。
【利和兴:半导体设备项目目前处于前期筹备阶段短期内不会对公司经营业绩产生重大影响】
利和兴(301013.SZ)公告称,公司股票于2025年10月9日、10日、13日连续三个交易日收盘价格涨幅偏离值累计超过30%,属于股票交易异常波动情形。部分媒体平台存在对公司业务的讨论,公司拟通过定增募资开展的“半导体设备精密零部件研发及产业化项目”目前处于前期筹备阶段,短期内不会对公司经营业绩产生重大影响,请广大投资者理性投资,注意风险。
【至纯科技:筹划购买资产并募集配套资金事项存在一定的不确定性】
至纯科技(603690.SH)发布异动公告,公司正在筹划通过发行股份及支付现金方式购买贵州威顿晶磷电子材料股份有限公司83.7775%股份并募集配套资金。本次交易标的资产的审计、评估、尽职调查等工作尚未完成,本次交易能否取得相关的批准、审核通过或同意注册,以及取得相关批准、审核通过或同意注册的时间,均存在一定的不确定性。敬请广大投资者注意投资风险。
【3天2板永鼎股份:控股股东拟减持3%公司股份减持期间为2025年10月17日至2026年1月16日】
永鼎股份(600105.SH)发布异动公告,此前披露,控股股东永鼎集团有限公司拟通过集中竞价、大宗交易方式合计减持公司股份不超过4385.97万股,即不超过公司总股本的3%;减持期间为2025年10月17日至2026年1月16日。
其他
【恒瑞医药:子公司收到SHR-1905注射液药物临床试验批准通知书】
恒瑞医药(600276.SH)公告称,子公司广东恒瑞医药有限公司收到国家药监局核准签发关于SHR-1905注射液的《药物临床试验批准通知书》,将于近期开展临床试验。SHR-1905注射液是胸腺基质淋巴细胞生成素(TSLP)单克隆抗体,可以阻断炎症细胞因子的释放,抑制下游炎症信号的传导,最终改善炎症状态并控制疾病进展。目前,全球有同类产品Tezepelumab(阿斯利康/安进,商品名Tezspire)获批上市,经查询EvaluatePharma数据库,2024年Tezspire全球销售额约为12.2亿美元。
【恒瑞医药:注射用SHR-A2102、阿得贝利单抗注射液、注射用SHR-1802收到药物临床试验批准通知书】
恒瑞医药(600276.SH)公告称,公司子公司苏州盛迪亚生物医药有限公司、上海恒瑞医药有限公司、上海盛迪医药有限公司收到国家药监局核准签发关于注射用SHR-A2102、阿得贝利单抗注射液、注射用SHR-1802的《药物临床试验批准通知书》,将于近期开展临床试验。注射用SHR-A2102为公司自主研发的靶向Nectin-4的抗体药物偶联物(ADC),目前全球共有1款同类产品获批上市。注射用SHR-1802为公司自主研发的人源化单克隆抗体,目前国内暂无同类产品获批上市。阿得贝利单抗注射液为公司自主研发的人源化抗PD-L1单克隆抗体。
【人福医药:盐酸达泊西汀片获得药品注册证书】
人福医药(600079.SH)公告称,控股子公司武汉九珑人福药业有限责任公司近日收到国家药品监督管理局核准签发的盐酸达泊西汀片的《药品注册证书》。该药品用于治疗男性早泄(PE),根据米内网数据显示,2024年度盐酸达泊西汀片全国销售额约为人民币11亿元。