• 最近访问:
发表于 2025-12-23 13:12:43 股吧网页版 发布于 陕西
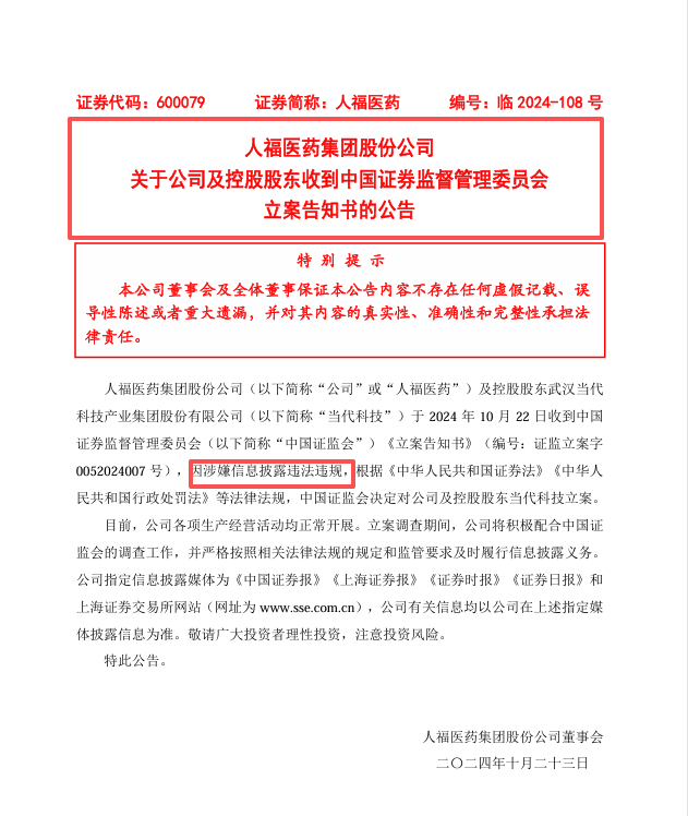
陈皮阿四-人福医药(600079)索赔条件.

人福医药(600079)索赔条件涉及多个时间区间,具体需根据买入和卖出时间判断。以下是关键时间节点:

核心索赔时间范围

· 2018年1月1日至2024年10月22日:买入人福医药股票,且在2024年10月23日及之后卖出或持有,且亏损的投资者可索赔。

· 2019年4月30日至2022年4月27日:买入股票或债券等证券产品,且在2022年4月28日及之后卖出或持有,且亏损的投资者可索赔


郑重声明:用户在财富号/股吧/博客等社区发表的所有信息(包括但不限于文字、视频、音频、数据及图表)仅代表个人观点,与本网站立场无关,不对您构成任何投资建议,据此操作风险自担。请勿相信代客理财、免费荐股和炒股培训等宣传内容,远离非法证券活动。请勿添加发言用户的手机号码、公众号、微博、微信及QQ等信息,谨防上当受骗!
作者:您目前是匿名发表   登录 | 5秒注册 作者:,欢迎留言 退出发表新主题
温馨提示: 1.根据《证券法》规定,禁止编造、传播虚假信息或者误导性信息,扰乱证券市场;2.用户在本社区发表的所有资料、言论等仅代表个人观点,与本网站立场无关,不对您构成任何投资建议。用户应基于自己的独立判断,自行决定证券投资并承担相应风险。《东方财富社区管理规定》

扫一扫下载APP

扫一扫下载APP
信息网络传播视听节目许可证:0908328号 经营证券期货业务许可证编号:913101046312860336 违法和不良信息举报:021-34289898 举报邮箱:jubao@eastmoney.com
沪ICP证:沪B2-20070217 网站备案号:沪ICP备05006054号-11 沪公网安备 31010402000120号 版权所有:东方财富网 意见与建议:021-54509966/952500