连续两年业绩下滑后,华夏基金2024年营收、净利双增
来源:红星资本局
红星资本局2月6日消息,市场进入业绩预告小高峰的当下,华夏基金成为首家披露2024年经营业绩的公募基金。
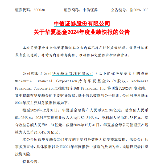
2月5日晚,中信证券(600030.SH;6030.HK)发布华夏基金2024年度业绩快报。未经审计数据显示,截至2024年12月31日,华夏基金总资产202.34亿元,总负债63.02亿元;2024年实现营业收入80.31亿元,净利润21.58亿元,综合收益总额21.81亿元。华夏基金母公司管理资产规模为2.46万亿元。

红星资本局注意到,华夏基金在连续两年业绩下滑后,2024年迎来止降回升,营收、净利分别同比增长9.61%、7.20%。
2022年,华夏基金实现营收74.75亿元,净利润21.63亿元,分别同比下滑6.74%、6.43%;2023年实现营收73.27亿元,净利润20.13亿元,分别同比下滑1.98%、6.95%。
值得一提的是,2020、2021年,受市场环境等多因素影响,多家头部公募业绩呈现两位数增长。2022、2023年,公募行业净利润下滑是普遍趋势。
截至2024年底,华夏基金的管理资产规模创下成立以来新高。数据显示,2020年至2023年间,华夏基金管理资产规模从1.46万亿元增长至1.89万亿元,保持较高增长速度。
目前,中信证券持有华夏基金62.2%股权,是华夏基金的第一大股东。
红星新闻记者蒋紫雯
郑重声明:用户在财富号/股吧/博客等社区发表的所有信息(包括但不限于文字、视频、音频、数据及图表)仅代表个人观点,与本网站立场无关,不对您构成任何投资建议,据此操作风险自担。请勿相信代客理财、免费荐股和炒股培训等宣传内容,远离非法证券活动。请勿添加发言用户的手机号码、公众号、微博、微信及QQ等信息,谨防上当受骗!
评论该主题
帖子不见了!怎么办?作者:您目前是匿名发表 登录 | 5秒注册 作者:,欢迎留言 退出发表新主题
温馨提示: 1.根据《证券法》规定,禁止编造、传播虚假信息或者误导性信息,扰乱证券市场;2.用户在本社区发表的所有资料、言论等仅代表个人观点,与本网站立场无关,不对您构成任何投资建议。用户应基于自己的独立判断,自行决定证券投资并承担相应风险。《东方财富社区管理规定》