【导读】民生银行、温州银行等多家银行因信贷业务违规被给予重罚
1月30日,国家金融监督管理总局公布一批罚单,剑指多家银行信贷业务违规,包括民生银行、温州银行、广西北部湾银行,以及广东南海农村商业银行等多家银行给予重罚。
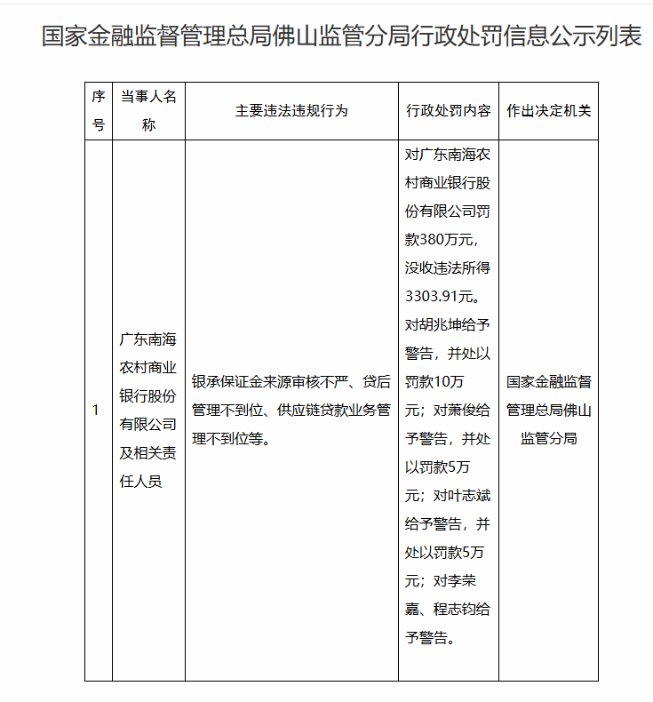
具体来看,国家金融监督管理总局佛山监管分局指出,广东南海农村商业银行存在的违法违规事实包括:银承保证金来源审核不严、贷后管理不到位、供应链贷款业务管理不到位等。

鉴于上述违法违规事实行为,对该行罚款380万元,没收违法所得3303.91元,同时,对胡某坤给予警告,并处以罚款10万元;对萧某给予警告,并处以罚款5万元;对叶某斌给予警告,并处以罚款5万元;对李某嘉、程某钧给予警告。
同时,国家金融监督管理总局陕西监管局也指出,民生银行西安分公司及相关责任人员因存在按揭贷款业务管理不审慎问题,对该分行处以罚款45万元,对该行李某国给予警告并罚款5万元,对马某超、解某婵分别给予警告。
国家金融监督管理总局吉安监管分局公告表示,江西遂川农村商业银行存在的违法违规问题包括:股权管理不到位、贷款资金被挪用、员工行为管理不到位、通过借新还旧掩盖贷款风险、虚增存贷款。

鉴于上述违法违规行为,对该行罚款140万元;对彭某、肖某根、罗某生、李某康、裴某共计5人给予警告并罚款合计41万元。
国家金融监督管理总局赣州监管分局公告显示,由于江西会昌农村商业银行存在违规发放贷款、贷款资金被挪用、贷款资金流入限制性领域违法违规事实,对该行给予罚款95万元;对该行郭某炝、何某给予警告并处罚款共计12万元;对刘某杰、池某青、文某相给予警告。

国家金融监督管理总局宁波监管局公告显示,温州银行宁波分行及相关责任人因存在授信业务管理不到位、员工行为管理不到位、监管统计数据不准确、贷款风险分类不审慎问题,对该分行给予罚款135万元,并对该行郑某给予警告。

此外,国家金融监督管理总局广西监管局也公告称,广西北部湾银行存在的违法违规问题包括:贷款资金支付管理不尽职;系统安全管控不尽职;以贷转存;票据保证金审查不尽职;虚增存贷款;存款考核指标设立违反监管规定。同时,鉴于上述违法违规事实,对该行及分支机构合计罚款205万元,分别对吴某汉、韦某给予警告。

整体来看,自2026年以来,监管部门对银行信贷违规的查处力度持续加码,信贷业务仍是处罚的绝对重点,且罚款数量与罚没金额均居各类违规之首。在业内看来,监管当前“双罚制”全面深化,反映出系统性风险防控已成为金融监管核心逻辑,且趋严态势将得到持续。