浙江珠城科技被出具警示函,涉关联交易未及时披露
来源:蓝鲸新闻
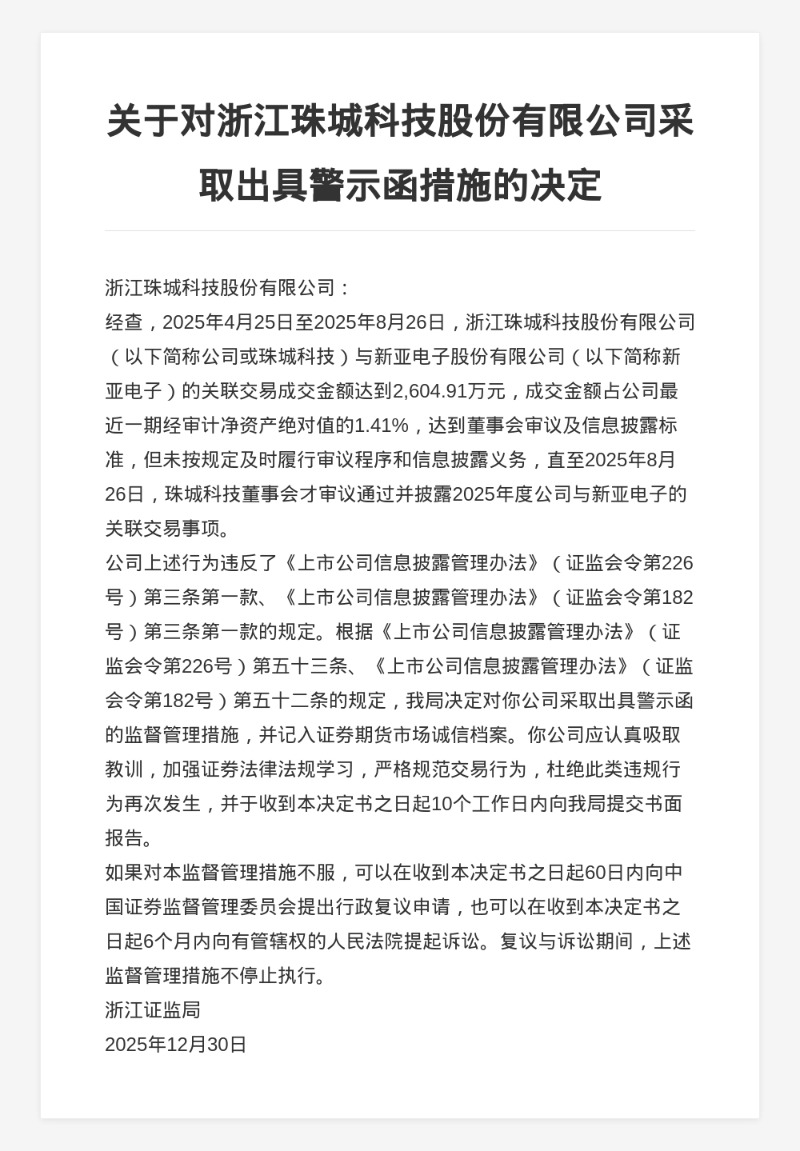
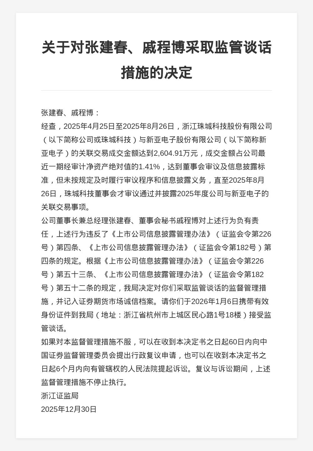
蓝鲸新闻1月4日讯,近日,浙江证监局发布行政监管措施决定书,剑指浙江珠城科技股份有限公司、张建春、戚程博。
决定书显示,2025年4月25日至2025年8月26日,浙江珠城科技股份有限公司与新亚电子股份有限公司的关联交易成交金额达到2,604.91万元,成交金额占公司最近一期经审计净资产绝对值的1.41%,达到董事会审议及信息披露标准,但未按规定及时履行审议程序和信息披露义务,直至2025年8月26日,珠城科技董事会才审议通过并披露2025年度公司与新亚电子的关联交易事项。
上述行为违反了《上市公司信息披露管理办法》的规定。公司董事长兼总经理张建春、董事会秘书戚程博对上述行为负有责任。
对此,浙江证监局决定对浙江珠城科技股份有限公司采取出具警示函的监督管理措施,并记入证券期货市场诚信档案;对张建春、戚程博采取监管谈话的监督管理措施,并记入证券期货市场诚信档案。


郑重声明:用户在财富号/股吧/博客等社区发表的所有信息(包括但不限于文字、视频、音频、数据及图表)仅代表个人观点,与本网站立场无关,不对您构成任何投资建议,据此操作风险自担。请勿相信代客理财、免费荐股和炒股培训等宣传内容,远离非法证券活动。请勿添加发言用户的手机号码、公众号、微博、微信及QQ等信息,谨防上当受骗!
评论该主题
帖子不见了!怎么办?作者:您目前是匿名发表 登录 | 5秒注册 作者:,欢迎留言 退出发表新主题
温馨提示: 1.根据《证券法》规定,禁止编造、传播虚假信息或者误导性信息,扰乱证券市场;2.用户在本社区发表的所有资料、言论等仅代表个人观点,与本网站立场无关,不对您构成任何投资建议。用户应基于自己的独立判断,自行决定证券投资并承担相应风险。《东方财富社区管理规定》