恒工精密:股东京津冀产业协同发展投资基金计划减持公司股份不超过约264万股
来源:理财周刊-财事汇
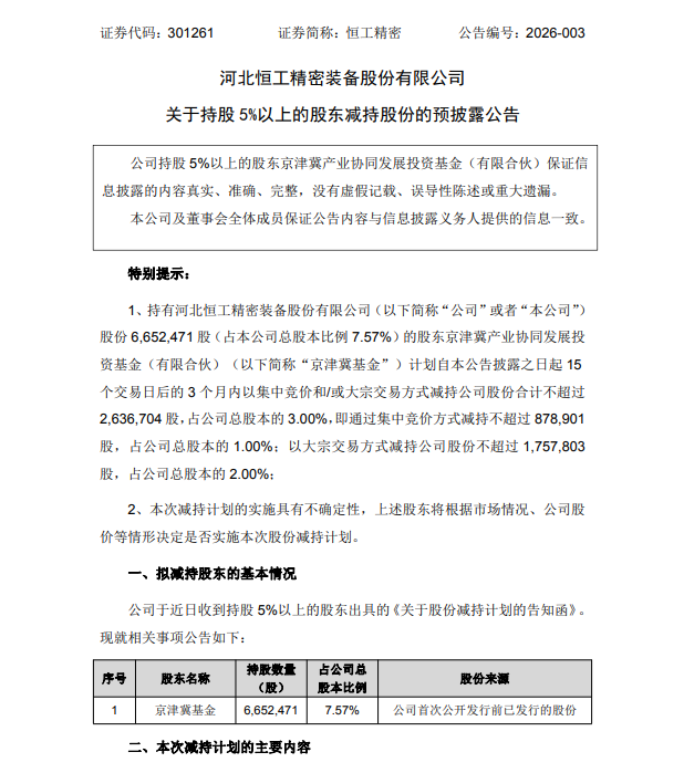
恒工精密(301261.SZ)1月14日晚间发布公告称,持有河北恒工精密装备股份有限公司股份约665万股(占公司总股本比例为7.57%)的股东京津冀产业协同发展投资基金(有限合伙)计划自本公告披露之日起15个交易日后的3个月内以集中竞价和/或大宗交易方式减持公司股份合计不超过约264万股,占公司总股本的3%。

公开资料显示,公司连续铸造工艺区别于传统铸造的砂铸工艺,采用先进的水平连续铸造工艺,克服了传统铸造工艺材质不均匀、产品缺陷率高的缺点,保证了产品的致密性和良品率;在此基础上,通过在铁水中添加稀土合金等材料对铁水中所含碳元素进行球化处理,使其形成球状石墨,有效地提高了铸铁的机械性能,特别是提高了强度及塑性,可广泛应用于下游机械装备制造行业。
恒工精密2025年三季度业绩报告显示,2025年前三季度,公司营业收入7.95亿元,同比增长6.37%,但归属于上市公司股东的净利润为7817万元,同比下降18.68%。
截至1月15日9点49分,恒工精密的股价94.45元/股,总市值83亿元,市盈率161。
郑重声明:用户在财富号/股吧/博客等社区发表的所有信息(包括但不限于文字、视频、音频、数据及图表)仅代表个人观点,与本网站立场无关,不对您构成任何投资建议,据此操作风险自担。请勿相信代客理财、免费荐股和炒股培训等宣传内容,远离非法证券活动。请勿添加发言用户的手机号码、公众号、微博、微信及QQ等信息,谨防上当受骗!
评论该主题
帖子不见了!怎么办?作者:您目前是匿名发表 登录 | 5秒注册 作者:,欢迎留言 退出发表新主题
温馨提示: 1.根据《证券法》规定,禁止编造、传播虚假信息或者误导性信息,扰乱证券市场;2.用户在本社区发表的所有资料、言论等仅代表个人观点,与本网站立场无关,不对您构成任何投资建议。用户应基于自己的独立判断,自行决定证券投资并承担相应风险。《东方财富社区管理规定》