• 最近访问:
发表于 2025-12-10 14:33:49 股吧网页版
净利同比暴跌超八成!邵阳液压拟对价6亿元购买新承航锐100%股份,标的公司去年净利同比下滑
来源:深圳商报·读创


K图 301079_0

  深圳商报·读创客户端记者张弛

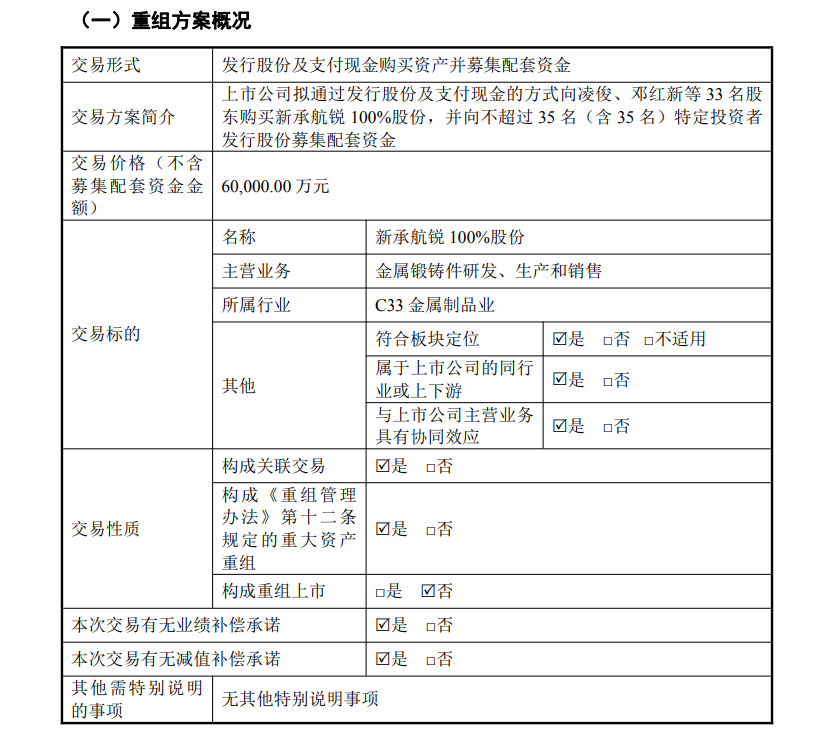
  12月10日,邵阳液压(301079)披露重大重组方案,公司拟通过发行股份及支付现金的方式购买凌俊、邓红新等33名交易对方持有的重庆新承航锐科技股份有限公司100%股份。

来源:公司公告

  公告显示,邵阳液压此次交易对价为60,000万元。其中,股份支付42,404.413万元,现金支付17,595.587万元,发行价格为20.82元/股,公司同时拟向不超过35名特定投资者募集配套资金不超过42,272.69万元。

  本次交易完成后,凌俊、邓红新及其一致行动人宋万荣、刘广、王静雅、重庆赤宸企业管理合伙企业(有限合伙)、重庆庚锐企业管理合伙企业(有限合伙)、遵义光豪科技服务中心(有限合伙)、遵义达航科技服务中心(有限合伙)将合计持有公司11,160,342股股份,占总股本的8.63%,本次权益变动已完成。本次交易不会导致公司控股股东、实际控制人发生变化,栗武洪仍为公司实际控制人。

  据邵阳液压公告,上市公司主营业务为液压柱塞泵、液压缸、液压系统的设计、研发、生产、销售和液压产品专业技术服务,能够为客户提供液压传动整体解决方案,产品广泛应用于冶金、水利水电、海洋工程、工程机械、新能源、环卫环境、机床、军工、船舶等行业。

  标的公司是一家专业从事金属锻铸件研发、生产和销售的高新技术企业,主要产品为各类自由锻件、环形锻件、模锻件、铸造件等,产品广泛应用于能源、航空、航天、船舶等多个下游行业。

  邵阳液压表示,通过本次交易,上市公司在高端制造、核心基础零部件领域迈出了切实的步伐,横向拓展了公司的高端制造产品谱系,深化了公司在高端制造产业的布局,落地了公司发展战略。本次交易完成后,上市公司将与标的公司在生产工艺、产品技术、客户资源等方面形成积极的协同和互补关系。

  值得关注的是,标的公司去年业绩同比下降。财务数据显示,标的公司2023年、2024年及2025年1-6月实现的归属于母公司股东的净利润分别为3,338.15万元、2,158.71万元和1,417.31万元。

  邵阳液压方面来看,公司净利润也在走下坡路。2020年至2024年,邵阳液压归属于上市公司股东的净利润分别为5518.12万元、5092.81万元、5013.12万元、657.84万元、639.66万元。邵阳液压2025年三季报显示,公司前三季度营业收入为1.89亿元,同比下降30.82%;归母净利润为246.28万元,同比下降85.46%;扣非归母净利润为13.78万元,同比下降99.06%。

  业绩承诺方承诺,标的公司2025年至2028年实现的扣除非经常性损益后归属于母公司股东的净利润分别不低于3,000万元、3,500万元、4,500万元和5,500万元。

  二级市场上,截至12月10日发稿时间,邵阳液压股价报25.87元/股,总市值28.18亿元。

郑重声明:用户在财富号/股吧/博客等社区发表的所有信息(包括但不限于文字、视频、音频、数据及图表)仅代表个人观点,与本网站立场无关,不对您构成任何投资建议,据此操作风险自担。请勿相信代客理财、免费荐股和炒股培训等宣传内容,远离非法证券活动。请勿添加发言用户的手机号码、公众号、微博、微信及QQ等信息,谨防上当受骗!
作者:您目前是匿名发表   登录 | 5秒注册 作者:,欢迎留言 退出发表新主题
温馨提示: 1.根据《证券法》规定,禁止编造、传播虚假信息或者误导性信息,扰乱证券市场;2.用户在本社区发表的所有资料、言论等仅代表个人观点,与本网站立场无关,不对您构成任何投资建议。用户应基于自己的独立判断,自行决定证券投资并承担相应风险。《东方财富社区管理规定》

扫一扫下载APP

扫一扫下载APP
信息网络传播视听节目许可证:0908328号 经营证券期货业务许可证编号:913101046312860336 违法和不良信息举报:021-34289898 举报邮箱:jubao@eastmoney.com
沪ICP证:沪B2-20070217 网站备案号:沪ICP备05006054号-11 沪公网安备 31010402000120号 版权所有:东方财富网 意见与建议:021-54509966/952500