通业科技拟5.61亿元购思凌科91.69%股权
来源:理财周刊-财事汇
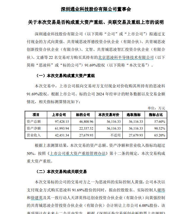
12月28日,通业科技(300960.SZ)公告,公司拟以支付现金方式购买北京思凌科半导体技术有限公司91.69%股权,交易金额为56,116.33万元。本次交易构成重大资产重组及关联交易,不构成重组上市。标的公司主营业务为电力物联网通信芯片及相关产品的研发、设计与销售,产品包括电网高速电力线载波(HPLC)通信芯片及模块、电网高速双模(HDC)通信芯片及模块。

交易完成后,上市公司将取得标的公司的控股权,预计将提升公司业务规模及持续经营能力。本次交易尚需上市公司股东会审议批准及其他必要程序。
公开资料显示,公司自成立以来主要从事轨道交通机车车辆电气产品的研发、生产、销售和维保服务。公司经过多年的经营,形成了电源产品、智能控制产品、电机及风机产品三大产品类型,初步覆盖了从电源供电、控制监控到电气终端执行部件的轨道交通机车车辆电气产品生态链,同时提供相关产品的维保服务。
通业科技2025年三季度业绩报告显示,2025年前三季度,公司营业收入2.94亿元;归母净利润为2661.36万元。
截至12月29日10点01分,通业科技的股价28.10元/股,总市值41亿元,市盈率91.8。
郑重声明:用户在财富号/股吧/博客等社区发表的所有信息(包括但不限于文字、视频、音频、数据及图表)仅代表个人观点,与本网站立场无关,不对您构成任何投资建议,据此操作风险自担。请勿相信代客理财、免费荐股和炒股培训等宣传内容,远离非法证券活动。请勿添加发言用户的手机号码、公众号、微博、微信及QQ等信息,谨防上当受骗!
评论该主题
帖子不见了!怎么办?作者:您目前是匿名发表 登录 | 5秒注册 作者:,欢迎留言 退出发表新主题
温馨提示: 1.根据《证券法》规定,禁止编造、传播虚假信息或者误导性信息,扰乱证券市场;2.用户在本社区发表的所有资料、言论等仅代表个人观点,与本网站立场无关,不对您构成任何投资建议。用户应基于自己的独立判断,自行决定证券投资并承担相应风险。《东方财富社区管理规定》