2025年10月31日晚间,因赛集团(300781)突发公告,终止重大资产重组,撤回收购智者同行品牌管理顾问(北京)股份有限公司(下称“智者品牌”)80%股权的申请文件。
这场历时一年多的重大资产重组最终折戟,公司仅以“外部环境发生变化”模糊解释终止原因,并承诺1个月内不再筹划同类事项。
回溯交易方案,因赛集团原计划以6.42亿元对价收购新三板公司智者品牌80%股权,其中3.21亿元以发行股份支付(发行价39.89元/股),3.21亿元以现金支付。而标的资产评估值达8.02亿元,较1.31亿元的净资产账面价值增值513.62%。
在因赛集团公布收购信息之前,股价已提前异动,两名自然人股东“精准潜伏”,其中一名股东“刘晓伟”疑似曾为公司持股5%以上股东。此外,在启动收购之后,标的公司财务瑕疵频频爆发;而迟迟未能回复的问询函,或最终成为压垮此次重组的关键稻草。

问询函悬而不复
标的公司财务问题频出
因赛集团此次终止重大资产重组,并非突发之举,而是监管问询压力与标的公司频繁暴露的财务问题叠加的结果。
回溯交易时间线,2024年10月22日晚,因赛集团首次公告拟以发行股份及支付现金方式收购智者品牌;2024年10月29日发布交易预案后,进程便陷入停滞,直至2025年6月5日才公布报告书草案。6月30日,深交所受理该交易,7月13日,深交所发出审核问询函,要求公司收到《审核问询函》之日起30日内披露问询意见回复并将回复文件通过深交所审核系统提交。
然而,因赛集团未能如期回复问询函。8月12日,公司发布延迟回复公告,称“涉及的部分事项还需进一步落实,预计无法在30日内向深交所提交完整书面回复及相关文件”;8月26日,公司进一步公告,以“本次交易尚有部分事项需相关主管部门出具对应意见”为由,与独立财务顾问中信建投共同申请中止审核,直至10月31日正式宣布终止交易,问询函始终未获有效回复。

记者查询智者品牌此前公告发现,自因赛集团启动收购之后,其财务瑕疵与公司治理问题便接连爆发。
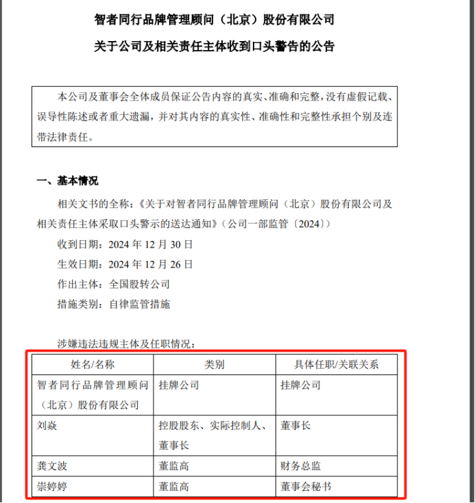
2024年12月16日,智者品牌发布公告称,对2023年度及2024年前期财务数据梳理时,发现现金流量表存在编制差错并进行更正,同时披露公司控股股东、实控人刘焱通过借款方式占用公司资金450万元,监事汪冬洁向公司借款100万元用于购房。
10天后,全国股转公司就关联交易未及时披露、关联方资金占用等问题,对智者品牌及董事长刘焱、财务负责人龚文波、董秘崇婷婷采取口头警示的自律监管措施。

2025年4月8日,智者品牌发布前期会计差错更正公告,对公司对涉及2022年度和2023年度及2024年1-6月的财务报表的相关项目会计差错予以追溯更正。

2025年6月5日,也就是因赛集团同步发布收购报告书草案的当天,智者品牌再次发布会计差错更正公告,公司称对2023年度和2024年的财务数据进行梳理时,发现前期编制的现金流量表存在差错,为准确反映公司各期的现金流量情况,对公司前期会计差错进行更正。
有投行人士表示,“智者品牌净资产仅1.31亿元,评估值却高达8.02亿元,513.62%的增值率得依赖业绩的支撑,但智者品牌的财务问题频发动摇了业绩真实性的基础,面对交易所的专业问询很难给出合理交代,终止交易也在意料之中。”
停牌前股价天量异动
两股东精准潜伏
2024年10月22日晚间,因赛集团公告筹划收购智者品牌80%股权并计划次日起停牌。停牌前,公司股价已出现异常波动。
2024年10月22日当天,因赛集团股价异动拉升,盘中一度逼近涨停,最大涨幅达19.62%,收盘涨幅7.53%,报66.52元/股,成交额达17.41亿元,换手率高达31.07%。而在此前的六个交易日,因赛集团已实现六连阳,七个交易日累计上涨34%,远高于同期的创业板涨幅和广告营销指数涨幅。

2024年10月29日因赛集团复牌后,股价直接以19.99%的幅度一字涨停,10月30日继续冲高,盘中最高触及94元/股,较10月11日的收盘价(49.65元/股)上涨89%。
根据因赛集团披露的2024年10月22日的前十大流通股股东数据,自然人股东刘晓伟与傅国水为新晋面孔,分别持有28.98万股、27.24万股,位列第八、第九大流通股股东。而在2024年9月30日的三季度末股东名单中,二者均未出现,这意味着两人在2024年9月30日至10月22日的11个交易日,便完成了建仓并跻身前十大流通股东,
这两名股东的持股周期极短。在2024年12月31日的年末前十大流通股股东名单中,刘晓伟、傅国水已双双退出,从精准建仓到全身而退仅有两个月时间,结合股价走势来看,二人可实现显著的短线收益。
值得注意的是,股东“刘晓伟”并非首次出现在因赛集团股东名单中。公开资料显示,2022年7月,因赛集团股东因赛投资以协议转让的方式向“刘晓伟”转让其持有的550万股无限售条件流通股,占公司总股本的5.0044%。此后“刘晓伟”陆续减持,在2024年3月31日的前十大股东中,已无“刘晓伟”身影。
此次提前潜伏的刘晓伟与接受协议转让的“刘晓伟”是否为同一人,如此精准的短线操作,与重组推进时间高度重合,很难用“市场巧合”来解释。11月2日,记者就此问题致电因赛集团董秘,董秘表示其2023年底才加盟公司,并不清楚相关情况。
