21世纪经济报道记者杨坪深圳报道
2026年开年以来首单“A收A”出炉。
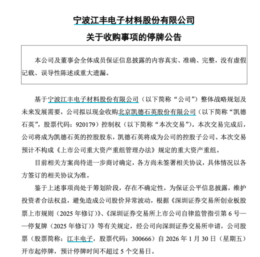
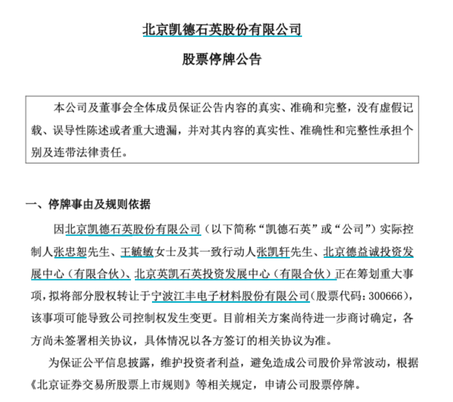
1月30日,江丰电子(300666.SZ)和凯德石英(920179.BJ)同时发布公告,宣布江丰电子拟以现金收购凯德石英控制权。本次交易完成后,江丰电子将成为凯德石英的控股股东, 凯德石英将成为公司的控股子公司。
值得一提的是,江丰电子和凯德石英同属半导体材料供应链,但分别专注于金属材料和石英材料领域。
其中,江丰电子是全球溅射靶材龙头企业,产品主要用于半导体芯片制造的物理气相沉积(PVD)工艺;凯德石英是国内重要的石英制品供应商,石英制品是半导体制造中的关键耗材,在扩散、氧化、蚀刻等工艺环节不可或缺。此次收购显示出国内半导体产业链加速整合的趋势。
对于此次收购的原因,江丰电子并未做详细披露,仅表示是“整体战略规划及未来发展需要”。1月30日,21世纪经济报道记者联系了江丰电子相关人士,对方回复称:“目前还在筹划阶段”,尚不方便对具体问题进行交流。

作为2026年开年首单“A收A”项目,江丰电子与凯德石英的“联姻”引发了广泛的关注。
两家上市公司虽然同属于半导体材料领域,但不管是规模、业绩表现,均存在较大差距。
收购方江丰电子2017 年登陆创业板,主要从事超大规模集成电路制造用超高纯金属材料及溅射靶材的研发生产,产品应用于半导体、平板显示及太阳能电池制造领域,是台积电、中芯国际等全球知名芯片制造企业的核心供应商。
近年来,受益于下游需求持续增长、全球市场份额不断提升等因素,江丰电子展现出强劲的增长态势。
2020年至2024年,江丰电子营收从11.67亿元持续攀升至36.05亿元。同期,公司利润表现呈波动向上,归母净利润从2020年的1.47亿元至2024年增长为4.01亿元。2025年前三季度,江丰电子业绩持续增长,实现营业收入32.91亿元,同比增长25.37%;实现归属于上市公司股东的净利润4.01亿元,同比增长39.72%。
截至2025 年三季度末,江丰电子总资产规模为102.33 亿元,截至 2026 年 1 月 29 日总市值约为301 亿元。相比之下,凯德石英总资产规模为10.43 亿元,停牌前总市值38 亿元,均为江丰电子的十分之一左右。
近年来,凯德石英营收稳步增长,但业绩存在较大波动,2020年至2024年间,凯德石英营收保持稳健增长,从1.64亿元逐步提升至3.06亿元。但净利润在2022年突破5392.55万元的高点后,连续两年下滑,2024年已回落至3290.59万元。
2025年前三季度,凯德石英共实现营业收入2.22亿元,同比下降4.22%;实现归属于上市公司股东的净利润2224.09万元,同比下降24.57%。
凯德石英的定期报告中并没有详细披露公司业绩下滑的原因,但近三年的增长乏力,或许是公司大股东萌生“退意”的重要原因。同时,21世纪经济报道记者还注意到,目前凯德石英现任实控人、董事长兼总经理张忠恕已年过七旬。
“虽然凯德石英近年来的业绩不及预期,但是公司所在的半导体石英制品赛道需求是比较旺盛的。公司整体经营稳健,并且公司越来越多半导体高端石英制品已经通过了下游客户认证,发展前景是很可观的。”沪上一名中型券商半导体行业分析师对记者指出。
公开资料显示,凯德石英已形成凯芯新材料、凯德芯贝和凯美石英三家子公司联动的业务布局。
其中,凯德芯贝积极推进其半导体精密配件研发生产基地建设项目,预计2025年投产后将新增12英寸石英钟罩、立式舟等高端产品产能,可覆盖先进制程客户需求;凯芯新材料主要生产8至12英寸高端石英制品,2024年凯芯新工厂已取得ISO9001质量管理体系认证,目前中微公司、北方华创等设备商已经完成现场审核;凯美石英则聚焦半导体级大口径石英玻璃管和高纯石英砂项目。
根据东吴证券研报,2025年,全球半导体石英制品市场规模预计突破百亿美元,中国贡献超40%的产能。
并购方案猜想
此次江丰电子从金属材料领域,切入非金属材料,其实有迹可循。
近年来,江丰电子一直在积极拓展半导体精密零部件业务,将其打造为“第二成长曲线”。
根据其2025年半年报,江丰电子生产的零部件产品包括设备制造零部件和工艺消耗零部件,主要用于超大规模集成电路芯片制造领域。
江丰电子认为,半导体精密零部件作为半导体设备的重要组成部分,决定了半导体设备的核心构成和优质性能。在半导体设备的成本构成中,精密零部件的价值占比较高,市场空间广阔。目前,公司全面布局半导体精密零部件领域,已建成多个半导体精密零部件智能生产基地,实现了金属和非金属类零部件的全方位布局。
2025 年上半年,江丰电子精密零部件业务实现营业收入4.59 亿元,占总营收的比例为21.91%,该业务的毛利率为23.65%。相比之下,凯德石英的毛利率水平更高,2025 年上半年的毛利率为44%。
从有限的公告信息来看,江丰电子谋求的是凯德石英的控制权,而非吸收合并。完成收购后,两家公司依然是独立上市的企业。
据公告,江丰电子的交易对手为张忠恕夫妇及其一致行动人张凯轩、北京德益诚投资发展中心(有限合伙)和北京英凯石英投资发展中心(有限合伙)。

截至2025年中报,张忠恕夫妇及其一致行动人合计控制了凯德石英3029.59万股,对应的持股比例为40.41%。除此之外,凯德石英前十大股东中主要是其他自然人或公募机构。
这也就意味着,如果江丰电子拟从凯德石英现实控人手中接过全部股份,按照凯德石英当前股价计算,需要的现金约为15.35亿元。
但截至2025年三季度,江丰电子账面上的货币资金总额仅为13.90亿元,同时公司还有4.95亿元短期借款和7.57亿元一年内到期的非流动负债。同期,江丰电子的资产负债率为53.42%,流动比率为1.52倍,速动比率为 1倍,现金情况并不断特别充裕。不过,2025年年底,江丰电子刚刚完成了19.28亿元的定增,其中30%(5.74 亿元)用于补充流动资金或偿还借款。
对于江丰电子来说,此次收购最稳妥的方案或是采用“部分股权收购+原实控人表决权放弃”的组合拳方式。
业内人士认为,此次交易完成后,江丰电子将进一步强化非金属材料的布局,延伸产品链和价值链,实现产业链上下游一体化协同效应。同时,双方在产品和客户群方面存在一定的交叉,凯德石英有望依托江丰电子的产业链和国际化布局,实现更广阔的发展。