“易中天”,全部预喜
来源:上海证券报
“易中天”2025年度业绩预告全部出炉!
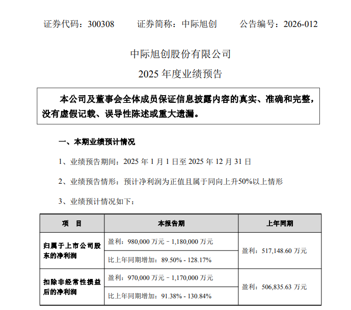
1月30日晚间,中际旭创发布2025年度业绩预告,预计2025年归属于上市公司股东的净利润为98亿元—118亿元,比上年同期增长89.50%—128.17%。

对于业绩增长的原因,中际旭创表示,报告期内,受益于终端客户对算力基础设施的强劲投入,公司产品出货较快增长,其中高速光模块占比持续提高,且随着产品方案不断优化、运营效率继续提升,公司营业收入与净利润均较去年同期实现较大增长。
中际旭创股价今日报收649元/股,总市值约为7211亿元。

同日晚间,新易盛发布公告称,预计2025年实现归属于上市公司股东的净利润为94亿元—99亿元,比上年同期增长231.24%—248.86%。

新易盛表示,报告期内公司受益于算力投资持续增长,高速率产品需求快速提升,公司预计销售收入和净利润较上年同期大幅增加。
新易盛股价今日报收419.49元/股,总市值约为4170亿元。

此前,“易中天”组合中的天孚通信于1月21日发布2025年度业绩预告。公司预计2025年度归母净利润为18.81亿元—21.5亿元,同比增长40.00%—60.00%;预计扣非后净利润为18.29亿元—21.08亿元,同比增长39.19%—60.40%。
公司表示,业绩增长主要得益于人工智能行业加速发展与全球数据中心建设,带动了高速光器件产品需求的持续稳定增长,叠加公司智能制造持续降本增效,共同促进了公司有源和无源产品线营收增长。
郑重声明:用户在财富号/股吧/博客等社区发表的所有信息(包括但不限于文字、视频、音频、数据及图表)仅代表个人观点,与本网站立场无关,不对您构成任何投资建议,据此操作风险自担。请勿相信代客理财、免费荐股和炒股培训等宣传内容,远离非法证券活动。请勿添加发言用户的手机号码、公众号、微博、微信及QQ等信息,谨防上当受骗!
评论该主题
帖子不见了!怎么办?作者:您目前是匿名发表 登录 | 5秒注册 作者:,欢迎留言 退出发表新主题
温馨提示: 1.根据《证券法》规定,禁止编造、传播虚假信息或者误导性信息,扰乱证券市场;2.用户在本社区发表的所有资料、言论等仅代表个人观点,与本网站立场无关,不对您构成任何投资建议。用户应基于自己的独立判断,自行决定证券投资并承担相应风险。《东方财富社区管理规定》