又一批A股公司披露业绩预告“报喜”。
1月25日晚,先导智能(300450)、中微半导(688380)、思特威(688213)等多家A股公司披露最新业绩预告,称其预计2025年实现翻倍增长,招金黄金(000506)则实现同比扭亏为盈。其中,先导智能净利润同比增幅超4倍,行业需求复苏、产品结构优化等成为业绩增长的核心驱动力。

作为动力电池装备龙头,先导智能业绩表现亮眼。公司预计2025年归母净利润15亿元至18亿元,同比增长424.29%至529.15%。
对于业绩激增的原因,公司表示,2025年全球动力电池市场持续回暖,储能领域需求强劲增长,行业整体需求持续复苏。随着国内头部电池企业开工率提升、扩产节奏有序加快,公司订单规模同比快速回升,订单交付与项目验收节奏同步提速,推动了公司经营业绩的筑底回升与快速增长,整体盈利能力明显提升。
在半导体领域,两家公司业绩同样交出亮眼“成绩单”,受益于产品结构优化与下游需求释放,盈利水平实现翻倍增长。

中微半导预计2025年归母净利润约2.84亿元,同比增长107.55%左右。业绩增长主要源于三方面:新产品推出强化核心竞争力,带动产品出货量持续攀升;32位MCU产品在工业控制和汽车电子领域持续放量,出货量及营收占比均实现较大幅度增长;同时,公司持有电科芯片股票产生的浮动收益显著增加,导致归属于母公司所有者的净利润大幅增长。

思特威预计2025年实现归母净利润9.76亿元至10.31亿元,同比增幅149%至162%。报告期内,公司在智能手机领域与多家客户深化合作,高阶5000万像素主摄产品出货量大幅上升,新开发的中高端系列产品顺利量产出货,有效带动智能手机领域营收大幅增长。
在汽车电子领域,应用于智能驾驶及舱内的新一代产品出货量同比大幅上升,推动该领域收入实现跨越式增长;在智慧安防与机器视觉领域,高端安防和智能家居安防应用份额持续提升,并紧抓机器视觉市场机遇,收入实现稳步增长。

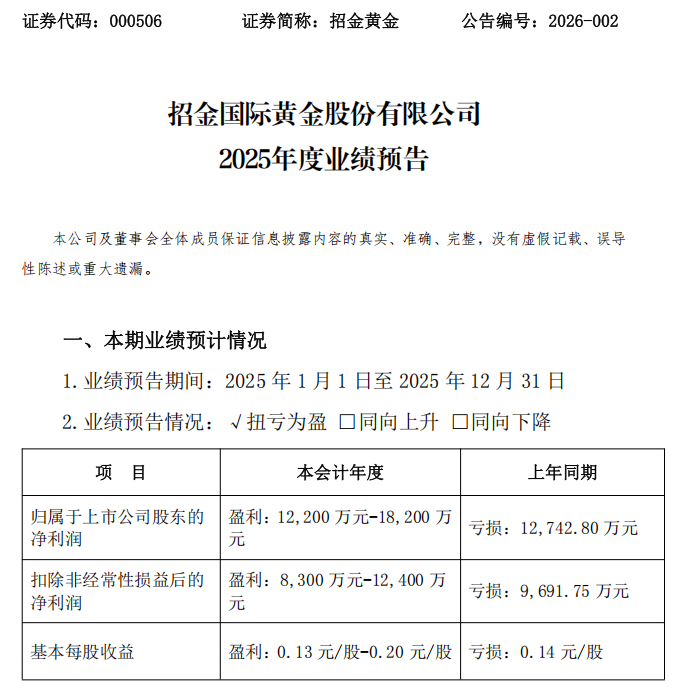
此外,招金黄金预计2025年归母净利润1.22亿元至1.82亿元,同比实现扭亏为盈(上年同期亏损1.27亿元)。
公告显示,业绩改善主要得益于两大因素:一方面,公司子公司斐济瓦图科拉金矿积极推进技术改造,实现增产增效,提升生产运营效率;另一方面,报告期内黄金价格上涨,叠加产能释放,推动公司毛利润实现较大幅度提高。