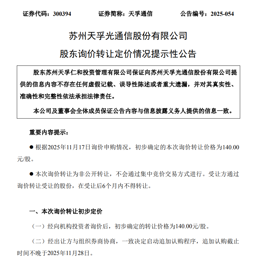
11月17日晚,天孚通信(300394)公告称,根据2025年11月17日询价申购情况,初步确定的本次询价转让价格为140.00元/股。本次询价转让为非公开转让,不会通过集中竞价交易方式进行。受让方通过询价转让受让的股份,在受让后6个月内不得转让。此外,公司与组织券商协商一致决定启动追加认购程序,追加认购截止时间不晚于2025年11月28日。
11月17日,天孚通信收盘价为150.9元/股,此次询价转让价格较收盘价折价7.2%。记者梳理发现,公司控股股东苏州天孚仁和投资管理有限公司(下称“天孚仁和”)目前持股37.95%。本次拟转让股份数量为850万股,占总股本的1.09%。以140.00元/股价格计算,上述股份转让价格达11.9亿元。

控股股东最低“七折”询价转让引关注
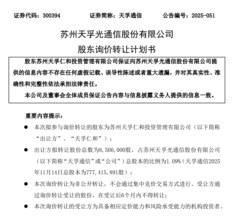
11月14日晚,天孚通信公告称,公司控股股东天孚仁和计划询价转让850万股,占公司总股本的1.09%。转让原因为自身资金需求,受让方为具备相应定价能力和风险承受能力的机构投资者。

公告显示,本次询价转让的价格下限不低于发送认购邀请书之日(即2025年11月14日,含当日)前20个交易日天孚通信股票交易均价的70%。此次询价转让为非公开转让,不会通过集中竞价交易方式进行;受让方通过询价转让受让的股份,在受让后6个月内不得转让。
截至公告发布日,天孚仁和持有天孚通信股份2.95亿股,持股比例为37.95%。
值得关注的是,天孚仁和本次转让价格下限设定为公告前20个交易日交易均价的70%,即“七折”出让,以11月14日收盘价计算,该笔股份市值约13.2亿元。

今年以来,伴随CPO(光模块)概念热度攀升,天孚通信作为细分领域龙头股价一路走高,于9月1日创出历史新高224.42元,随后震荡走低,截至11月17日收盘报150.9元/股,年内涨幅超140%;最新总市值为1173亿元。
尽管公告中明确表述为“自身资金需求”,且强调“不存在可能导致公司控制权变更的情形”,但这一举动仍引发部分投资者对公司估值压力与未来成长持续性的担忧。
值得注意的是,天孚通信大股东减持动作频现。除控股股东外,天孚通信持股5%以上的股东朱国栋在年内已经完成两轮减持。
据8月14日公告,朱国栋已通过询价转让990万股,转让价格88.55元,套现8.76亿元。此外,今年1月22日至3月2日,朱国栋以集中竞价方式减持了345.12万股,减持均价98.34元,套现约3.4亿元。通过两轮减持,朱国栋合计套现12.16亿元,持有天孚通信股份占总股本比例下降至6.99%。
前三季度净利润同比增长50.07%
公开信息显示,天孚通信是业界领先的光器件整体解决方案提供商和光电先进封装制造服务商,产品广泛应用于人工智能、数据中心、光纤通信、光学传感等领域。公司于2015年在深交所创业板上市。
近年来,受益于人工智能的发展和算力需求的增加,全球数据中心建设带动高速光器件产品需求持续稳定增长,天孚通信收入和利润同比均实现了可观增长,公司股价也实现了大幅攀升。
业绩方面,天孚通信2022年至2024年营收分别为11.96亿元、19.39亿元和32.52亿元;归母净利润分别为4.03亿元、7.30亿元和13.44亿元。
2025年前三季度,天孚通信实现营业收入39.18亿元,同比增长63.63%;归母净利润为14.65亿元,同比增长50.07%。其中,第三季度实现营收14.63亿元,同比增长74.37%;归母净利润为5.66亿元,同比增长75.68%。
对于前三季度的业绩同比增长,天孚通信称,主要是受益于人工智能的发展和算力需求的增加,全球数据中心建设带动高速光器件产品需求的持续稳定增长影响。