300344,财务造假!证监会出手,对中介机构立案调查!
来源:证券时报网
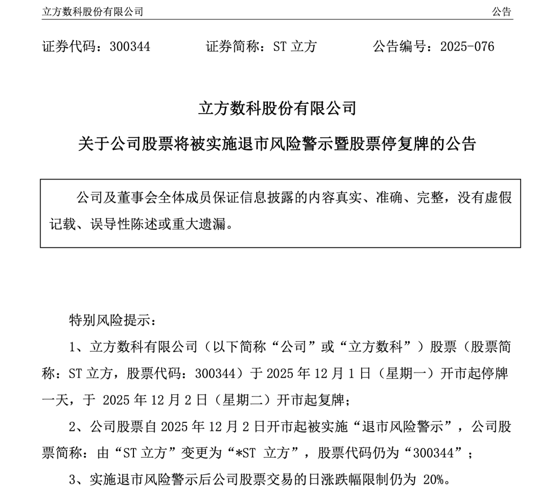
ST立方(300344)11月28日公告,公司收到安徽证监局的《行政处罚及市场禁入事先告知书》,认定公司通过开展代理业务虚增营业收入、营业成本,开展融资性贸易虚增营业收入、营业成本,开展虚假贸易虚增营业收入、营业成本、利润总额,根据《告知书》认定的事实,公司股票可能被实施重大违法强制退市。
ST立方股票将于2025年12月1日起停牌,并于2025年12月2日(星期二)起复牌。自复牌之日起,公司股票将被实施退市风险警示。实施退市风险警示后公司股票在风险警示板交易,股票价格的日涨跌幅限制仍为20%。

经证监会调查,2021年至2023年,ST立方通过开展代理业务、融资性贸易、虚假贸易等方式,累计虚增收入6.38亿元、成本6.27亿元。其中,2021年收入、成本分别虚增2.80亿元、2.77亿元,2022年收入、成本分别虚增3.12亿元、3.05亿元,2023年收入、成本分别虚增0.46亿元、0.45亿元。
证监会拟对上市公司处以1000万元罚款,对10名责任人合计罚款3000万元。ST立方涉嫌触及重大违法强制退市情形,深交所将依法启动退市程序。
同时,证监会同步对本案所涉的中兴财光华会计师事务所同步立案调查,涉嫌未能勤勉尽责的将依法严惩。对于相关违法行为可能涉及的证券犯罪问题线索,证监会将坚持应移尽移的工作原则,依法依规移送公安机关。
这是首例上市公司领罚单、中介机构被同步立案的典型,体现了监管部门打击财务造假“追首恶”与“打帮凶”并重的导向,标志着全方位、立体式的综合惩防体系进一步走向深入。
二级市场方面,ST立方近几日连续下跌,最新报收3.36元/股,市值约21.56亿元。截至三季度末,公司股东户数为3.07万户。
郑重声明:用户在财富号/股吧/博客等社区发表的所有信息(包括但不限于文字、视频、音频、数据及图表)仅代表个人观点,与本网站立场无关,不对您构成任何投资建议,据此操作风险自担。请勿相信代客理财、免费荐股和炒股培训等宣传内容,远离非法证券活动。请勿添加发言用户的手机号码、公众号、微博、微信及QQ等信息,谨防上当受骗!
评论该主题
帖子不见了!怎么办?作者:您目前是匿名发表 登录 | 5秒注册 作者:,欢迎留言 退出发表新主题
温馨提示: 1.根据《证券法》规定,禁止编造、传播虚假信息或者误导性信息,扰乱证券市场;2.用户在本社区发表的所有资料、言论等仅代表个人观点,与本网站立场无关,不对您构成任何投资建议。用户应基于自己的独立判断,自行决定证券投资并承担相应风险。《东方财富社区管理规定》