突发!red警报
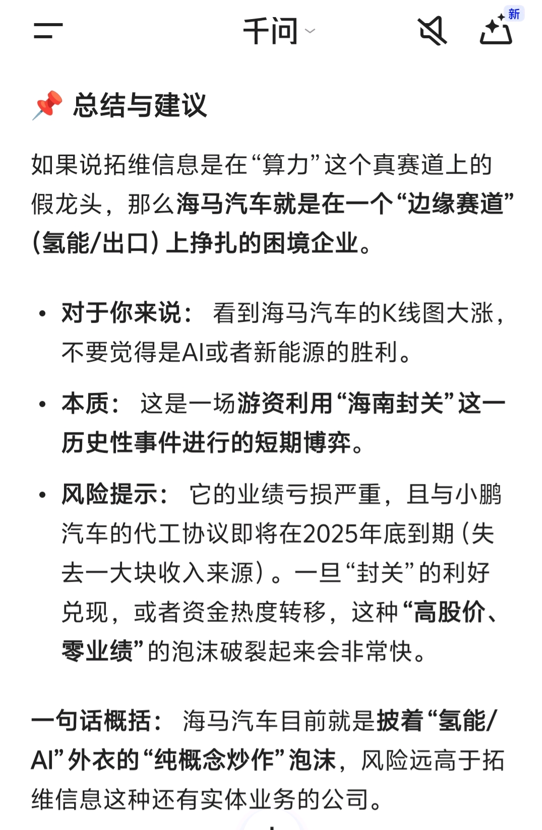
$常山药业(SZ300255)$ $拓维信息(SZ002261)$ $海马汽车(SZ000572)$ 醒得早,问千问。这次问问泡沫。
原来这就是我获利前三的股票。这就是我的投资风格吗?如果继续玩泡沫,刀口舔血,早晚要还回去。



2025-12-15 04:56:38 作者更新以下内容
常山药业继续卖出,海马清仓,拓维清仓。今年收官。
济高发展重仓,暂时拿着,它不是泡沫。
郑重声明:用户在财富号/股吧/博客等社区发表的所有信息(包括但不限于文字、视频、音频、数据及图表)仅代表个人观点,与本网站立场无关,不对您构成任何投资建议,据此操作风险自担。请勿相信代客理财、免费荐股和炒股培训等宣传内容,远离非法证券活动。请勿添加发言用户的手机号码、公众号、微博、微信及QQ等信息,谨防上当受骗!
评论该主题
帖子不见了!怎么办?作者:您目前是匿名发表 登录 | 5秒注册 作者:,欢迎留言 退出发表新主题
温馨提示: 1.根据《证券法》规定,禁止编造、传播虚假信息或者误导性信息,扰乱证券市场;2.用户在本社区发表的所有资料、言论等仅代表个人观点,与本网站立场无关,不对您构成任何投资建议。用户应基于自己的独立判断,自行决定证券投资并承担相应风险。《东方财富社区管理规定》