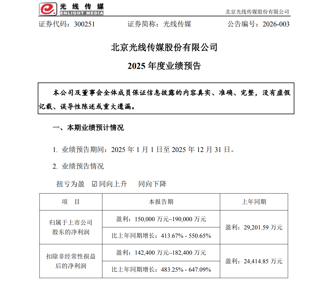
1月29日晚间,北京光线传媒股份有限公司(光线传媒,300251.SZ)披露业绩预告,2025年度预计实现归母净利润15亿元-19亿元,同比增长413.67%-550.65%;扣除非经常性损益后的净利润14.24亿元-18.24亿元,同比增长483.25%-647.09%。

公告指出,报告期内,基于谨慎性原则,公司对各项资产进行了减值测试并相应计提减值准备;经公司初步测算,公司计提减值准备金额约为6.5亿元,本次业绩预告中归属于上市公司股东的净利润已涵盖上述减值影响。
根据公告,光线传媒业绩预增主要得益于《哪吒之魔童闹海》(下称“《哪吒2》”)的电影票房及相关IP运营收入的贡献。
具体来看,光线传媒投资、发行、协助推广并计入本报告期票房的影片包含:报告期内上映的《哪吒2》《独一无二》《花漾少女杀人事件》《东极岛》《非人哉:限时玩家》《三国的星空第一部》《鬼灭之刃:无限城篇第一章猗窝座再袭》等影片,2024年上映并有部分票房结转到报告期的影片包括《小倩》。
同时,随着《哪吒2》的热映,公司的相关IP运营业务贡献了较多的收入和利润。2025年,公司电影及衍生业务收入及利润较上年同期均实现大幅提升。
光线传媒还表示,公司向“IP的创造者和运营商”转型是一项系统性的长期战略,报告期内,公司围绕IP创造和运营进行了多维度的前期布局与能力建设,目前各项相关工作均在有序推进中,具体部署预计将在今年根据业务实际进展分步落地执行。
根据国家电影局发布数据,2025年全年电影票房为518.32亿元,同比增长21.95%,城市院线观影人次为12.38亿,同比增长为22.57%,国产影片票房为412.93亿元,占比为79.67%。影片供给方面,全年影片总产量为764部,其中故事影片511部,全年票房过亿元影片共51部,其中国产影片33部。其中,《哪吒2》以154.46亿元的国内票房和4亿多元的海外票房冲进全球影史前五,成为全球年度单片票房冠军,并居全球动画电影票房榜首位。
除了电影及衍生业务,光线传媒还提及,《山河枕》已于2025年10月30日起在腾讯视频、浙江卫视陆续播出。目前,公司正在推进《春日宴》的前期开发工作。艺人经纪及其他内容相关业务持续为公司业绩贡献稳定增量,特别是艺人经纪业务的利润同比大幅增长。公司对外投资实现良好回报,投资收益的贡献助力公司业绩表现。公司预计2025年度非经常性损益约为7600万元。
值得留意的是,按照光线传媒去年15亿元至19亿元的净利润预测值来粗算,公司第四季度至少亏损4亿元。
2025年三季报显示,光线传媒去年前三季度实现营业收入36.16亿元,同比增长150.81%;归母净利润23.36亿元,同比增长406.78%。其中,第三季度实现营业收入3.74亿元,同比增长247.54%;归母净利润1.06亿元,同比增长993.71%。
对于2026年,光线传媒称,公司参投的电影《飞驰人生3》《惊蛰无声》《熊猫计划之部落奇遇记》将于大年初一上映;公司已储备的项目如《第十七条》《去你的岛》《三心两意》《女字旁》《小圆同学》《活色生香》《我的女朋友》《四十四个涩柿子》1等影片预计也将于年内上映;同时,尚有其他项目在推进中。公司将根据市场及审批情况对项目进行调整并安排合适的上映档期。
接下来,2026年电影春节档(2月15日至23日)即将登场,因档期持续时间长达9天,也被称为“史上最长春节档”。截至目前,已有6部影片定档,分别为《飞驰人生3》《熊出没·年年有熊》《镖人:风起大漠》《惊蛰无声》《星河入梦》《熊猫计划之部落奇遇记》 。
据大智慧VIP,截至1月29日收盘,光线传媒股价报18.26元/股,涨2.07%,总市值536亿元;今年以来累计涨11.48%。
