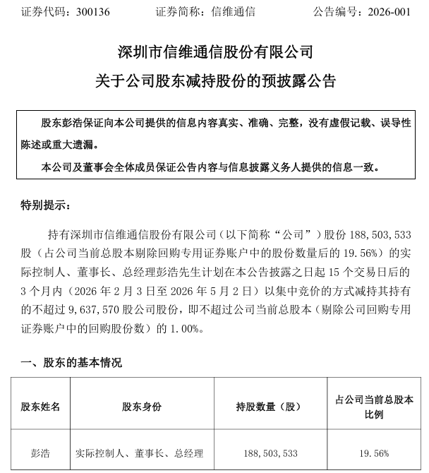
1月12日,信维通信(300136)发布公告,实际控制人、董事长、总经理彭浩因个人资金需求,计划在2026年2月3日至2026年5月2日期间通过集中竞价方式减持不超过963.76万股公司股份,占公司当前总股本的1%。

彭浩持有公司股份188,503,533股,占公司当前总股本比例19.56%。
值得注意的是,自去年12月以来,信维通信股票一路走高。2025年11月24日—2026年1月12日这34个交易日,信维通信区间累计涨幅达196.93%。截至1月12日收盘,信维通信大幅收涨10.59%,盘中触及近期股价高点88.47元/股,最终收于83.11元/股,总市值804.1亿元。这意味着信维通信正是在股价高点时宣布实控人减持。
若以最新收盘股价计算,本次减持计划彭浩可能套现约合超过8亿元。
但随即,1月13日信维通信股票开盘走跌,截至发稿上午9时45分,通信股票已跌13.48%,报71.91元/股。
深圳市信维通信股份有限公司的主营业务是天线及模组、无线充电模组及相关产品、EMIEMC器件、高精密连接器、声学器件、汽车互联产品、被动元件等。公司的主要产品是射频零部件。
2025年前三季度,信维通信实现收入64.62亿元,同比上升1.1%;归母净利润为4.86亿元,同比下降8.8%;扣非归母净利润为4.29亿元,同比上升4.7%;经营现金流净额为12.94亿元,同比增长73.9%;EPS(全面摊薄)为0.5028元。
其中第三季度,公司营业收入为27.6亿元,同比上升4.2%;归母净利润为3.25亿元,同比下降1.8%;扣非归母净利润为3.14亿元,同比上升22.1%;EPS为0.3355元。
截至三季度末,公司总资产135.73亿元,较上年度末增长1.5%;归母净资产为76.79亿元,较上年度末增长5.1%。