Deepseek华为两大巨头都选择全闪存储技术路线!企业级SSD将迎来爆发!2/




$朗科科技(SZ300042)$ #DeepSeek掀变革潮#
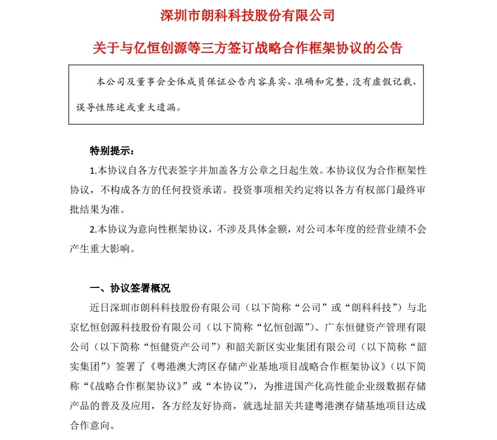
Deepseek 华为两大巨头都选择全闪存储技术路线!企业级SSD将迎来爆发!
2/7 朗科与华为签署全面合作框架协议,官方实锤!
朗科科技总部位于深圳南山,又是韶关算力行业协会会长单位,牵手深圳&韶关粤港澳两大算力集群,与企业级SSD 独角兽 忆恒创源签署三方协议,布局数据存储市场!
朗科科技将在两大算力集群发挥重要作用!
郑重声明:用户在财富号/股吧/博客等社区发表的所有信息(包括但不限于文字、视频、音频、数据及图表)仅代表个人观点,与本网站立场无关,不对您构成任何投资建议,据此操作风险自担。请勿相信代客理财、免费荐股和炒股培训等宣传内容,远离非法证券活动。请勿添加发言用户的手机号码、公众号、微博、微信及QQ等信息,谨防上当受骗!
评论该主题
帖子不见了!怎么办?作者:您目前是匿名发表 登录 | 5秒注册 作者:,欢迎留言 退出发表新主题
温馨提示: 1.根据《证券法》规定,禁止编造、传播虚假信息或者误导性信息,扰乱证券市场;2.用户在本社区发表的所有资料、言论等仅代表个人观点,与本网站立场无关,不对您构成任何投资建议。用户应基于自己的独立判断,自行决定证券投资并承担相应风险。《东方财富社区管理规定》