昔日“影视一哥”华谊兄弟2025年预亏2.89亿元-4.07亿元,公司股票可能被实施退市风险警示。
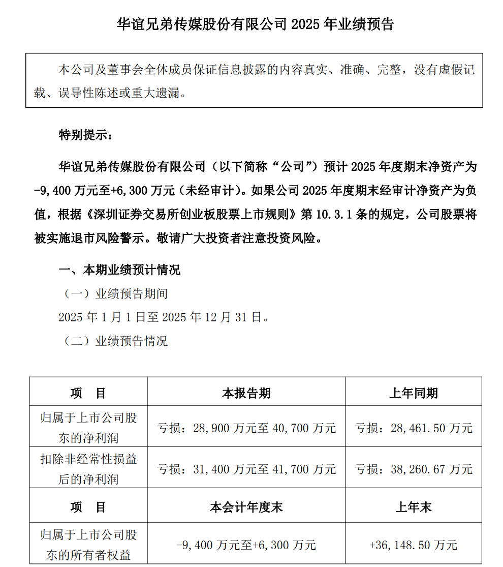
1月30日,华谊兄弟传媒股份有限公司(华谊兄弟,300027.SZ)披露业绩预告,预计2025年度归母净利润亏损2.89亿元-4.07亿元,上年同期亏损2.85亿元;扣除非经常性损益后的净利润亏损3.14亿元-4.17亿元,上年同期亏损3.83亿元。

同日,华谊兄弟发布关于公司股票交易可能被实施退市风险警示的提示性公告。公司预计2025年度期末净资产为-9400万元至6300万元(未经审计)。如果公司2025年度期末经审计净资产为负值,根据相关规定,公司股票将被实施退市风险警示。
值得留意的是,2018年至2024年期间,华谊兄弟归母净利润已连续七年亏损,累计亏损额超82亿元。
对于2025年度业绩预亏,华谊兄弟也在公告中称,公司将努力采取措施改善经营能力、提升公司业绩,以保障广大投资者的合法权益。同时,公司将积极关注进展情况,并严格按照法律法规规定和规则要求及时履行信息披露义务。
华谊兄弟也提示,截至本公告披露日,公司2025年年度报告审计工作正在进行中,最终财务数据以公司正式披露的经审计的2025年年度报告为准。
就具体业务来看,电影方面,华谊兄弟参与投资且已于报告期内上映的影片包含《向阳·花》《分手清单》《长安的荔枝》《志愿军:浴血和平》。由周星驰导演的《美人鱼2》已进入了后期制作阶段。由冯小刚执导,雷佳音、胡歌主演的《抓特务》已杀青。此外,《小兵张嘎》《特殊的礼物》《网中人》《平行任务》《少年火箭》《意外的告别》《超级马丽》《一诺千金》《山贼不贼》《街头》《恋爱的温度》《分手搭子》《求婚》等多个电影项目也正在制作中或加紧筹备开机。
剧集及网络大电影方面,公司参与制作与投资的多部剧集及网络大电影稳步推进。短剧方面,公司正式创建短剧厂牌“华谊兄弟火剧”。公司旗下厂牌华谊兄弟火剧正式发布名为“H·AI火种计划”的AI制作片单,该计划涵盖9部AI短剧与1部AI电影,短剧包括《家规七则》《0号档案》《绯夜将至》《最后一场直播》《嫦娥之仙子请息怒》《后羿之射手别较真》《刘伯温》《重返地球2146》《欧拉恒等式》以及AI电影《欧拉恒等式》。
公开资料显示,华谊兄弟为综合性娱乐集团,由王忠军、王忠磊兄弟在1994年创立,公司于1998年正式进入影视界,开发、制作及发行了众多广受欢迎的影视作品;2009年10月登陆创业板,成为中国影视行业首家上市公司。王忠军和王忠磊为一致行动人、公司控股股东、实际控制人。
除了业绩承压,昔日“影视一哥”华谊兄弟当前还面临着公司股权被拍卖、部分债务逾期、遭股东减持股份、公司及实控人被限消等状况。
根据华谊兄弟1月26日公告,公司控股股东、实际控制人王忠军所持公司1.54亿股股票已被北京市第三中级人民法院于2025年12月29日10时至2025年12月30日10时(延时的除外)在京东网络司法拍卖平台上公开拍卖,截至目前上述股份拍卖已完成股权变更过户。本次权益变动触及1%及5%的整数倍,王忠军的持股比例由11.43%下降至5.88%,王忠军及其一致行动人王忠磊的持股比例由13.81%下降至8.26%。本次权益变动不会导致公司控股股东、实际控制人发生变更。截至公告披露日,公司实际控制人累计被冻结的股份数量占其所持公司股份数量比例超过80%。
此前,阿里创投及其一致行动人马云已退出华谊兄弟5%以上股东行列。据华谊兄弟2025年12月17日公告,阿里创投于当日减持公司2952.68万股,导致阿里创投及其一致行动人马云在公司的持股比例由6.06%下降至4.999996%。
据大智慧VIP,截至1月30日收盘,华谊兄弟报2.22元/股,跌1.33%,总市值62亿元。