未及时消除安全隐患,宇新股份子公司收罚单!此前曾发生火灾、触电事故
来源:理财周刊-财事汇
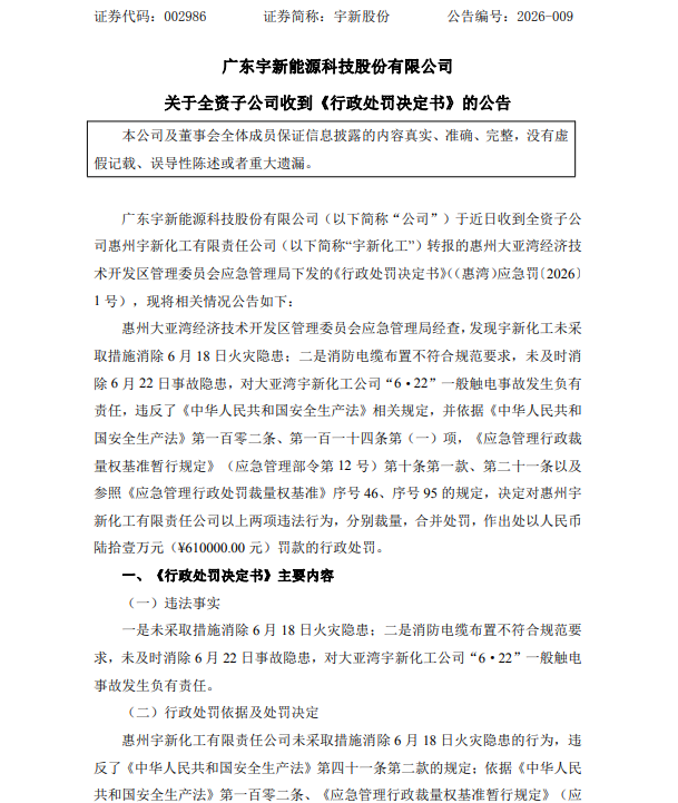
1月23日晚间,宇新股份(002986.SZ)公告称,公司近日收到全资子公司惠州宇新化工有限责任公司(以下简称“宇新化工”)转报的惠州大亚湾经济技术开发区管理委员会应急管理局下发的《行政处罚决定书》。

惠州大亚湾经济技术开发区管理委员会应急管理局经查,发现宇新化工未采取措施消除6月18日火灾隐患;二是消防电缆布置不符合规范要求,未及时消除6月22日事故隐患,对大亚湾宇新化工公司“6·22”一般触电事故发生负有责任,违反了《中华人民共和国安全生产法》相关规定。
依据《中华人民共和国安全生产法》第一百零二条、第一百一十四条第(一)项,《应急管理行政裁量权基准暂行规定》(应急管理部令第12号)第十条第一款、第二十一条以及参照《应急管理行政处罚裁量权基准》序号46、序号95的规定,惠州大亚湾经济技术开发区管理委员会应急管理局决定对惠州宇新化工有限责任公司以上两项违法行为,分别裁量,合并处罚,作出处以人民币61万元罚款的行政处罚。
公开资料显示,宇新股份成立于2009年,2020年在深交所上市,主要从事以液化石油气(LPG)为原料的深加工有机化工产品的工艺研发、生产和销售。
宇新股份2025年三季度业绩报告显示,2025年前三季度,公司营业收入营收53.43亿元,同比减少6.12%;归母净利润-6408.95万元,同比骤降124.42%。
截至1月26日10点07分,宇新股份的股价12.17元/股,总市值46亿元。(《理财周刊-财事汇》出品)
郑重声明:用户在财富号/股吧/博客等社区发表的所有信息(包括但不限于文字、视频、音频、数据及图表)仅代表个人观点,与本网站立场无关,不对您构成任何投资建议,据此操作风险自担。请勿相信代客理财、免费荐股和炒股培训等宣传内容,远离非法证券活动。请勿添加发言用户的手机号码、公众号、微博、微信及QQ等信息,谨防上当受骗!
评论该主题
帖子不见了!怎么办?作者:您目前是匿名发表 登录 | 5秒注册 作者:,欢迎留言 退出发表新主题
温馨提示: 1.根据《证券法》规定,禁止编造、传播虚假信息或者误导性信息,扰乱证券市场;2.用户在本社区发表的所有资料、言论等仅代表个人观点,与本网站立场无关,不对您构成任何投资建议。用户应基于自己的独立判断,自行决定证券投资并承担相应风险。《东方财富社区管理规定》