
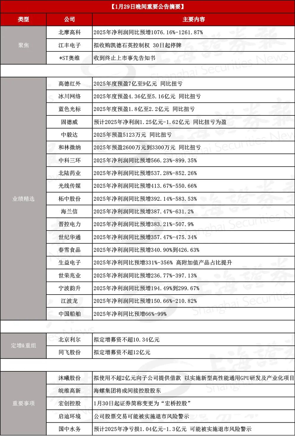
今日看点
▼聚焦一:北摩高科(002985):2025年净利润同比预增1076.16%—1261.87%
公司披露业绩预告,预计2025年实现归属于上市公司股东的净利润1.9亿元—2.2亿元,比上年同期上升1076.16%—1261.87%。报告期内,公司按要求完成产品交付,业务稳步增长;公司持续加强降本增效以及期间费用优化控制工作,实现内部降本增效;公司持续落实业务风险控制,加大应收账款回款力度,信用减值损失较去年同期有所减少。
▼聚焦二:江丰电子:拟收购凯德石英控制权 30日起停牌
公司拟以现金收购北京凯德石英股份有限公司(以下简称“凯德石英”,股票代码:920179)控制权。本次交易完成后,公司将成为凯德石英的控股股东,凯德石英将成为公司的控股子公司。本次交易预计不构成重大资产重组。目前相关方案尚待进一步商讨确定,各方尚未签署相关协议,具体情况以各方签订的相关协议为准。公司股票自2026年1月30日开市起停牌,预计停牌时间不超过5个交易日。
▼聚焦三:*ST奥维:收到终止上市事先告知书
公司于2026年1月29日收到深交所下发的《终止上市事先告知书》,公司股票在2025年12月31日至2026年1月29日期间,通过深交所交易系统连续二十个交易日的股票收盘总市值均低于5亿元,触及深交所《股票上市规则(2025年修订)》第9.2.1条第一款第六项规定的股票终止上市情形,深交所拟决定终止公司股票上市交易。公司股票将自2026年1月30日开市起停牌。
业绩精选
高德红外:披露业绩预告。公司预计2025年实现归属于上市公司股东的净利润7亿元—9亿元,上年同期亏损4.47亿元。报告期内,原延期的型号项目类产品恢复交付,且与某贸易公司签订的完整装备系统总体外贸产品合同已完成国外验收交付;同时公司大力扩展民品领域,红外芯片应用业务需求快速释放,营业收入大幅增长,销售规模的增长带来利润同步增长。此外,报告期长账龄应收款项回款情况较上年转好,信用减值损失较上年计提金额减少。
冰川网络:披露业绩预告。公司预计2025年实现归属于上市公司股东的净利润4.36亿元—5.16亿元,上年同期亏损2.47亿元。2025年前三季度,公司销售费用较上年同期大幅下降;第四季度,公司新产品《X-Clash》海外多国同步首发,销售费用环比增加。报告期内公司非经常性损益金额约为5700万元,主要为政府补贴及存款理财收益。
蓝色光标:披露业绩预告。公司预计2025年实现归属于上市公司股东的净利润1.8亿元—2.2亿元,上年同期亏损2.91亿元。公司表示,得益于公司长期对出海业务的深耕,2025年公司收入持续增长,预计约为720亿元人民币;本年度公司未发生大额长期股权投资减值损失;同时,公司持续强化客户信用管理及应收账款账期管控,本期股权激励摊销成本亦同步降低。
固德威:披露业绩预告。经财务部门初步测算,公司预计2025年归属于上市公司股东的净利润为1.25亿元至1.62亿元,同比扭亏为盈。受益于国内光伏抢装潮、澳大利亚户储补贴政策落地及欧洲市场走出库存调整期,公司逆变器及储能电池销量与毛利额显著提升;公司持续加大研发投入并优化全球市场布局,期间费用虽同比有所增加,但营收增长与产品结构优化有效提升了整体盈利能力。
东方盛虹:披露业绩预告。公司预计2025年实现归属于上市公司股东的净利润1亿元—1.5亿元,上年同期亏损22.97亿元。报告期内,公司采取优化原油采购策略、强化产业板块联动、调整产品产出结构、丰富下游高附加值化工品种类等多种措施,综合盈利能力相比2024年有所改善。
中毅达:披露业绩预告。经财务部门初步测算,公司预计2025年度实现归属于母公司所有者的净利润约为5,123万元,与上年同期相比,预计将实现扭亏为盈。公司表示:2025年,公司核心产品季戊四醇价格逐步回升推动毛利率上升,使得公司净利润增长。同时,公司根据市场情况适时对毛利为负的酒精等装置生产计划进行了合理调整,减少亏损。公司本期业绩实现扭亏为盈。
和林微纳:披露业绩预告。经财务部门初步测算,预计2025年年度实现归属于母公司所有者的净利润与上年同期(法定披露数据)相比,将实现扭亏为盈,实现归属于母公司所有者的净利润2,600.00万元到3,300万元。公司表示:报告期内,全球半导体行业高性能算力领域的技术迭代持续推进,相关芯片产品的量产规模逐步增长。随着芯片制程工艺与封装集成度的不断演进,成品测试(FT)环节的测试复杂度随之提升,对测试信号的传输质量及测试环境的稳定性提出了更高层级的技术要求。受此影响,产业链后端测试环节对高规格精密测试探针等耗材的需求结构发生变化,技术规格的升级成为驱动相关精微零部件需求增长的主要因素。
中科三环:披露业绩预告。公司预计2025年实现归属于上市公司股东的净利润8000万元—1.2亿元,比上年同期增长566.23%—899.35%。报告期内,公司通过深化技术创新、强化成本与费用管控,持续优化运营效率,并稳步拓展市场份额。与此同时,公司资产减值损失同比大幅减少,公司汇兑收益较去年同期有所增加。
北陆药业:披露业绩预告。公司预计2025年实现归属于上市公司股东的净利润8700万元—1.3亿元,比上年同期增长537.28%—852.26%。报告期内,公司坚持“化药+中成药”双轮驱动战略,深耕国内及海外市场,实现了化药制剂、中成药及原料药产品营业收入持续增长;公司持续深化降本增效等精细化管控举措,运营管理效能稳步提升,公司业绩显著改善。
光线传媒:披露业绩预告。公司预计2025年实现归属于上市公司股东的净利润15亿元—19亿元,比上年同期增长413.67%—550.65%。2025年,公司电影及衍生业务收入及利润较上年同期均实现大幅提升;艺人经纪及其他内容相关业务持续为公司业绩贡献稳定增量,特别是艺人经纪业务的利润同比大幅增长;公司对外投资实现良好回报,投资收益的贡献助力公司业绩表现。
柘中股份:披露业绩预告。公司预计2025年实现归属于上市公司股东的净利润3.6亿元—5亿元,较上年同期上升392.14%—583.53%。报告期内,公司成套开关设备业务经营利润有所下滑;公司因持有的金融类资产公允价值变动收益及投资收益大幅增加,导致归属于上市公司股东的净利润较上年同期上升。上述公允价值变动收益及投资收益属于非经常性损益,预计对公司净利润金额影响范围为2.7亿元-4亿元。
海兰信:披露业绩预告。公司预计2025年实现归属于上市公司股东的净利润4000万元—6000万元,比上年同期增长387.47%—631.2%。2025年度,公司加大自主产品占比,整合供应链体系,拓展供应商渠道,优化采购策略,进一步降低了采购成本,使得整体毛利率水平较去年同期实现了显著提升。同时,“海南省海洋灾害综合防治能力建设项目(EPC+O)”项目的验收,为公司业绩提供了坚实的保障。公司持续强化内部管理,各项管理费用支出得到有效的控制;公司现金储备充裕;经营活动现金流持续向好,较去年同期实现稳健增长。
晋控电力:披露业绩预告。公司预计2025年实现归属于上市公司股东的净利润1.55亿元—1.95亿元,比上年同期上升383.21%—507.9%。报告期业绩变动主要原因是煤炭价格下降导致公司燃煤采购成本减少。
世纪华通:披露业绩预告。公司预计2025年实现归属于上市公司股东的净利润55.5亿元—69.8亿元,比上年同期增长357.47%—475.34%。
公司表示,自2023年开始,已实现收入连续12个季度环比增长、归母净利润连续两年同比增长翻倍以上,不断创下公司的历史新高。在出海赛道上,Century Games充分发挥了自身研、发、运三位一体的优势,全面践行以数据驱动的方法论,再创新高;在国内赛道上,点点互动继续深耕SLG品类,发挥出强大的研发、运营、发行一体化优势。
春雪食品:披露业绩预告。经财务部门初步测算,公司预计2025年年度实现归属于母公司所有者的净利润3,600.00万元到4,300.00万元,与上年同期(法定披露数据)相比,将增加2,783.48万元到3,483.48万元,同比增加340.90%到426.63%。公司表示:本期业绩预增的主要原因为加大市场开发力度,调理品销量同比增长,其中:海外市场得到进一步拓展,出口销量同比增长幅度较大。同时,降本增效、精细化管理成效显著。养殖端通过采购降本、提升养殖效果、与行业对标管理,叠加全年主要原料(鸡苗、豆粕)同比去年采购价格下降幅度较大,导致毛鸡养殖成本下降。
世荣兆业:披露业绩预告。公司预计2025年实现归属于上市公司股东的净利润1.26亿元—1.86亿元,比上年同期增长236.77%—397.13%。业绩变动主要原因系房地产可结转收入及投资收益等较上年同期增加。
顺博合金:披露业绩预告。公司预计2025年实现归属于上市公司股东的净利润2.1亿元—2.7亿元,比上年同期增长222.96%—315.23%。报告期内,下游行业需求及有色金属市场价格整体走强,公司主要产品的市场销售数量和销售价格实现上涨;公司深化推动效率改革,降本效果显现,带动营收规模及营业利润同比增加。
灿勤科技:披露业绩预增公告。经财务部门初步测算,公司预计2025年年度实现营业收入67,300.00万元至75,600.00万元,与上年同期相比,将增长26,210.34万元至34,510.34万元,同比增长63.79%至83.99%;预计2025年年度实现归属于母公司所有者的净利润为10,700.00万元至12,600.00万元,与上年同期相比,将增长4,920.57万元至6,820.57万元,同比增长85.14%至118.01%。公司表示:报告期内,公司业绩变动主要原因是:公司持续开发新产品、拓展新市场,本期产品结构的变化带动了主要产品毛利率的提升,新产品、新市场的拓展带来业务量和营业收入的提升。
万辰集团:披露业绩预告。公司预计2025年实现归属于上市公司股东的净利润12.3亿元—14亿元,比上年同期(重组后)增长222.38%—266.94%。2025年量贩零食业务预计实现营业收入500亿元—520亿元,同比增长57.28%-63.57%,加回计提的股份支付费用后实现净利润22亿元—26亿元,净利润率为4.4%—5.1%;食用菌行业历经市场长期调整,2025年下半年企稳回暖。伴随市场行情向好,公司食用菌业务主要产品销售价格、业务毛利率上升,经营业绩改善。
宁波韵升:披露业绩预告。经财务部门初步测算,公司预计2025年年度实现归属于上市公司股东的净利润为28,000万元到38,000万元,与上年同期(法定披露数据)相比,将增加18,492.04万元到28,492.04万元,同比增加194.49%到299.67%。
三态股份:披露业绩预告。公司预计2025年实现归属于上市公司股东的净利润3650万元—5400万元,比上年同期增长154%—275.78%。业绩变动主要原因是公司根据市场环境及差异化经营策略,调整商品定价策略,跨境电商零售业务毛利率同比上升显著。
江波龙:披露业绩预告。公司预计2025年实现归属于上市公司股东的净利润12.5亿元—15.5亿元,比上年同期增长150.66%—210.82%。报告期内,存储价格在一季度触底后企稳回升,三季度末因AI服务器需求爆发及原厂产能向企业级产品倾斜,导致供给进一步失衡,存储价格持续上涨。公司依托高端产品布局、海外业务拓展及自有品牌优势,上半年实现扭亏为盈,下半年盈利水平稳步提升,第四季度扣非净利润约为6.5亿元至8.7亿元。
伟测科技:披露业绩预告。经财务部门初步测算,公司预计2025年年度实现归属于母公司所有者的净利润为30,000万元左右,与上年同期(法定披露数据)相比,将增加17,177.12万元左右,同比增加133.96%左右。公司表示:基于AI及汽车电子相关产品不断渗透、消费电子回暖、国产替代加速、先进封装技术升级推动半导体测试需求增加。本期公司持续加码高端产品产能、产品结构优化、加大研发投入、导入新客户、推进新项目落地、主营业务收入同比增长,归属于母公司所有者的净利润和归属于母公司所有者的扣除非经常性损益的净利润等财务指标较上年同期增长。
泰格医药:披露业绩预告。公司预计2025年实现归属于上市公司股东的净利润8.3亿元—12.3亿元,比上年同期增长105%—204%。业绩变动主要由于报告期内公司非经常性损益大幅增加所致。
四川黄金:披露业绩预告。公司预计2025年实现归属于上市公司股东的净利润4.2亿元—4.8亿元,比上年同期增长69.23%—93.4%。业绩变动主要系金精矿销售量同比有所增加及黄金价格上涨所致。
中国船舶:披露业绩预告。经财务部门初步测算,公司预计2025年归属于上市公司股东的净利润为70亿元—84亿元,同比增加约65.89%—99.07%。报告期内,公司聚焦主责主业,发挥主建船型批量建造优势,深化成本管控,强化精益管理,突出价值创造,着力提升效率效益;公司手持订单结构升级优化,交付的高附加值船型占比及同型产品价格同比均有所增加,主建船型建造周期持续缩短,生产建造效率不断提升,经营业绩同比提升;联营企业的经营业绩持续改善。受上述因素影响,公司本期业绩预增。
瑞可达:披露业绩预告。经财务部门初步测算,公司预计2025年年度实现归属于母公司所有者的净利润为28,780.00万元到31,800.00万元,与上年同期(法定披露数据)相比,将增加11,253.05万元到14,273.05万元,同比增加64.20%到81.43%。
和胜股份:披露业绩预告。公司预计2025年实现归属于上市公司股东的净利润1.32亿元—1.77亿元,比上年同期增长64.05%—119.97%。报告期内,公司实现新能源汽车部件、电子消费品等产品产量和销量的增长。同时,公司持续优化经营管理,协同效应得到进一步释放,整体利润水平显著提高。
南网储能:披露业绩预告。经公司财务部门初步测算,公司预计2025年度实现归属于母公司所有者的净利润为166,700万元到172,700万元,与上年同期相比,将增加54,052万元到60,052万元,同比增加47.98%到53.31%。公司表示:报告期内,公司调峰电站来水较好,发电量同比增加,售电收入及利润同比增加。
菜百股份:披露业绩预增公告。经财务部门初步测算,公司预计2025年年度实现归属于母公司所有者的净利润为106,000.00万元到123,000.00万元,与上年同期(法定披露数据)相比,将增加34,099.14万元到51,099.14万元,同比增加47.43%到71.07%。公司表示:本期业绩预增的原因主要系黄金珠宝行业消费趋势变化加速,公司密切关注市场动态,充分发挥直营优势,各渠道增强联动,品牌影响力持续提升,核心经营指标稳中有进。
定增&重组
同飞股份:披露向特定对象发行股票预案。本次发行募集资金总额不超过12亿元,扣除发行费用后的募集资金净额将用于南方总部暨工业领域冷却设备及组件项目、三河同飞制冷股份有限公司液冷温控项目及补充流动资金。
北京利尔:披露向特定对象发行A股股票预案。本次发行募集资金总额不超过10.34亿元,扣除发行费用后,募集资金拟用于年产3万吨复合氧化锆及新能源与航空航天用锆基材料项目、创新研发中心建设项目、越南耐火材料生产基地建设项目、补充流动资金。
重要事项
沐曦股份:为推进募集资金投资项目实施,公司拟使用募集资金总额不超过2亿元向全资子公司沐曦集成电路(南京)有限公司提供借款,用于实施募投项目“新型高性能通用GPU研发及产业化项目”。该事项已经公司董事会审议通过,无需提交股东会审议。董事会审计委员会和保荐人对此事均表示同意和无异议。
皖维高新:公司接到控股股东皖维集团通知,海螺集团拟通过现金增资49.98亿元的方式持有皖维集团60%的股权,间接控制皖维高新18.24%的股份;省投资集团、省国控集团拟通过无偿划转方式分别取得皖维集团各20%的股权、皖维高新各7.50%的股份。本次收购完成后,皖维集团仍为皖维高新的控股股东,海螺集团将成为皖维高新间接控股股东,皖维高新实际控制人仍为安徽省国资委。本次收购尚需完成相关审查及过户登记手续。
招商轮船:2026年1月28日,公司通过下属控股单船公司在大连接收了1艘17.5万立方米大型液化天然气(LNG)运输船“海瀚”轮。截至本公告发布之日,公司LNG运输板块(含参股企业CLNG)管理营运中的船舶32艘,在手订单32艘。预计2026年内参股企业CLNG参与的卡气一期项目还将交付4艘LNG运输船。公司表示:该船舶的交付,将进一步完善公司自有LNG船队的运力结构,标志着公司在清洁能源运输领域的综合服务能力与市场覆盖能力得到有效提升。
*ST立方:公司股票自2026年1月20日至2026年1月29日以来有5个交易日涨停,价格涨幅为188.06%,期间多次触及股票交易异常波动情形。公司股票短期内价格涨幅较大,明显偏离市场走势,未来可能存在股价快速下跌的风险。为维护投资者利益,公司将就股票交易波动情况进行停牌核查。经公司申请,公司股票自2026年1月30日开市起停牌,自核查结束并披露核查公告后复牌,预计停牌时间不超过3个交易日。
启迪环境:经公司财务部门初步测算,公司预计2025年度期末归属于母公司净资产可能为负值。如果公司2025年度经审计的期末归属于母公司净资产为负值,根据《深圳证券交易所股票上市规则》的相关规定,公司股票交易可能在披露2025年年度报告后被实施退市风险警示。
国中水务:发布晚间公告,公司预计2025年年度实现利润总额-1.1亿元到-8800万元;归属于母公司所有者的净利润-1.3亿元到-1.04亿元,将出现亏损;扣除非经常性损益后的净利润为900万元到1080万元;营业收入2.1亿元到2.52亿元,扣除与主营业务无关的业务收入和不具备商业实质的收入后的营业收入为1.9亿元到2.28亿元,低于3亿元。这将触及《上海证券交易所股票上市规则》第5.1.1条规定的对公司股票实施退市风险警示的情形,公司股票在2025年年度报告披露后可能被实施退市风险警示。
宏创控股:公司变更证券简称事项已经深圳证券交易所审核无异议。自2026年1月30日起,公司证券简称由“宏创控股”变更为“宏桥控股”,证券代码保持不变,仍为“002379”。
停复牌
复牌:暂无。
停牌:*ST奥维(002231)、*ST 立方(300344)、江丰电子(300666)。