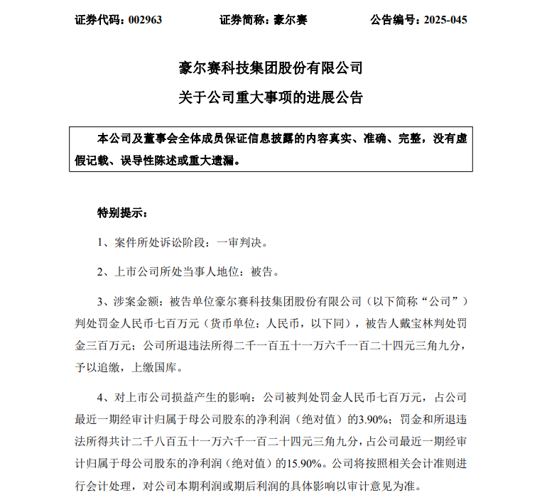
犯单位行贿罪!002963,被罚没超2800万元!
来源:证券时报网
豪尔赛(002963)因犯单位行贿罪被罚700万元,追缴违法所得2152万元。

根据此前公告,豪尔赛于今年8月7日收到湖北省武汉市新洲区人民检察院《起诉书》,公司及前董事长暨总经理戴宝林被以涉嫌单位行贿罪提起公诉。
根据《起诉书》,2024年12月12日,武汉市新洲区监察委员会对时任公司董事长、总经理戴宝林涉嫌违法犯罪进行立案调查,并自2024年12月12日对其实施留置。
2025年4月22日,武汉市新洲区监察委员会解除对戴宝林的留置。2025年6月19日,武汉市公安局新洲区分局对戴宝林执行逮捕。
11月5日晚,豪尔赛公布了此事的最新进展。
公告显示,湖北省武汉市新洲区人民法院依法审理了此案,已于近日审理终结,公司收到湖北省武汉市新洲区人民法院刑事判决书。
根据判决书,被告单位豪尔赛公司犯单位行贿罪,判处罚金人民币700万元;被告人戴宝林犯单位行贿罪,判处有期徒刑三年,缓刑四年,并处罚金人民币300万元。
对武汉市新洲区监察委员会扣押的豪尔赛公司所退违法所得人民币约2152万元予以追缴,上缴国库。
豪尔赛在公告中就此事致歉,并表示将进一步加强内部控制和规范运作,持续提升信息披露质量。
豪尔赛主要从事智慧光艺、智慧文旅、智慧城域等业务,并通过全资子公司豪能汇新能源公司基于由重卡换充电/加氢运营、电池资产管理等业务板块组成的综合管理服务体系,提供绿电交通智慧能源解决方案。
今年前三季度,豪尔赛实现营业收入2.65亿元,同比下降近30%;公司归母净利润亏损约2631万元。
截至11月5日,豪尔赛市值约25亿元。
郑重声明:用户在财富号/股吧/博客等社区发表的所有信息(包括但不限于文字、视频、音频、数据及图表)仅代表个人观点,与本网站立场无关,不对您构成任何投资建议,据此操作风险自担。请勿相信代客理财、免费荐股和炒股培训等宣传内容,远离非法证券活动。请勿添加发言用户的手机号码、公众号、微博、微信及QQ等信息,谨防上当受骗!
评论该主题
帖子不见了!怎么办?作者:您目前是匿名发表 登录 | 5秒注册 作者:,欢迎留言 退出发表新主题
温馨提示: 1.根据《证券法》规定,禁止编造、传播虚假信息或者误导性信息,扰乱证券市场;2.用户在本社区发表的所有资料、言论等仅代表个人观点,与本网站立场无关,不对您构成任何投资建议。用户应基于自己的独立判断,自行决定证券投资并承担相应风险。《东方财富社区管理规定》