近日,国家金融监督管理总局河南监管局发布公告,核准高瑞郑州银行行长助理的任职资格。南都湾财社记者发现,这是该行自2025年高管层大幅调整后,近一年来第二位新获批的高管。目前,郑州银行高级管理团队仍有多个职位空缺。

高瑞行长助理任职资格正式获批
国家金融监督管理总局河南监管局于2026年1月30日发布公告,核准高瑞担任郑州银行行长助理的任职资格,批复日期为2026年1月29日。
根据郑州银行此前发布的《郑州银行股份有限公司第八届董事会第一次会议决议公告》,该行董事会早在2025年3月27日就已通过聘任高瑞为行长助理的议案。从董事会审议通过到监管核准,前后历时约十个月。

简历显示,高瑞,1981年8月出生,工商管理硕士学历。2006年8月至2025年3月期间,高瑞在兴业银行郑州分行任职,先后担任支行零售业务处副处长、机构业务处处长、支行行长助理、企业金融业务总部总裁、企业金融业务部总监、支行行长等职务。
在此高瑞任职资格获批之前,该行首席风险官潘峰的任职资格于2025年12月获得核准。

与高瑞的外部引进不同,潘峰是郑州银行内部培养提拔的高管。公开信息显示,潘峰1971年7月出生,本科学历,自1993年7月加入郑州银行以来,已在该行工作逾30年。其职业发展轨迹涵盖多个核心管理岗位,历任总行办公室职员、办公室副主任、办公室主任,后转入董事会体系,担任董事会办公室秘书、董事会办公室主任、董事会风险管理办公室主任等职。在获聘首席风险官前,潘峰同时担任总行董事会战略发展部总经理、董事会风险管理办公室主任,并兼任新密郑银村镇银行股份有限公司董事长。
去年高管密集调整
公开信息梳理显示,2025年成为郑州银行高管团队的集中调整年,核心管理层变动幅度显著。
据郑州银行官网“企业治理”栏目公布的管理层名单,目前该行高级管理层包括行长李红、副行长孙润华、董事会秘书韩慧丽、首席风险官潘峰、行长助理张厚林和新获批的高瑞。

回溯至2025年初,该行高管团队仍维持10人规模,架构贴合中型城商行主流配置,但进入一季度后,该行迎来高管密集离任潮,短期内多名核心管理岗位人员相继卸任,引发行业关注。
具体来看,此次密集调整从1月正式启动:1月25日,副行长傅春乔因工作原因申请辞去相关职务,同日,时任行长助理李红辞任该行长助理职务,其董事、行长任职资格同步获得监管核准,正式接掌全行经营管理工作;2月13日,行长助理刘久庆因个人原因提交辞呈,退出高管团队;3月,调整节奏进一步加快,27日副行长郭志彬正式辞任,28日副行长孙海刚、行长助理李磊均因工作调整卸任相关职务。
综合来看,此次一季度密集调整共涉及3名副行长、3名行长助理,覆盖分管业务条线及辅助经营管理的核心岗位,成为该行近年以来规模较大的一次管理层优化。
尽管后续已有高瑞获批出任行长助理,完成部分岗位补位,但对照青岛银行、重庆银行等同体量上市城商行“1行长+3至4名副行长+2至3名行长助理+核心首席官”的标准配置,郑州银行当前高管团队仍存在明显缺口,尤其是副行长岗位仅保留1名,与行业主流的3-4名配置差距较大,难以全面覆盖各核心业务条线的分管需求,后续补配工作备受市场期待。
开年收下百万罚单
高管团队补位与优化推进的同时,郑州银行也收到了年内第一张罚单。
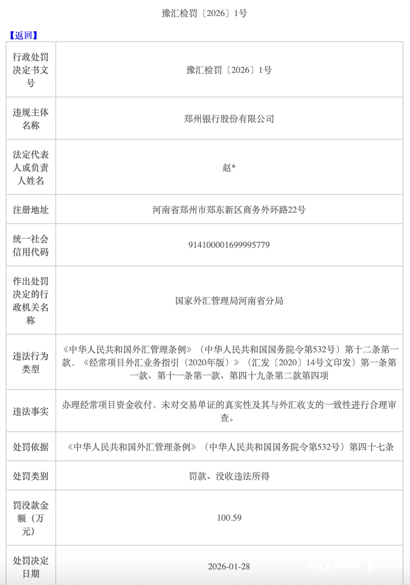
2月2日,国家外汇管理局河南省分局发布的一则行政处罚信息显示,郑州银行股份有限公司因存在“办理经常项目资金收付,未对交易单证的真实性及其与外汇收支的一致性进行合理审查”等违规事实,根据《中华人民共和国外汇管理条例》(中华人民共和国国务院令第532号)第四十七条,被处以罚款及没收违法所得共计100.59万元。

公开资料显示,郑州银行成立于1996年11月,2015年12月在香港联交所上市,2018年9月在深交所上市,是全国首家“A+H”股上市城商行。截至2024年末,郑州银行在职员工5623人,省内共有分支行182家,其中地市分行14家。
业绩方面,截至2025年9月30日,郑州银行资产总额约为7435.52亿元,比上年末增长9.93%。2025年1月至9月,该行实现营业收入约93.95亿元,比上年同期增长3.91%;实现归属于该行股东的净利润约22.79亿元,比上年同期增长1.56%。
在资产质量方面,截至报告期末,郑州银行不良贷款率为1.76%,较年初的1.79%下降0.03个百分点;拨备覆盖率为186.17%,较年初的182.99%有所提升。