A股市场并购重组持续活跃。截至周三收盘,控股股东拟变更为全球人形机器人上市第一股优必选的锋龙股份实现6连板。

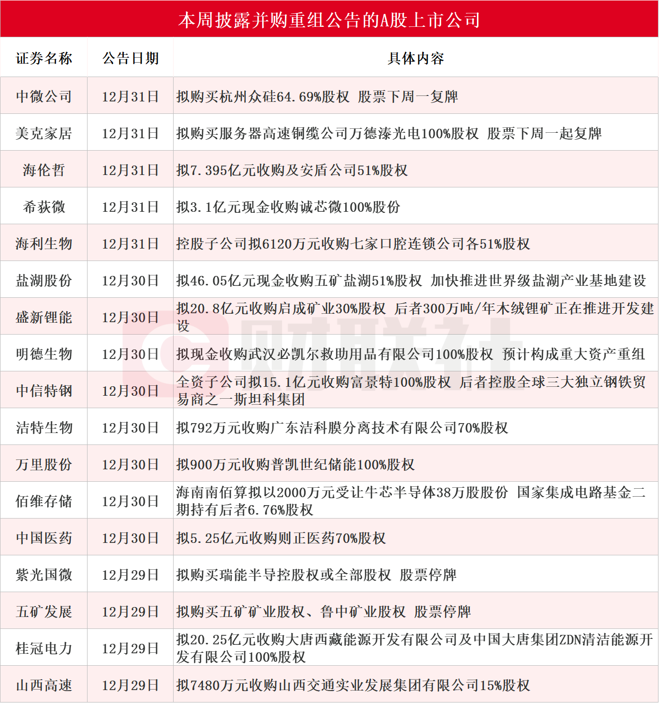
据财联社不完全统计,截至发稿,本周披露并购重组进展的A股上市公司共有17家,包括中微公司、美克家居、海伦哲、希荻微、海利生物、盐湖股份、盛新锂能、明德生物、中信特钢、洁特生物、万里股份、佰维存储、中国医药、紫光国微、五矿发展、桂冠电力和山西高速。具体情况如下图:

据不完全统计,本周披露并购重组进展而停牌或复牌的上市公司,包括中微公司、美克家居、紫光国微和五矿发展。
中微公司12月31日公告,拟购买杭州众硅64.69%股权,股票将于1月5日复牌。同时,中微公司拟向不超过35名特定投资者发行股份募集配套资金。标的公司(杭州众硅)主营业务为化学机械平坦化抛光(CMP)设备的研发、生产及销售,属于湿法工艺核心设备,并为客户提供CMP设备的整体解决方案,是国内少数掌握12英寸高端CMP设备核心技术并实现量产的企业。据了解,本次交易前,中微公司主营业务为高端半导体设备的研发、生产和销售,向下游集成电路、LED外延片、先进封装、MEMS等半导体产品的制造公司销售刻蚀设备、薄膜设备和MOCVD设备、提供配件及服务,在等离子体刻蚀与薄膜沉积等干法设备领域已具备国际领先的技术实力。上市公司核心产品覆盖高能/低能等离子体刻蚀(CCP、ICP)、MOCVD、LPCVD、ALD及EPI等关键工艺设备。
中微公司认为,通过本次交易,中微公司将成为具备“刻蚀+薄膜沉积+量检测+湿法”四大前道核心工艺能力的厂商,成功实现从“干法”向“干法+湿法”整体解决方案的关键跨越。这一整合不仅填补了上市公司在湿法设备领域的空白,更显著提升了公司在先进制程中为客户提供系统级整体解决方案的能力。面对先进晶圆厂和先进存储厂对工艺协同性、产线稳定性与整体效率日益严苛的要求,上市公司可为客户提供高度协同的成套设备解决方案,大幅缩短工艺调试和验证周期,从而增强客户黏性,加速上市公司在主流产线的规模化渗透。
美克家居12月31日公告,计划通过收购万德溙,布局铜缆高速互连领域。美克家居股票将于1月5日开市起复牌。美克家居披露重组预案,公司拟通过发行股份及支付现金购买万德溙100%股权并募集配套资金。截至目前,交易相关的审计、评估工作尚未完成,本次交易标的资产的预估值及交易价格尚未确定。不过,美克家居明确本次交易预计不会构成上市公司重大资产重组,交易不会导致上市公司控制权发生变更,不构成重组上市。
万德溙的产品覆盖有源及无源高速铜缆组件、LOOPBACK智能回环测试模块等领域,相关产品可以用于提升机房内部及跨机房的通信带宽与传输效率,应用于服务器集群及大型服务器机房等场景的高速铜缆及LOOPBACK智能回环测试模块。万德溙核心产品的使用客户有Source Photonics、lnfraeoInc等,终端客户主要集中在北美市场。目前,万德溙已经拥有50万条/年的自动化产线产能,且800G/400G自动化高速线缆生产线已完成建设并投产,效率可达150UPH。2025年1—9月,万德溙营业总收入7629.23万元,归属于母公司股东的净利润1834.91万元。值得注意的是,万德溙业务领域与美克家居相差较大,后者将此次交易视作向新质生产力的战略转型升级。
紫光国微12月29日公告称,公司正在筹划以发行股份及支付现金的方式,购买南昌建恩半导体产业投资中心(有限合伙)、北京广盟半导体产业投资中心(有限合伙)、天津瑞芯半导体产业投资中心(有限合伙)等交易对方持有的瑞能半导体科技股份有限公司控股权或全部股权,并募集配套资金。本次交易预计不构成重大资产重组,构成关联交易。公司股票及可转债自2025年12月30日起开始停牌,预计在不超过10个交易日的时间内披露本次交易方案。
五矿发展12月29日公告称,公司收到实际控制人中国五矿《关于筹划重大资产重组事项的通知》,拟通过资产置换、发行股份及支付现金方式购买五矿股份持有的五矿矿业、鲁中矿业的股权,并募集配套资金。同时,公司拟置出原有业务相关的主要资产及负债(除保留资产、负债外)。本次交易预计构成重大资产重组及关联交易,同时不构成实际控制人变更,不构成重组上市。公司股票自2025年12月30日开市起停牌,预计停牌时间不超过10个交易日。
