实丰文化:蔡俊权及其一致行动人蔡俊淞拟减持不超过3%股份
来源:理财周刊-财事汇
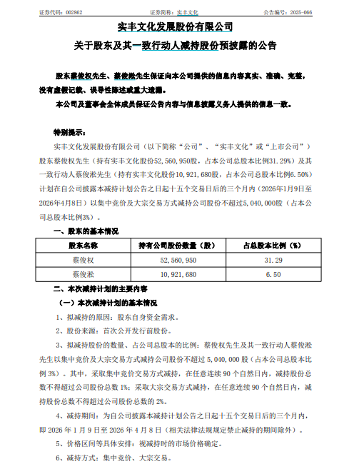
12月15日,实丰文化(002862.SZ)公布,股东蔡俊权先生(持有实丰文化股份52,560,950股,占本公司总股本比例31.29%)及其一致行动人蔡俊淞先生(持有实丰文化股份10,921,680股,占本公司总股本比例6.50%)计划在自公司披露本减持计划公告之日起十五个交易日后的三个月内(2026年1月9日至2026年4月8日)以集中竞价及大宗交易方式减持公司股份不超过5,040,000股(占本公司总股本比例3%)。

公开资料显示,公司成立于1992年,是一家集专业设计、研发、制造、销售为一体的高新技术企业,总部位于广东省汕头市,拥有一百多项自主知识产权的专利。公司于2017年4月登陆中国A股资本市场。公司的玩具业务主要是各类玩具的研发设计、生产与销售,主要产品包括电动遥控玩具、婴幼玩具、车模玩具、动漫游戏衍生品玩具和其他玩具五大类,产品规格品种达1,000多种,产品销往全球近百个国家和地区。
实丰文化2025年三季度业绩报告显示,2025年前三季度,公司实现营业总收入3.28亿元,同比增长5.81%;归母净利润为-5,879万元,同比下滑1,399.85%。
截至12月16日10点03分,实丰文化的股价21.76元/股,总市值37亿元。
郑重声明:用户在财富号/股吧/博客等社区发表的所有信息(包括但不限于文字、视频、音频、数据及图表)仅代表个人观点,与本网站立场无关,不对您构成任何投资建议,据此操作风险自担。请勿相信代客理财、免费荐股和炒股培训等宣传内容,远离非法证券活动。请勿添加发言用户的手机号码、公众号、微博、微信及QQ等信息,谨防上当受骗!
评论该主题
帖子不见了!怎么办?作者:您目前是匿名发表 登录 | 5秒注册 作者:,欢迎留言 退出发表新主题
温馨提示: 1.根据《证券法》规定,禁止编造、传播虚假信息或者误导性信息,扰乱证券市场;2.用户在本社区发表的所有资料、言论等仅代表个人观点,与本网站立场无关,不对您构成任何投资建议。用户应基于自己的独立判断,自行决定证券投资并承担相应风险。《东方财富社区管理规定》