
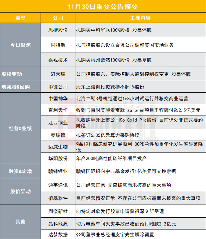
今日聚焦
【恩捷股份:拟购买中科华联100%股权股票停牌】
恩捷股份(002812.SZ)公告称,公司正在筹划发行股份购买资产,同时拟募集配套资金。本次交易的标的公司为青岛中科华联新材料股份有限公司。公司与本次交易的部分主要交易对方已签署了《关于收购青岛中科华联新材料股份有限公司股份之意向协议》,初步达成购买资产的意向。因有关事项尚存不确定性,为维护投资者利益,避免对公司证券交易造成重大影响,公司股票自2025年12月1日开市时起开始停牌。预计在不超过10个交易日的时间内披露本次交易方案。
【阿特斯:拟与控股股东设立合资公司调整美国市场业务】
阿特斯(688472.SH)公告称,公司拟对美国市场业务进行调整,与控股股东Canadian Solar Inc.(CSIQ)新设合资公司M和N,CSI持有24.9%股份,CSIQ持有75.1%。公司M将从事美国光伏业务,公司N将从事美国储能业务。同时,公司拟将供应美国的制造工厂重组为CSIQ占75.1%,CSI占24.9%,以获得一次性股权转让对价及后续美国业务24.9%的持续股权收益。本次交易及豁免承诺事项已通过董事会审议,尚需提交股东大会审议。
【嘉戎技术:拟购买杭州蓝然100%股份股票复牌】
嘉戎技术(301148.SZ)公告称,公司拟通过发行股份及支付现金的方式购买厦门溥玉投资合伙企业(有限合伙)、楼永通、卿波等19名交易对方持有的杭州蓝然100%股份,同时拟向厦门溥玉投资合伙企业(有限合伙)发行股份募集配套资金。本次募集配套资金总额不超过10亿元,且不超过本次交易中以发行股份方式购买资产的交易价格的100%。标的公司以电渗析技术研发与应用为核心,主要从事离子交换膜及膜组件、电渗析相关设备的研发、生产、销售及技术服务,构建了一条涵盖“膜材料-离子交换膜-膜组件-电渗析设备-控制系统-电渗析应用技术-电渗析应用集成设备”的电渗析产业链。整合后,上市公司将具备为客户提供“压力驱动+电驱动”膜法组合工艺的综合解决能力。根据深圳证券交易所的相关规定,经公司申请,公司股票自2025年12月1日(星期一)开市起复牌。
股权变动
【ST天瑞:公司控股股东、实际控制人筹划控制权变更股票停牌】
ST天瑞(300165.SZ)公告称,公司控股股东、实际控制人刘召贵正在筹划公司控制权变更相关事宜,可能导致公司控股股东及实际控制人发生变更。为保证公平信息披露,避免公司股价异常波动,公司股票自2025年12月1日开市起停牌,预计停牌时间不超过2个交易日。本次交易事项能否最终实施完成及实施结果尚存在不确定性。
增减持&回购
【中微公司:股东上海创投拟减持不超1%股份】
中微公司(688012.SH)公告称,上海创业投资有限公司持有公司9348万股,占总股本的14.93%,计划自公告披露之日起15个交易日后的3个月内,通过大宗交易方式减持不超过626.15万股,即不超过公司总股本的1%,减持原因为自身经营管理需要。
经营&业绩
【中国神华:北海二期3号机组通过168小时试运行并移交商业运营】
中国神华(601088.SH)公告称,公司持股52%的控股子公司国能广投北海发电有限公司二期扩建工程项目3号机组已顺利通过168小时试运行,并移交商业运营。该工程位于广西北海市,规划建设2台100万千瓦超超临界一次再热燃煤发电机组,采用多项先进技术,设计供电煤耗266.86g/kWh,实现废水、固废零排放和大气污染物超低排放。目前4号机组建设工作正在推进,计划于2025年12月投运。全部投运后将优化区域电源结构,提高电网安全稳定水平,满足区域中长期负荷增长需求。
【百利天恒:收到与百时美施贵宝就iza-bren项目里程碑付款2.5亿美元】
百利天恒(688506.SH)公告称,全资子公司SystImmune近期收到由BMS支付的2.5亿美元里程碑付款。根据合作协议,公司后续还有资格获得最高可达2.5亿美元的近期或有付款,以及在达到特定的开发、注册和销售里程碑后最高可达71亿美元的额外付款。
【江西铜业:拟收购境外上市公司SolGold Plc股份目前仍处非正式要约阶段】
江西铜业(600362.SH)公告称,公司已向伦敦证券交易所上市公司SolGold Plc提交两项非约束性现金要约,拟以每股26便士的价格收购其全部股份。目前公司持有目标公司12.19%的股份,但该收购事宜仍处于非正式要约阶段,且已被目标公司董事会拒绝。公司保留提出正式要约的权利,但具体是否提出存在不确定性。根据英国《城市收购及合并守则》,公司需在2025年12月26日前发布正式要约公告或明确放弃收购的公告。
【奥瑞德:拟签订6.35亿元算力采购协议】
奥瑞德(600666.SH)公告称,公司拟与X公司签署《综合技术服务协议》,购买综合技术服务,协议总金额约6.35亿元。该协议尚需提交股东会审议。公司购买的技术服务将用于为下游客户提供算力综合服务,预计不会对当年经营业绩产生重大影响。协议的签署符合公司战略需要,旨在增强在相关业务领域的规模优势,为算力综合服务业务发展提供持续动能。
【迈威生物:9MW1911临床研究进展顺利 COPD急性加重年化发生率显著降低】
迈威生物(688062.SH)公告称,公司自主研发的创新药9MW1911 已完成在中重度慢性阻塞性肺疾病(COPD)患者中的IIa 期临床研究,所有剂量组均表现出良好的安全性与耐受性。在IIb 期研究推荐剂量下,中重度COPD 急性加重年化发生率较安慰剂组降低超30%,重度急性加重年化发生率降低超40%,且发生重度急性加重的患者比例显著降低。目前,公司正在积极推进9MW1911 在COPD 适应症开展的IIb 期临床研究。
【华阳股份:年产200吨高性能碳纤维项目投产】
华阳股份(600348.SH)公告称,与山西华阳资本控股有限公司等共同出资设立的山西华阳碳材科技有限公司投资建设的千吨级高性能碳纤维一期200吨/年项目,于2024年6月开工建设,2025年11月30日建成投产。该项目为山西省重点工程,生产的T1000级碳纤维可应用于航空航天、高端装备制造、风电新能源等领域。
融资&定增
【赣锋锂业:赣锋国际拟向中非基金发行1亿美元可交换票据】
赣锋锂业(002460.SZ)公告称,公司全资子公司赣锋国际拟向中非发展基金有限公司发行总额为1亿美元的可交换票据,中非基金可根据票据金额及应付利息转换成赣锋国际全资子公司MaliLithiumB.V.的A类优先股。公司为本次交易提供担保,并授权经营层办理相关事宜。
股价异动
【通宇通讯:公司经营正常无应披露而未披露的重大事项】
通宇通讯(002792.SZ)公告称,公司股票交易价格连续两个交易日内收盘价格涨幅偏离值累计超过20%,属于股票交易异常波动情况。经核实,公司前期披露的信息无需要更正或补充之处,近期经营状况正常,内外部经营环境未发生重大变化。公司、控股股东及实际控制人不存在应披露而未披露的重大事项或筹划阶段的重大事项。控股股东、实际控制人在股票交易异常波动期间未买卖公司股票。公司不存在违反公平信息披露的情形,信息披露以指定媒体为准。
【榕基软件:目前经营情况正常不存在公司应披露而未披露的重大事项】
榕基软件(002474.SZ)公告称,公司股票交易价格连续3个交易日内收盘价格跌幅偏离值累计超过20%,属于股票交易异常波动情形。经核实,公司前期披露信息不存在需要更正、补充之处,近期经营情况正常,内外部经营环境未发生重大变化,公司、控股股东及实际控制人不存在关于公司的应披露而未披露的重大事项。
其他
【翔楼新材:向特定对象发行股票申请获得深交所受理】
翔楼新材(301160.SZ)公告称,公司于2025年11月28日收到深交所出具的《关于受理苏州翔楼新材料股份有限公司向特定对象发行股票申请文件的通知》。深交所对公司报送的申请文件进行了核对,认为申请文件齐备,决定予以受理。公司本次向特定对象发行股票事项尚需通过深交所审核,并获得中国证监会同意注册的决定后方可实施。
【晶科能源:切片电池车间火灾事故已收到预付赔款2.2亿元】
晶科能源(688223.SH)公告称,全资子公司山西晶科能源贰号智造有限公司一期切片电池车间屋面发生火情引发火灾事故,已计提相应损失。山西晶科等主体已与承保保险公司签订《二次预付赔款协议》,近日收到承保保险公司支付的预付赔款人民币2亿元,累计已收到承保保险公司预付赔款人民币2.2亿元。公司已对本次火灾事故所涉保险赔偿款计提了坏账损失,经财务部初步评估,本次收到预付赔款对公司2025年业绩产生一定积极影响,最终的会计处理及其对公司财务报表的影响以会计师事务所审计确认后的结果为准。
【达梦数据:公司董事兼总经理皮宇先生解除留置】
达梦数据(688692.SH)公告称,公司于近日收到湖北省应城市监察委员会出具的《解除留置通知书》,应城市监察委员会已解除对皮宇的留置措施。
【东鹏饮料:发行境外上市股份(H股)获得中国证监会备案】
东鹏饮料(605499.SH)公告称,公司已收到中国证监会出具的《关于东鹏饮料(集团)股份有限公司境外发行上市备案通知书》,公司拟发行不超过66,446,000股境外上市普通股并在香港联合交易所主板上市。备案通知书主要内容包括公司拟发行股份数量、重大事项报告要求、发行上市后的报告义务、备案有效期等。公司本次境外发行上市尚需取得相关监管机构、证券交易所的批准、核准,存在不确定性。