第一创业:全资子公司一创投行收到行政处罚事先告知书,拟被罚没1698万元
来源:北京商报
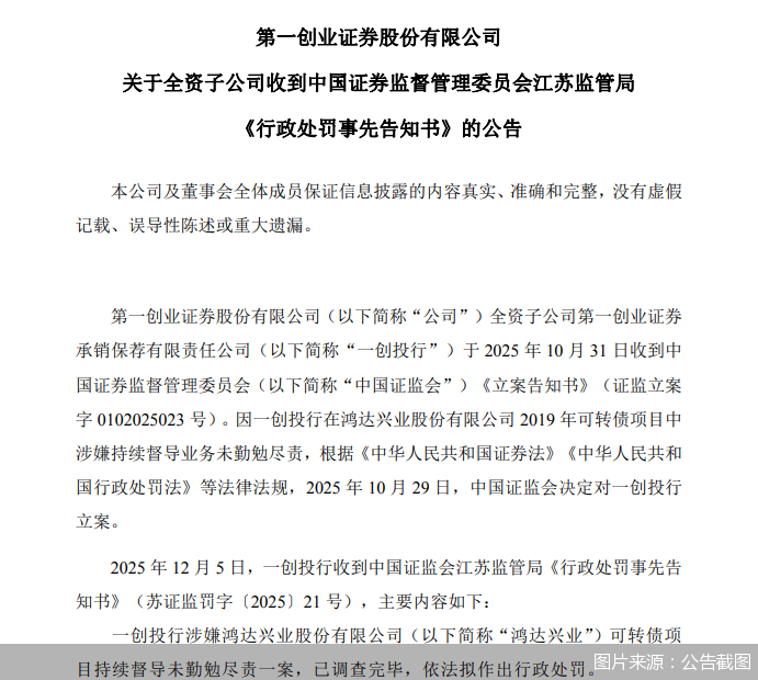
北京商报讯12月7日,第一创业发布公告称,全资子公司第一创业证券承销保荐有限责任公司(以下简称“一创投行”)于12月5日收到中国证监会江苏监管局《行政处罚事先告知书》(以下简称《告知书》)。
《告知书》主要内容包括:一创投行涉嫌鸿达兴业股份有限公司(以下简称“鸿达兴业”)可转债项目持续督导未勤勉尽责一案,已调查完毕,依法拟作出行政处罚。一创投行涉嫌在鸿达兴业2019年可转债项目持续督导期间未勤勉尽责,包括:未充分核查募集资金投入及归还情况;未按规定发表核查意见,导致出具的相关持续督导文件存在虚假记载;未按规定履行督促及报告义务。中国证监会江苏监管局认为,一创投行作为鸿达兴业2019年可转债项目的保荐人,持续督导期间未勤勉尽责,涉嫌违反相关规定和法律。
《告知书》还提到,保荐代表人范本源、宋垚,是一创投行上述违法行为直接负责的主管人员。根据当事人违法行为的事实、性质、情节与社会危害程度,结合违法行为跨越新旧《证券法》适用的特别情形,依据有关规定,中国证监会江苏监管局拟决定:对一创投行责令改正,给予警告,没收保荐业务收入424.53万元,并处以1273.59万元罚款;对宋垚、范本源给予警告,并分别处以150万元罚款。
第一创业表示,公司已督促一创投行切实以案为鉴,一创投行诚恳接受处罚,并将深刻反思、整改到位,进一步强化执业质量管控,勤勉尽责、规范运作,全面提升投行执业质量,更好服务资本市场高质量发展。目前公司和一创投行的经营情况正常,本次《行政处罚事先告知书》拟处罚事项不会对公司及一创投行的经营活动、财务状况及偿债能力造成重大不利影响。

郑重声明:用户在财富号/股吧/博客等社区发表的所有信息(包括但不限于文字、视频、音频、数据及图表)仅代表个人观点,与本网站立场无关,不对您构成任何投资建议,据此操作风险自担。请勿相信代客理财、免费荐股和炒股培训等宣传内容,远离非法证券活动。请勿添加发言用户的手机号码、公众号、微博、微信及QQ等信息,谨防上当受骗!
评论该主题
帖子不见了!怎么办?作者:您目前是匿名发表 登录 | 5秒注册 作者:,欢迎留言 退出发表新主题
温馨提示: 1.根据《证券法》规定,禁止编造、传播虚假信息或者误导性信息,扰乱证券市场;2.用户在本社区发表的所有资料、言论等仅代表个人观点,与本网站立场无关,不对您构成任何投资建议。用户应基于自己的独立判断,自行决定证券投资并承担相应风险。《东方财富社区管理规定》