罗欣药业子公司513万美元转让罗欣安若20%股权 2112万元借款清偿为交割前提
来源:理财周刊-财事汇
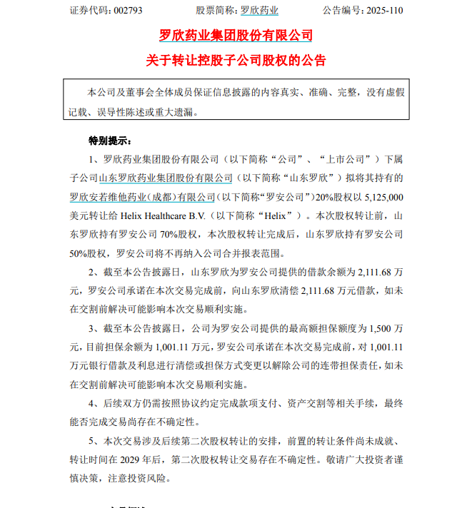
12月23日,罗欣药业(002793.SZ)发布公告,公司的下属子公司山东罗欣药业集团股份有限公司拟将罗欣安若维他药业(成都)有限公司20%股权以513万美元对价,转让给Helix Healthcare B.V.。

本次股权转让完成后,山东罗欣持有罗欣安若50%股权,罗欣安若将不再纳入公司合并报表范围。
截至本公告披露日,山东罗欣为罗欣安若提供的借款余额为2112万元,罗欣安若承诺在本次交易完成前,向山东罗欣清偿该笔借款,如未在交割前解决可能影响本次交易顺利实施。
本次转让罗欣安若股权是结合现阶段资金需求与未来发展战略所作出的统筹安排,有利于公司优化资产和业务结构,促进公司稳健发展,增强公司持续经营和健康发展的能力。
公开资料显示,公司主要从事医药产品的研发、生产和销售,聚焦于消化、呼吸、抗肿瘤等优势领域。
罗欣药业2025年三季度业绩报告显示,2025年前三季度,公司营业收入17.23亿元,同比下降8.37%;但利润端承压,其归母净利润为2292.6万元,同比增长108.64% 。
截至12月24日10点19分,罗欣药业的股价4.93元/股,总市值53亿元。
郑重声明:用户在财富号/股吧/博客等社区发表的所有信息(包括但不限于文字、视频、音频、数据及图表)仅代表个人观点,与本网站立场无关,不对您构成任何投资建议,据此操作风险自担。请勿相信代客理财、免费荐股和炒股培训等宣传内容,远离非法证券活动。请勿添加发言用户的手机号码、公众号、微博、微信及QQ等信息,谨防上当受骗!
评论该主题
帖子不见了!怎么办?作者:您目前是匿名发表 登录 | 5秒注册 作者:,欢迎留言 退出发表新主题
温馨提示: 1.根据《证券法》规定,禁止编造、传播虚假信息或者误导性信息,扰乱证券市场;2.用户在本社区发表的所有资料、言论等仅代表个人观点,与本网站立场无关,不对您构成任何投资建议。用户应基于自己的独立判断,自行决定证券投资并承担相应风险。《东方财富社区管理规定》