山东龙大美食被责令改正,涉定期报告披露不准确
来源:蓝鲸新闻
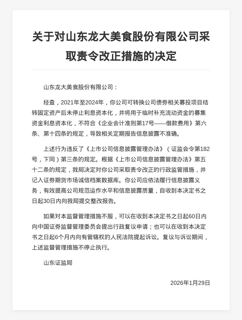
蓝鲸新闻2月2日讯,近日,山东证监局发布行政监管措施决定书,剑指山东龙大美食股份有限公司及相关责任人。
决定书显示,2021年至2024年,山东龙大美食股份有限公司可转换公司债券相关募投项目结转固定资产后未停止利息资本化,并将用于临时补充流动资金的募集资金利息资本化,不符合《企业会计准则》的规定,导致相关定期报告信息披露不准确。
上述行为违反了《上市公司信息披露管理办法》的规定。公司董事长兼总经理杨晓初、公司时任董事长余宇、公司时任总经理王豪杰、公司时任财务总监张凌,对上述相关违规行为承担主要责任。
对此,山东证监局决定对山东龙大美食股份有限公司采取责令改正的行政监管措施,并记入证券期货市场诚信档案数据库;对以上责任人采取出具警示函的行政监管措施,并记入证券期货市场诚信档案数据库。


郑重声明:用户在财富号/股吧/博客等社区发表的所有信息(包括但不限于文字、视频、音频、数据及图表)仅代表个人观点,与本网站立场无关,不对您构成任何投资建议,据此操作风险自担。请勿相信代客理财、免费荐股和炒股培训等宣传内容,远离非法证券活动。请勿添加发言用户的手机号码、公众号、微博、微信及QQ等信息,谨防上当受骗!
评论该主题
帖子不见了!怎么办?作者:您目前是匿名发表 登录 | 5秒注册 作者:,欢迎留言 退出发表新主题
温馨提示: 1.根据《证券法》规定,禁止编造、传播虚假信息或者误导性信息,扰乱证券市场;2.用户在本社区发表的所有资料、言论等仅代表个人观点,与本网站立场无关,不对您构成任何投资建议。用户应基于自己的独立判断,自行决定证券投资并承担相应风险。《东方财富社区管理规定》