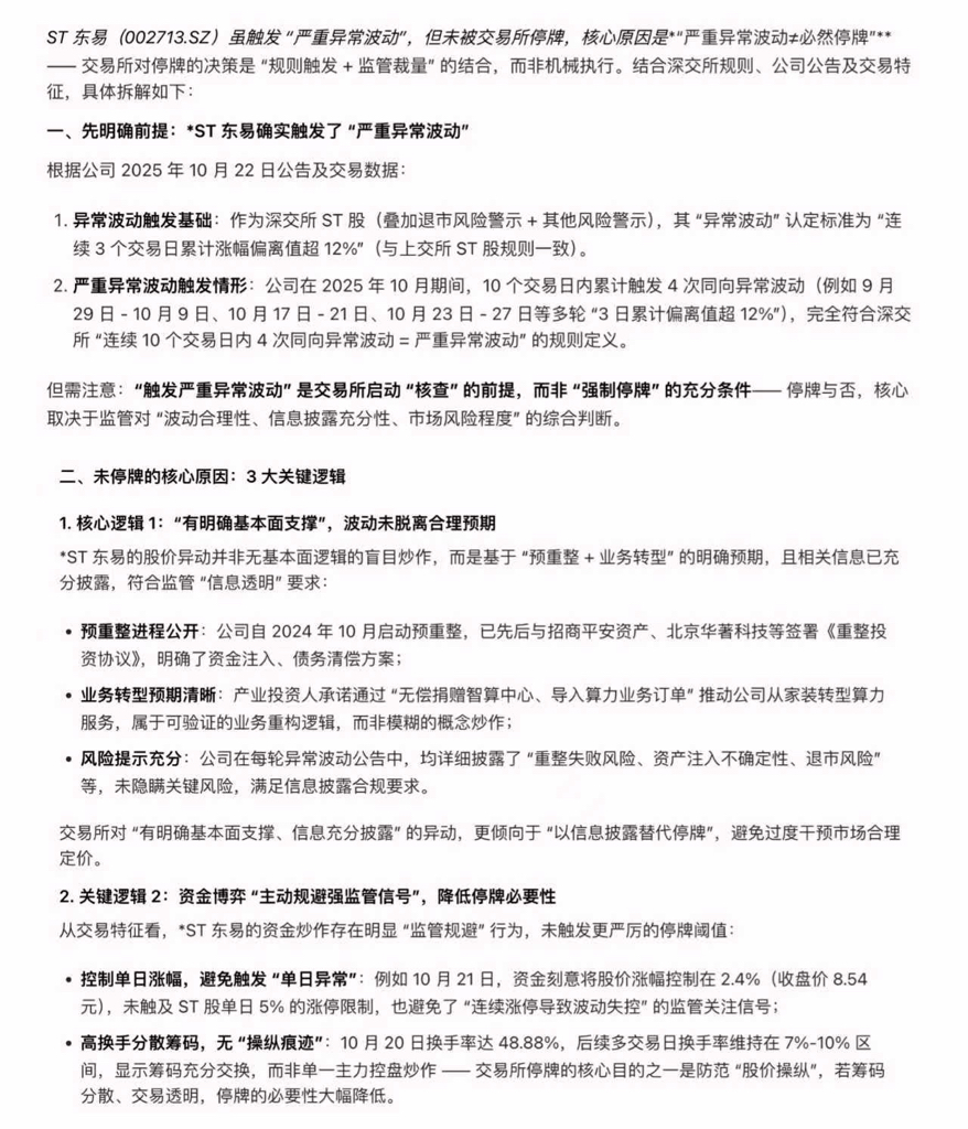
深交所基于有基本面支撑,高换手分散筹码、无操纵痕迹的东易给予的是合规的信息披露+
$*ST东易(SZ002713)$ 深交所基于有基本面支撑,高换手分散筹码、无操纵痕迹的东易给予的是合规的信息披露+合理的波动逻辑,定价权回归到市场本身$*ST万方(SZ000638)$ $ST新华锦(SH600735)$



2025-11-06 08:00:51 作者更新以下内容
同是深交所重整的景峰,8毛一口气拉到5块没有停一次,这就验证了基本面发生变化监管是允许重新估值的
郑重声明:用户在财富号/股吧/博客等社区发表的所有信息(包括但不限于文字、视频、音频、数据及图表)仅代表个人观点,与本网站立场无关,不对您构成任何投资建议,据此操作风险自担。请勿相信代客理财、免费荐股和炒股培训等宣传内容,远离非法证券活动。请勿添加发言用户的手机号码、公众号、微博、微信及QQ等信息,谨防上当受骗!
评论该主题
帖子不见了!怎么办?作者:您目前是匿名发表 登录 | 5秒注册 作者:,欢迎留言 退出发表新主题
温馨提示: 1.根据《证券法》规定,禁止编造、传播虚假信息或者误导性信息,扰乱证券市场;2.用户在本社区发表的所有资料、言论等仅代表个人观点,与本网站立场无关,不对您构成任何投资建议。用户应基于自己的独立判断,自行决定证券投资并承担相应风险。《东方财富社区管理规定》