深圳商报·读创客户端记者朱峰
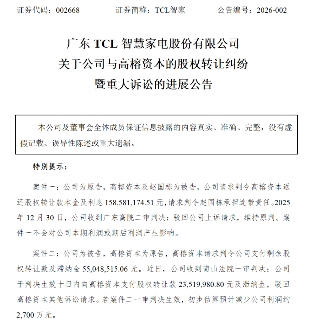
1月23日晚间,TCL智家(002668)发布关于公司与高榕资本的股权转让纠纷暨重大诉讼的进展公告。近日,公司收到南山法院一审判决:公司于判决生效十日内向高榕资本支付股权转让款2352万元及滞纳金,驳回高榕资本其他诉讼请求。若该案一审判决生效,初步估算预计减少公司利润约2700万元。此案中TCL智家为被告,高榕资本为原告。

该公告提及两起案件,上述案件为案件二。
案件一中,TCL智家为原告,高榕资本及赵国栋为被告,公司请求判令高榕资本返还股权转让款本金及利息约1.59亿元,请求判令赵国栋承担连带责任。2025年12月30日,公司收到广东高院二审判决:驳回公司上诉请求,维持原判。截至本公告披露日,案件一无更新进展。
据悉,上述两起案件案情要回溯至10年前。
2015年3月,赵国栋成为中融金(北京)科技有限公司(已更名为“北京颢融科技有限公司”,简称“中融金”)的实际控制人、董事、法定代表人。2015年5月,高榕资本(深圳)投资中心(有限合伙)(简称“高榕资本”)以2000万元入股中融金,占其注册资本的5%。2015年10月,高榕资本、赵国栋等以6.12亿元将中融金51%股权转让给广东奥马电器股份有限公司(已于2024年5月10日正式更名为“广东TCL智慧家电股份有限公司”,简称“TCL智家”),其中高榕资本转让中融金2.55%的股权,合同约定转让款为4960万元,公司已全额支付。高榕资本持有的中融金股权价值在5个月时间内增值近5倍。2017年4月,高榕资本、赵国栋等以7.84亿元将中融金剩余49%股权转让给公司,其中高榕资本转让中融金2.45%的股权,合同约定转让款为3920万元。
案件一中,TCL智家请求判令被告一高榕资本返还股权转让款本金6528万元及利息9330万元,暂合计为1.59亿元(利息暂计至2024年3月3日);判令被告二赵国栋对债务承担连带清偿责任。
2024年8月,深圳市中级人民法院一审判决驳回公司诉讼请求。2025年12月29日,公司收到广东高院发来的(2024)粤民终6656号《民事判决书》,广东高院终审判决驳回公司上诉请求,维持原判。
案件二中,原告高榕资本请求判令被告TCL智家支付剩余股权转让款本金2352万元;请求判令被告承担逾期付款的违约责任,支付滞纳金(滞纳金按照《股权转让协议》5.3条约定,以股权转让总价款为基数,按照每日千分之一的标准,自价款到期日起计算至实际清偿之日止,暂计为3152.85万元(利息暂计至2023年7月11日))。
2026年1月23日,TCL智家收到南山法院送达的(2023)粤0305民初20404号《民事判决书》,一审判决如下:公司于本判决生效十日内向原告高榕资本支付股权转让款2352万元及滞纳金;驳回原告高榕资本其他诉讼请求。
TCL智家表示,案件一不会对公司本期利润或期后利润产生影响。案件二若一审判决生效,初步估算预计减少公司利润约2700万元。公司将依据企业会计准则的要求与实际情况,结合审计机构意见进行相应的会计处理,最终对本期利润或期后利润造成的影响以实际结果为准。
公开资料显示,TCL智家原名奥马电器,主营业务为家用冰箱、冷柜及洗衣机的研发、生产及销售。公司控股股东为TCL家电集团有限公司,实际控制人为李东生。
2025年前三季度,公司营业收入为143.46亿元,同比增长2.87%;归母净利润为9.77亿元,同比增长18.45%。