AI手机
◆
◆
发表于 2025-12-07 07:25:40
发布于 上海
AI手机必定会成为2026年绝对主线之一!
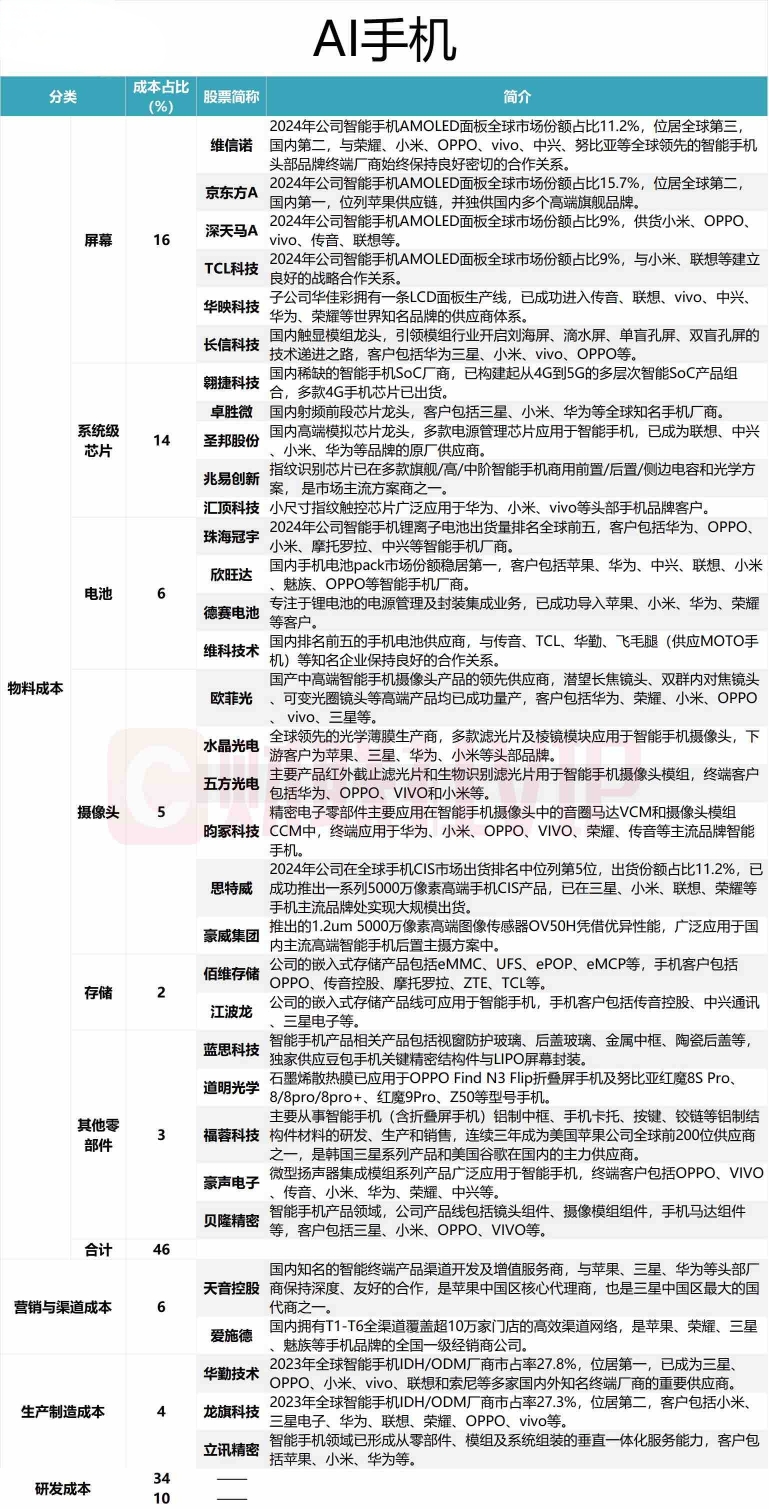
在AI手机产业链中,
在物料成本领域,屏幕的成本占比为16%,涉及的A股上市公司有维信诺、京东方A、深天马A、TCL科技、华映科技和长信科技;
系统级芯片的成本占比为14%,涉及的A股上市公司有翱捷科技、卓胜微、圣邦股份、兆易创新和汇顶科技;
电池的成本占比为6%,涉及的A股上市公司有珠海冠宇、欣旺达、德赛电池和维科技术;
摄像头的成本占比为5%,涉及的A股上市公司有欧菲光、水晶光电、五方光电、昀冢科技、思特威和豪威集团;
存储的成本占比为2%,涉及的A股上市公司有佰维存储、江波龙;
其他零部件的成本占比为3%,涉及的A股上市公司有蓝思科技、道明光学、福蓉科技、豪声电子和贝隆精密。
在营销与渠道成本领域,涉及的A股上市公司有天音控股和爱施德;在生产制造成本领域,涉及的A股上市公司有华勤技术、龙旗科技和立讯精密。
$道明光学(SZ002632)$ $立讯精密(SZ002475)$ $福蓉科技(SH603327)$
《点赞,关注好,持续跟进分享相互学习!》

郑重声明:用户在财富号/股吧/博客等社区发表的所有信息(包括但不限于文字、视频、音频、数据及图表)仅代表个人观点,与本网站立场无关,不对您构成任何投资建议,据此操作风险自担。请勿相信代客理财、免费荐股和炒股培训等宣传内容,远离非法证券活动。请勿添加发言用户的手机号码、公众号、微博、微信及QQ等信息,谨防上当受骗!
评论该主题
帖子不见了!怎么办?作者:您目前是匿名发表 登录 | 5秒注册 作者:,欢迎留言 退出发表新主题
温馨提示: 1.根据《证券法》规定,禁止编造、传播虚假信息或者误导性信息,扰乱证券市场;2.用户在本社区发表的所有资料、言论等仅代表个人观点,与本网站立场无关,不对您构成任何投资建议。用户应基于自己的独立判断,自行决定证券投资并承担相应风险。《东方财富社区管理规定》