山东章丘鼓风机股份被责令改正,涉信息披露违规等
来源:蓝鲸新闻
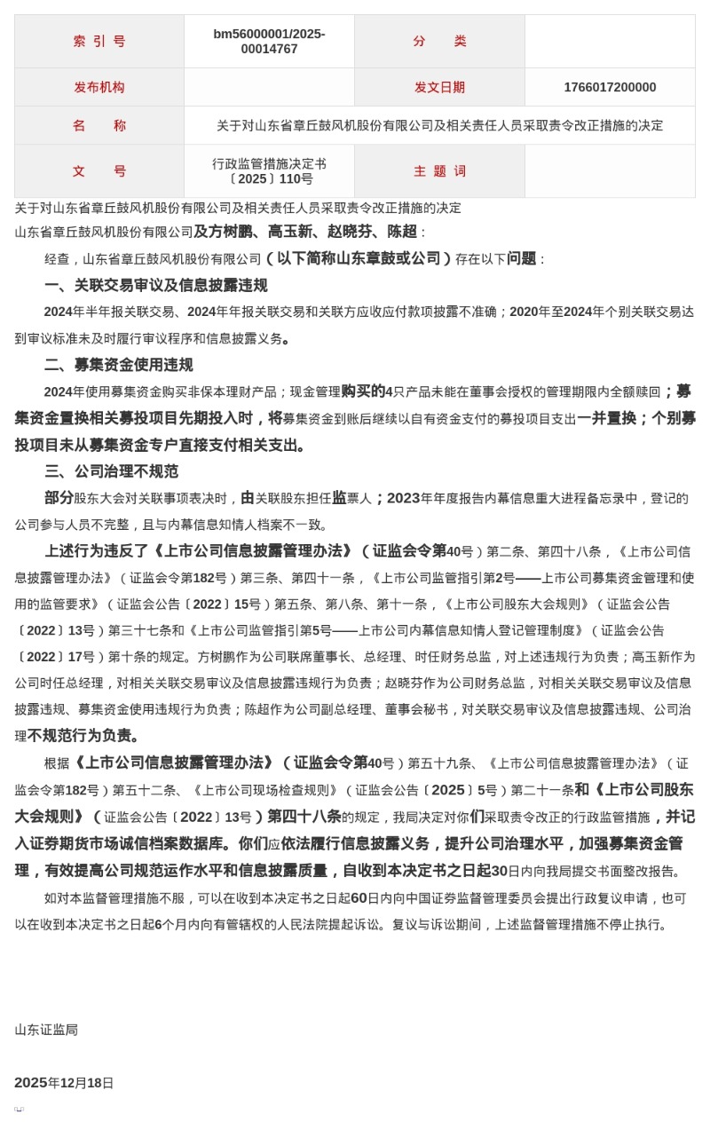
蓝鲸新闻12月19日讯,近日,山东证监局发布行政监管措施决定书,剑指山东省章丘鼓风机股份有限公司及相关责任人员。
决定书显示,山东省章丘鼓风机股份有限公司存在以下问题:关联交易审议及信息披露违规;募集资金使用违规;公司治理不规范。
上述行为违反了《上市公司信息披露管理办法》《上市公司监管指引》《上市公司股东大会规则》的相关规定。
方树鹏作为公司联席董事长、总经理、时任财务总监,高玉新作为公司时任总经理,赵晓芬作为公司财务总监,陈超作为公司副总经理、董事会秘书,对以上行为负责。
针对以上问题,山东证监局决定对山东省章丘鼓风机股份有限公司及方树鹏、高玉新、赵晓芬、陈超采取责令改正的行政监管措施,并记入证券期货市场诚信档案数据库。

郑重声明:用户在财富号/股吧/博客等社区发表的所有信息(包括但不限于文字、视频、音频、数据及图表)仅代表个人观点,与本网站立场无关,不对您构成任何投资建议,据此操作风险自担。请勿相信代客理财、免费荐股和炒股培训等宣传内容,远离非法证券活动。请勿添加发言用户的手机号码、公众号、微博、微信及QQ等信息,谨防上当受骗!
评论该主题
帖子不见了!怎么办?作者:您目前是匿名发表 登录 | 5秒注册 作者:,欢迎留言 退出发表新主题
温馨提示: 1.根据《证券法》规定,禁止编造、传播虚假信息或者误导性信息,扰乱证券市场;2.用户在本社区发表的所有资料、言论等仅代表个人观点,与本网站立场无关,不对您构成任何投资建议。用户应基于自己的独立判断,自行决定证券投资并承担相应风险。《东方财富社区管理规定》