山东章鼓及相关人员因多项违规被责令改正
来源:理财周刊-财事汇
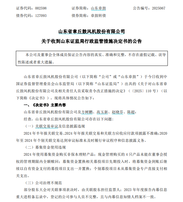
12月18日,山东省章丘鼓风机股份有限公司(002598.SZ)公告,公司及部分责任人员因关联交易审议及信息披露违规、募集资金使用违规和公司治理不规范等问题,被中国证券监督管理委员会山东监管局采取责令改正措施。

具体违规行为涉及2024年半年报和年报关联交易披露不准确,2020年至2024年间个别关联交易未及时履行审议程序和信息披露义务;2024年使用募集资金购买非保本理财产品等。公司及相关人员需在30日内提交书面整改报告。
公开资料显示,山东章鼓成立于1991年05月23日,注册资本31203.8474万人民币,法定代表人方树鹏,注册地址为山东省济南市章丘区明水经济开发区世纪大道东首。主营业务为生产和销售风机、工业泵及相关配套产品、工业废水治理运营。
山东章鼓2025年三季度业绩报告显示,2025年前三季度,公司实现营业总收入为14.59亿元;归属于上市公司股东的净利润6195.88万元。
截至12月19日9点53分,山东章鼓的股价10.34元/股,总市值32亿元,市盈率102。
郑重声明:用户在财富号/股吧/博客等社区发表的所有信息(包括但不限于文字、视频、音频、数据及图表)仅代表个人观点,与本网站立场无关,不对您构成任何投资建议,据此操作风险自担。请勿相信代客理财、免费荐股和炒股培训等宣传内容,远离非法证券活动。请勿添加发言用户的手机号码、公众号、微博、微信及QQ等信息,谨防上当受骗!
评论该主题
帖子不见了!怎么办?作者:您目前是匿名发表 登录 | 5秒注册 作者:,欢迎留言 退出发表新主题
温馨提示: 1.根据《证券法》规定,禁止编造、传播虚假信息或者误导性信息,扰乱证券市场;2.用户在本社区发表的所有资料、言论等仅代表个人观点,与本网站立场无关,不对您构成任何投资建议。用户应基于自己的独立判断,自行决定证券投资并承担相应风险。《东方财富社区管理规定》