晶澳科技预估2025年净亏损45亿至48亿元
来源:理财周刊-财事汇
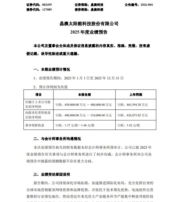
1月12日,晶澳科技(002459.SZ)预计2025年度归属于上市公司股东的净利润为亏损450,000.00万元至480,000.00万元;归属于上市公司股东的扣除非经常性损益的净利润为亏损480,000.00万元至510,000.00万元。

业绩变动的主要原因是报告期内,公司持续深化市场拓展,加速推进国际化布局,充分发挥自身的全球市场营销服务网络优势和品牌优势,并依托于技术领先优势,电池组件出货量维持行业领先地位。然而受近年来光伏主产业链各环节产能集中释放导致阶段性供需失衡的影响,行业竞争持续加剧,各环节主要产品价格对比同期整体承压下行,同时国际贸易保护政策加剧,导致公司组件销售均价和盈利能力同比下降,经营业绩出现阶段性亏损。
公开资料显示,晶澳科技成立于2000年10月20日,注册资本330967.9544万人民币,法定代表人靳保芳,注册地址为河北省宁晋县新兴路123号。主营业务为太阳能硅片、电池及组件的研发、生产和销售,以及太阳能光伏电站的开发、建设、运营等业务,以及光伏材料与设备的研发、生产和销售等。
晶澳科技2025年三季度业绩报告显示,2025年前三季度,公司营业收入368.09亿元,同比下滑32.27%;归母净利润亏损35.53亿元,同比扩大633.54%。
截至1月13日10点01分,晶澳科技的股价11.67元/股,总市值386亿元。
郑重声明:用户在财富号/股吧/博客等社区发表的所有信息(包括但不限于文字、视频、音频、数据及图表)仅代表个人观点,与本网站立场无关,不对您构成任何投资建议,据此操作风险自担。请勿相信代客理财、免费荐股和炒股培训等宣传内容,远离非法证券活动。请勿添加发言用户的手机号码、公众号、微博、微信及QQ等信息,谨防上当受骗!
评论该主题
帖子不见了!怎么办?作者:您目前是匿名发表 登录 | 5秒注册 作者:,欢迎留言 退出发表新主题
温馨提示: 1.根据《证券法》规定,禁止编造、传播虚假信息或者误导性信息,扰乱证券市场;2.用户在本社区发表的所有资料、言论等仅代表个人观点,与本网站立场无关,不对您构成任何投资建议。用户应基于自己的独立判断,自行决定证券投资并承担相应风险。《东方财富社区管理规定》