• 最近访问:
发表于 2025-12-04 21:29:10 股吧网页版
海量财经丨“苗药第一股”董事长被立案 当晚发内部信强调公司运营正常并呼吁员工稳定
来源:海报新闻

K图 002424_0

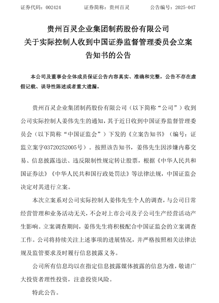
  12月3日晚,贵州百灵企业集团制药股份有限公司(以下简称“贵州百灵”)发布公告称,公司实际控制人姜伟因涉嫌内幕交易、信息披露违法违规及违反限制性规定转让所持股票,中国证监会已决定对其立案调查。

  公告截图

  公告中,贵州百灵表示,此次立案仅针对实控人姜伟个人,与公司日常经营管理及业务活动无关,不会对上市公司及子公司的生产经营产生影响。立案调查期间,姜伟将积极配合证监会的调查工作。公司将持续关注事项进展,并严格依照相关法律法规及监管要求,及时履行信息披露义务。

  上述公告发布两小时后,贵州百灵官方微信公众号发布了题为《姜伟董事长致贵州百灵全体同事的一封信》的推文。

  姜伟致贵州百灵全体同事的一封信

  信中,姜伟称:“我因涉嫌内幕交易等行为被立案调查,作为公司董事长和大家的同事,我认为有必要第一时间向各位通报此事。我将全力配合中国证监会的调查工作,并坚信监管部门会依法依规、客观公正地查明事实,给出公允结论。实践中,经监管调查最终认定无违规情形的案例也并不少见。请各位同事保持冷静,不必过度担忧。”

  姜伟提到,近几年贵州百灵及他个人风波不断:2024年上半年,公司股票被实施其他风险警示;2025年公司完成摘帽,各项发展重回正轨,可他作为公司控股股东,却又遭到华创证券针对巨额标的的无端起诉。

  该推文下方,不少自称贵州百灵员工的网友留言“姜总加油”“百灵加油”等内容,还有自称贵州百灵供应商的网友评论称“贵州百灵从不拖欠货款,公司领导也平易近人”。

  立案前曾陷入巨额纠纷

  贵州百灵成立于1999年,2010年以“苗药第一股”的身份登陆A股,实控人为姜伟。公司集苗药研发、生产、销售于一体,独家苗药产品银丹心脑通软胶囊、咳速停糖浆及胶囊、一枝黄花喷雾剂,以及非苗药产品金感胶囊、维C银翘片、小儿柴桂退热颗粒等,均为公司核心盈利产品;上述产品在心脑血管类、咳嗽类、感冒类、小儿类药品市场中均占有一定市场份额。

  姜伟出生于1961年,历任安顺制药厂厂长、贵州百灵制药有限公司董事长、贵州百灵企业集团制药有限公司董事长、贵州百灵企业集团制药股份有限公司董事长等职。自2007年12月25日至今,姜伟一直担任公司董事长;2024年12月13日起,开始代行董事会秘书职责。

  姜伟在信中提及,2025年,身为公司控股股东的他,遭到了华创证券针对巨额标的的无端起诉,而此次被立案,正值其与昔日纾困方华创证券陷入巨额法律纠纷的关键阶段。

  今年8月15日,华创云信数字技术股份有限公司(以下简称“华创云信”)发布公告称,其子公司华创证券起诉贵州百灵大股东姜伟及其一致行动人的纾困计划履约纠纷、股票质押融资纠纷两案,已收到当地法院的案件受理通知。两案涉案金额合计高达17.61亿元,涵盖纾困计划本金14亿元、股票质押融资本金3.61亿元,以及相应固定收益、违约金等相关费用。

  华创云信公告截图

  华创云信表示,两笔纾困计划分别于2022年7月、2024年3月到期,股票质押则于2024年8月到期。华创证券曾多次敦促姜伟及其一致行动人履约,但相关主体既未履行股份回购及还款义务,也未提供切实可行的解决方案。为保障自身合法权益,华创证券遂向法院提起诉讼。

  据此前媒体报道,姜伟已针对该纠纷提起反诉,要求华创证券继续履约,将其所持贵州百灵1.6亿股纾困股份全部处置,并赔偿因华创证券所谓“恶意举报”等行为,给贵州百灵及自身造成的股票减值损失等。

  对此,华创证券方面曾发布情况声明称,相关民事纠纷已进入司法审理程序,期待并相信司法机关会作出客观公正的裁决。

  贵州百灵2025年三季度财报显示,截至2025年9月末,姜伟直接持有公司17.55%的股权,为公司实际控制人;华创证券旗下两只资产管理计划合计持有公司 11.54%的股权。

  15年上市路:历经ST摘帽与业绩起伏

  2010年上市后,贵州百灵经营规模与业绩持续攀升,股价也随之走高。2010年,姜伟年薪达88.5万元,其余高管年薪也在40万元左右;彼时公司领取薪酬的员工共2268人,工资支出4801.5万元,人均薪酬2.11万元。

  2010年至2018年,公司业绩呈稳步增长态势:2010年实现营收8.64亿元、净利润1.58亿元;2018年营收增至31.37亿元,净利润达5.63亿元。

  2019年至2023年,公司业绩转入下滑通道:2019年实现营收28.51亿元、净利润2.85亿元;到2023年,公司营收虽增至42.63亿元,却出现4.15亿元的净亏损。

  2024年5月6日,贵州百灵因2023年度财务报告被天健会计师事务所出具否定意见的《内部控制审计报告》,被深交所实施 “其他风险警示”,股票简称变更为“ST百灵”。根据《深圳证券交易所股票上市规则》,上市公司最近一年被出具无法表示意见或否定意见的内部控制审计报告或鉴证报告的,交易所将对其股票实施其他风险警示。

  2024年11月,贵州百灵自身因涉嫌信息披露违法违规,被证监会立案调查,目前调查结果尚未对外公布。

  2024年全年,贵州百灵实现营收38.25亿元、净利润0.34亿元,实现扭亏。为进一步压降管理费用,姜伟自愿放弃当年薪酬;其弟姜勇等公司高管年薪则在70万元左右。该年度公司领取薪酬的员工增至6586人,工资、奖金、津贴及补贴支出合计5.48亿元,人均薪酬提升至8.3万元。

  今年6月18日晚,ST百灵公告称,2024年公司围绕“脱帽扭亏”核心任务,采取了全面梳理并完善内部制度、强化内部审计监督职能、新设合规管理部等一系列整改措施,已完成内部控制缺陷整改。

  根据上市规则,上市公司内部控制缺陷整改完成且内控体系能有效运行,申请撤销其他风险警示的,需披露会计师事务所对其最近一会计年度出具的无保留意见内部控制审计报告。早在今年4月29日,ST百灵便已披露会计师事务所出具的2024年度带强调事项段的无保留意见内部控制审计报告,据此向深交所提交了撤销其他风险警示的申请。

  今年6月30日开市起,深交所正式撤销贵州百灵的其他风险警示,公司证券简称恢复为“贵州百灵”。

  贵州百灵2025年三季度财报显示,公司前三季度实现营业收入21.02亿元,同比下降24.28%;归属于上市公司股东的扣除非经常性损益的净利润为2120.99万元,同比下降16.72%,核心盈利指标仍承压。

  截至12月4日收盘,贵州百灵股价报5.22元/股,当日跌幅6.28%。

郑重声明:用户在财富号/股吧/博客等社区发表的所有信息(包括但不限于文字、视频、音频、数据及图表)仅代表个人观点,与本网站立场无关,不对您构成任何投资建议,据此操作风险自担。请勿相信代客理财、免费荐股和炒股培训等宣传内容,远离非法证券活动。请勿添加发言用户的手机号码、公众号、微博、微信及QQ等信息,谨防上当受骗!
作者:您目前是匿名发表   登录 | 5秒注册 作者:,欢迎留言 退出发表新主题
温馨提示: 1.根据《证券法》规定,禁止编造、传播虚假信息或者误导性信息,扰乱证券市场;2.用户在本社区发表的所有资料、言论等仅代表个人观点,与本网站立场无关,不对您构成任何投资建议。用户应基于自己的独立判断,自行决定证券投资并承担相应风险。《东方财富社区管理规定》

扫一扫下载APP

扫一扫下载APP
信息网络传播视听节目许可证:0908328号 经营证券期货业务许可证编号:913101046312860336 违法和不良信息举报:021-34289898 举报邮箱:jubao@eastmoney.com
沪ICP证:沪B2-20070217 网站备案号:沪ICP备05006054号-11 沪公网安备 31010402000120号 版权所有:东方财富网 意见与建议:021-54509966/952500