海量财经丨触底反弹终见曙光?多氟多2025年业绩扭亏
来源:海报新闻

海报新闻记者周凌峰报道
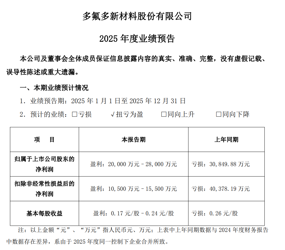
1月26日晚间,多氟多(002407.SZ)披露2025年度业绩预告,公司预计2025年度归属于上市公司股东的净利润为2.00亿元至2.80亿元,而上一年度同期,公司归母净利润为亏损3.08亿元,实现从亏损到盈利的关键性反转,成为本次业绩预告核心看点。
记者注意到,本次业绩预告的亮眼之处,不仅在于盈利的实现,更在于其背后折射出的业务复苏态势。据公告披露,业绩扭亏的核心驱动力来自下游需求的持续回暖,新能源汽车及储能市场的快速增长,直接带动公司核心产品产销量同步提升,进而推动毛利实现显著增长。与此同时,多氟多在公告中明确,公司坚守契约精神,按约定执行部分长期协议中的低价订单,对本期盈利水平造成一定影响。
回顾2024年,多氟多陷入亏损困境,核心源于行业供需失衡导致的产品价格暴跌及资产减值压力。

公开财报数据显示,2024年度,公司实现营业收入82.07亿元,同比下降31.25%;归母净利润-3.08亿元,同比下降160.36%;扣非净利润-4.04亿元,同比下降185.68%。

股价方面,截至1月26日收盘,多氟多报收31.14元/股,当日跌幅1.8%,公司总市值370.7亿元。
郑重声明:用户在财富号/股吧/博客等社区发表的所有信息(包括但不限于文字、视频、音频、数据及图表)仅代表个人观点,与本网站立场无关,不对您构成任何投资建议,据此操作风险自担。请勿相信代客理财、免费荐股和炒股培训等宣传内容,远离非法证券活动。请勿添加发言用户的手机号码、公众号、微博、微信及QQ等信息,谨防上当受骗!
评论该主题
帖子不见了!怎么办?作者:您目前是匿名发表 登录 | 5秒注册 作者:,欢迎留言 退出发表新主题
温馨提示: 1.根据《证券法》规定,禁止编造、传播虚假信息或者误导性信息,扰乱证券市场;2.用户在本社区发表的所有资料、言论等仅代表个人观点,与本网站立场无关,不对您构成任何投资建议。用户应基于自己的独立判断,自行决定证券投资并承担相应风险。《东方财富社区管理规定》