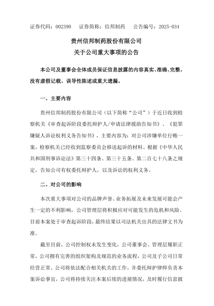
12月10日晚间,贵州信邦制药股份有限公司(以下简称“信邦制药”)发布公告称,公司近日收到检察机关《审查起诉阶段委托辩护人/申请法律援助告知书》及《犯罪嫌疑人诉讼权利义务告知书》,对公司涉嫌单位行贿一案,检察机关已收到监察委员会移送起诉的材料。

公告截图
公告中,信邦制药承认该事项可能对公司品牌声誉、业务拓展及未来发展产生不利影响。
贵州信邦制药股份有限公司是一家集医疗服务、医药流通和医药制造的医疗健康全产业链集团,董事长为安吉,公司成立于1995年,2010年4月在深交所挂牌上市。

信邦制药
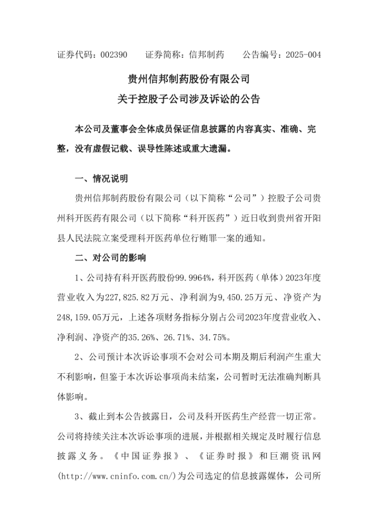
海报新闻记者梳理发现,信邦制药控股子公司贵州科开医药有限公司(以下简称“科开医药”)此前因单位行贿罪被立案。
今年2月26日,贵州省开阳县人民法院公告称已立案受理贵州科开医药有限公司单位行贿罪以及安怀略行贿罪一案。3月6日,信邦制药披露公告称,科开医药因单位行贿罪一案被立案调查。

公告截图
天眼查显示,科开医药成立于1995年,董事长为安吉,信邦制药持有科开医药股份99.9964%。科开医药在信邦制药体系内举足轻重,其2024年度营业收入、营业利润分别为21.84亿元、8118.6万元,计算可得分别占公司整体营业收入和净利润的36.21%、86.38%。
安怀略是信邦制药原董事长。2022年4月,信邦制药披露公告称,安怀略因个人原因申请辞去第八届董事会董事长、董事、董事会战略委员会召集人、薪酬与考核委员会委员职务。辞去上述职务后,安怀略将担任信邦制药顾问,不再担任董事、监事、高级管理人员。
目前,信邦制药的董事长为安怀略的女儿安吉。安吉出生于1993年,拥有上海交通大学金融学士和美国哥伦比亚大学统计学硕士学位。
近年来,信邦制药业绩表现持续波动。2024年,公司实现营业收入60.32亿元,同比减少6.63%;归母净利润1.01亿元,同比减少64.70%。
2025年前三季度,公司营收42.66亿元,同比下降6.55%;归母净利润1.52亿元,同比下降13.74%。
业绩下滑主要源于公司核心业务板块的萎缩。2025年上半年,公司医药流通业务收入同比下降12.10%,医疗服务业务也小幅下降1.89%,仅医药制造业务实现7.38%的同比增长。
截至发稿,公司股价报3.39元/股,跌幅达9.36%。