航天彩虹:股东航天投资控股12月16日至12月30日期间减持1505.92万股公司股份
来源:理财周刊-财事汇
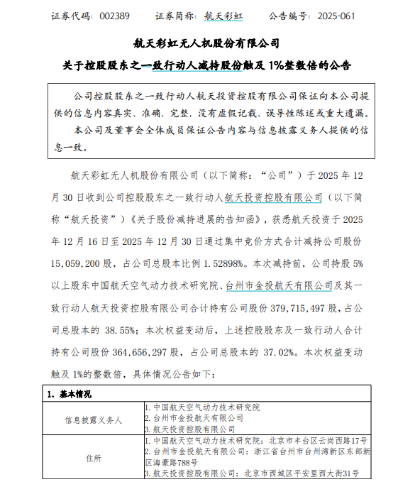
航天彩虹(002389.SZ)12月31日公告,12月16日至12月30日,股东航天投资控股有限公司减持1505.92万股公司股份,占流通股总数的1.5292%。减持后该股东持有877.61万股公司股份,所持流通股数量占流通量比例为0.8912%。

公开资料显示,公司是中国航天空气动力技术研究院控股的上市公司,成立于2001年11月,2017年12月完成重大资产重组。目前拥有特种飞行器和新材料两大主业,是航天科技集团公司特种飞行器产业总体牵头单位。
航天彩虹2025年三季度业绩报告显示,2025年前三季度,公司营业收入实现收入15.23亿元,同比增长18.02%,归属于上市公司股东的净利润606万元。
截至12月31日10点08分,航天彩虹的股价23.56元/股,总市值232亿元,市盈率264。
郑重声明:用户在财富号/股吧/博客等社区发表的所有信息(包括但不限于文字、视频、音频、数据及图表)仅代表个人观点,与本网站立场无关,不对您构成任何投资建议,据此操作风险自担。请勿相信代客理财、免费荐股和炒股培训等宣传内容,远离非法证券活动。请勿添加发言用户的手机号码、公众号、微博、微信及QQ等信息,谨防上当受骗!
评论该主题
帖子不见了!怎么办?作者:您目前是匿名发表 登录 | 5秒注册 作者:,欢迎留言 退出发表新主题
温馨提示: 1.根据《证券法》规定,禁止编造、传播虚假信息或者误导性信息,扰乱证券市场;2.用户在本社区发表的所有资料、言论等仅代表个人观点,与本网站立场无关,不对您构成任何投资建议。用户应基于自己的独立判断,自行决定证券投资并承担相应风险。《东方财富社区管理规定》