北京中天和资产评估被出具警示函,涉东华仓储评估项目违规
来源:蓝鲸新闻
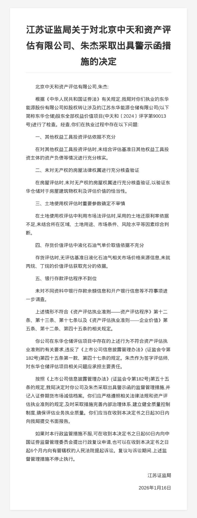
蓝鲸新闻1月21日讯,近日,江苏证监局发布行政监管措施决定书,剑指北京中天和资产评估有限公司及签字评估师朱杰。
决定书显示,北京中天和资产评估有限公司在东华能源股份有限公司拟股权转让涉及的江苏东华能源仓储有限公司股东全部权益价值项目执业过程中,存在以下问题:其他权益工具投资评估依据不充分;未对无产权的房屋法律权属进行充分核查验证;土地使用权评估时重要参数确定不审慎;存货价值评估中液化石油气单价取值依据不充分;银行存款评估程序不到位。
上述行为不符合资产评估执业准则的有关要求,违反了《上市公司信息披露管理办法》的规定。朱杰作为签字评估师,对东华仓储评估项目相关问题应承担主要责任。
对此,江苏证监局决定对北京中天和资产评估有限公司及朱杰采取出具警示函的监督管理措施,并记入证券期货市场诚信档案。

郑重声明:用户在财富号/股吧/博客等社区发表的所有信息(包括但不限于文字、视频、音频、数据及图表)仅代表个人观点,与本网站立场无关,不对您构成任何投资建议,据此操作风险自担。请勿相信代客理财、免费荐股和炒股培训等宣传内容,远离非法证券活动。请勿添加发言用户的手机号码、公众号、微博、微信及QQ等信息,谨防上当受骗!
评论该主题
帖子不见了!怎么办?作者:您目前是匿名发表 登录 | 5秒注册 作者:,欢迎留言 退出发表新主题
温馨提示: 1.根据《证券法》规定,禁止编造、传播虚假信息或者误导性信息,扰乱证券市场;2.用户在本社区发表的所有资料、言论等仅代表个人观点,与本网站立场无关,不对您构成任何投资建议。用户应基于自己的独立判断,自行决定证券投资并承担相应风险。《东方财富社区管理规定》