
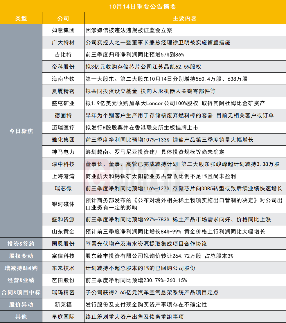
今日聚焦
【如意集团:因涉嫌信披违法违规被证监会立案】
如意集团(002193.SZ)公告称,公司当日收到中国证监会下发的《立案告知书》,因涉嫌信息披露违法违规,中国证监会决定对公司进行立案。目前,公司各项生产经营活动正常有序开展,本次立案不会对公司生产、经营和管理造成重大影响。
【帝科股份:拟3亿元收购存储芯片公司江苏晶凯62.5%股权】
帝科股份(300842.SZ)公告称,公司拟以现金3亿元收购江苏晶凯半导体技术有限公司62.5%股权。交易完成后,江苏晶凯将成为公司的控股子公司,并纳入合并报表范围。江苏晶凯专注于存储芯片封装与测试制造服务以及存储晶圆分选测试服务。公司已经掌握DRAM多层堆叠(8~16层叠Die)封装、30um超薄Die封装、多芯片集成(SoC+DRAM合封)、SIP倒装封装以及WLCSP、Fan-out等先进封装技术及具备各规格DRAM芯片的全自动化成品测试、老化测试能力。
【海南华铁第一大股东海控产投、第二大股东胡丹锋10月14日分别增持560.4万股、638万股】
海南华铁(603300.SH)公告称,控股股东海南海控产业投资有限公司于2025年10月14日通过集中竞价方式增持海南华铁股份560.4万股,占公司股份总数的0.28%,增持金额为4300.34万元。海控产投持有的公司股份比例由13.78%增加至14.06%。同日公告,持股5%以上股东胡丹锋于2025年10月14日通过集中竞价方式增持公司股份638万股,占公司股份总数的0.32%,增持金额为4947.57万元,胡丹锋持有的公司股份比例由8.86%增加至9.18%。
【夏厦精密:拟与专业投资机构共同投资设立基金投向人形机器人关键零部件等】
夏厦精密(001306.SZ)公告称,公司与宁波市镇海区国有资产管理服务中心下属的宁波市镇海产业投资私募基金管理有限公司、宁波市镇海产业投资发展有限公司、宁波市镇开集团有限公司签署合伙协议,拟共同投资设立宁波市镇海威远灵犀机器人创业投资合伙企业(有限合伙),总认缴出资额为1亿元。其中,公司作为有限合伙人拟认缴出资4900万元,占49%。投资基金的投资方向:主要投资人形机器人关键零部件以及工业机器人、服务机器人、特种机器人等具身智能整机。其中,人形机器人聚焦关节模组及其核心零部件,兼顾新材料领域,支持智能机器人本体、大小脑、电子皮肤、灵巧手等重点领域。
【盛屯矿业:拟1.9亿美元收购加拿大Loncor公司100%股权取得其阿杜姆比金矿资产】
盛屯矿业(600711.SH)公告称,公司拟通过全资子公司以每股1.38加元的价格,现金收购加拿大上市公司Loncor全部已发行股份,交易金额约2.61亿加元,约合1.9亿美元。收购完成后,公司将持有Loncor100%股权。Loncor核心资产为位于刚果(金)的阿杜姆比金矿项目,阿杜姆比金矿现有资源量为:控制资源量为1.88百万盎司黄金,推断资源量为2.09百万盎司黄金;经过进一步地下勘探预计具有较大的扩储潜力。矿区周边预计建设金矿选矿厂,矿区计划生产能力为360万吨/年。
【20CM涨停德固特:早年为个别客户生产用于存储核废弃燃料棒的容器目前无相关客户或订单】
德固特(300950.SZ)发布股票交易异常波动公告,公司关注到有媒体报道将公司列为“核概念股”。经公司自查,公司不以“核相关业务”作为公司主业方向,未参与核能或核污染治理领域核心装备制造,公司主营业务为节能环保装备制造业务,主要面向化工、能源、冶金、固废处理等领域,为全球客户提供清洁燃烧与传热节能解决方案。公司早年曾为个别客户生产用于存储核废弃燃料棒的容器,但该类订单仅为一次性定制业务,合计金额不足50万元,对公司业绩贡献极小。目前公司不再生产核废料容器产品,无相关客户或订单,不对公司业绩构成影响。
【迈瑞医疗:拟发行H股股票并在香港联交所主板挂牌上市】
迈瑞医疗(300760.SZ)公告称,公司于2025年10月14日召开第八届董事会第十四次会议,审议通过了发行H股股票并在香港联交所主板挂牌上市的相关议案。公司拟发行境外上市外资股(H股)股票,并考虑在股东会决议有效期内选择适当的时机和发行窗口完成本次发行并上市。本次发行并上市尚需提交公司股东会审议,并取得相关政府部门、监管机构、证券交易所的批准、核准或备案。目前其他具体细节尚未最终确定。
【雅化集团:前三季度净利同比预增107%-133% 锂盐产品第三季度销量大幅增长】
雅化集团(002497.SZ)发布2025年前三季度业绩预告,预计归属于上市公司股东的净利润为3.20亿元-3.60亿元,比上年同期增长106.97%-132.84%。报告期内,公司优质头部客户订单稳定,部分客户终端产品市场反馈良好带动锂盐产品第三季度销量大幅增长,同时加强矿、产、销平衡,提高效率,降低成本,经营业绩显著提升。
【神马电力:筹划越南、罗马尼亚投资建厂具体投资规模等尚未确定截至10月14日股东陈小琴共减持5.07万股】
神马电力(603530.SH)发布股票交易异常波动公告,公司正在筹划在越南、罗马尼亚投资建厂事宜,但具体投资规模等尚未确定,公司将尽快召开董事会审议相关议案。此外,公司此前公告持股5%以上股东陈小琴出于个人资金需求,拟通过集中竞价交易和大宗交易方式合计减持不超过1295.05万股,即不超过公司总股本的3%。减持期间2025年9月17日-2025年12月16日。截至本公告披露前一日(2025年10月14日),陈小琴通过集中竞价交易方式共减持5.07万股。
【淳中科技董事长、董事、高管已完成减持计划第二大股东张峻峰超计划减持3.38万股】
淳中科技(603516.SH)公告称,公司董事长何仕达、董事张峻峰、付国义、王志涛和高管程锐已完成减持计划。其中,何仕达减持200万股,张峻峰减持203.38万股,付国义减持11万股,王志涛减持5.59万股,程锐减持7100股。但张峻峰超计划减持3.38万股,占公司总股本的0.0166%。公司已对相关人员进行提醒和培训,防止类似事件再次发生。
【上海港湾:商业航天和钙钛矿太阳能业务占营收比例不足1%且尚未盈利三名高管10月14日合计减持9.05万股】
上海港湾(605598.SH)发布股票交易异常波动公告,经自查,发现部分平台已将公司股票纳入“商业航天概念股”、“钙钛矿电池概念股”。公司主营业务为地基处理、桩基工程等岩土工程相关业务,截至目前,公司主营业务未发生改变。根据经审计的2024年公司财务数据显示,商业航天业务和钙钛矿太阳能业务占公司营收比例不足1%,规模较小,且尚未盈利。上述事项对公司当前主营业务的开展无实质影响。此外,公司董事兼副总经理兰瑞学于本次股票交易异常波动期间内即2025年10月14日根据减持计划减持了3万股公司股票,公司董事刘瑜于本次股票交易异常波动期间内即2025年10月14日根据减持计划减持了2.9万股公司股票,公司董事会秘书王懿倩于本次股票交易异常波动期间内即2025年10月14日根据减持计划减持了3.15万股公司股票。
【瑞芯微:前三季度净利同比预增116%-127% 存储芯片DDR4向DDR5转型或致后续业绩继续快速增长】
瑞芯微(603893.SH)公告称,预计2025年前三季度归属于母公司所有者的净利润为7.6亿元-8亿元,同比增长116%到127%。报告期内,AIoT市场需求增长,AI技术迭代推动应用场景扩展,公司旗舰产品RK3588带动各AIoT算力平台在汽车电子、机器视觉、工业应用及机器人市场持续渗透,营业收入快速增长,带动净利润大幅上升。由于DDR4存储芯片从供应短缺到价格暴涨,促使部分客户中高端AIoT产品向DDR5转型,方案调整时间影响短期需求,导致三季度业绩增长略缓,随后会继续快速增长。
【银河磁体:预计商务部发布的《公布对境外相关稀土物项实施出口管制的决定》对公司出口业务有一定的影响】
银河磁体(300127.SZ)发布股票交易异常波动公告,2025年10月09日,商务部发布了《公布对境外相关稀土物项实施出口管制的决定》。公司产品包括粘结钕铁硼磁体、钐钴磁体、热压钕铁硼磁体和注塑磁体。公司粘结钕铁硼磁体及注塑磁体,不含该公告所列的稀土物项;公司钐钴磁体和热压钕铁硼磁体中含有该公告所列的稀土物项。2024年,公司钐钴磁体和热压钕铁硼磁体销售收入合计占总销售收入的比例为9.47%,预计商务部发布的《公布对境外相关稀土物项实施出口管制的决定》对公司出口业务有一定的影响。
【盛和资源:前三季度净利同比预增697%-783% 稀土产品市场需求向好、价格同比上涨】
盛和资源(600392.SH)公告称,盛和资源预计2025年前三季度归属于上市公司股东的净利润为7.40亿元-8.20亿元,同比增长696.82%-782.96%。报告期内,受市场供需格局变化影响,稀土产品市场需求向好、价格同比上涨,公司紧抓机遇,优化生产与营销,加强管理赋能和成本管控,经营业绩大幅增长。
【山东黄金:预计前三季度净利润同比增长84%-99% 黄金价格上行利润同比大幅增长】
山东黄金(600547.SH)公告称,山东黄金预计2025年1-3季度归属于母公司所有者的净利润为38.0亿元至41.0亿元,同比增加83.9%到98.5%。报告期内,公司优化生产布局,强化技术攻关,提升精细管理水平,运营效能显著提高,叠加黄金价格上行,利润同比大幅增长。
【龙佰集团:云南新立因技术秘密遭侵犯提起诉讼涉案金额达13.105亿元】
龙佰集团(002601.SZ)公告称,公司控股子公司云南新立钛业有限公司因技术秘密遭到侵犯,向云南省高级人民法院提起诉讼,成为共同原告之一。涉案金额高达13.105亿元,旨在要求被告停止使用技术秘密、销毁相关载体,并赔偿经济损失和维权合理开支。案件尚未开庭审理,公司目前无法判断对本期利润或期后利润的影响。
【法尔胜:公司不涉及“可控核聚变”相关业务】
法尔胜(000890.SZ)公告称,公司股票连续3个交易日累计偏离21.14%,属于股票交易异常波动的情况。公司主营业务为金属制品及环保业务,公司不涉及“可控核聚变”相关业务,也未开展相关研发和投入。敬请广大投资者理性投资,注意投资风险。
【通达股份前三季度净利同比预增50%-111% 成都航飞订单交付量显著提升后者产品覆盖中国商飞C919、C929】
通达股份(002560.SZ)发布业绩预告,预计前三季度归母净利润1.08亿元—1.52亿元,同比增长50.01%—111.12%。报告期内,子公司成都航飞航空机械设备制造有限公司订单饱满,且订单交付量显著提升,实现了营业收入和利润率的双重回升。
【穗恒运A:前三季度净利同比预增88%-180% 汕头光伏项目投产、气电项目上网电价上升以及燃煤价格同比下降】
穗恒运A(000531.SZ)发布2025年度前三季度业绩预告,预计归属于上市公司股东的净利润为3.45亿元-5.15亿元,比上年同期增长87.83%—180.38%。报告期内,汕头光伏项目投产、气电项目上网电价上升以及燃煤价格同比下降,发电业务经营效益提升,同时投资收益同比上升,推动公司盈利大幅增长。
【先达股份:前三季度净利同比预增2808%-3212% 烯草酮市场售价同比大幅上涨】
先达股份(603086.SH)公告称,先达股份发布2025年前三季度业绩预告,预计前三季度净利润为1.8亿元到2.05亿元,同比增加2807.87%到3211.74%;公司主打产品烯草酮的市场售价较同期大幅上涨及创制产品吡唑喹草酯系列在本年度实现销售,带动公司产品毛利率的增长。
【小商品城:第三季度净利润同比增长101% 前三季度义支付跨境支付业务交易额同比增长超35%】
小商品城(600415.SH)公告称,第三季度营收为53.48亿元,同比增长39.02%;净利润为17.66亿元,同比增长100.52%。前三季度营收为130.61亿元,同比增长23.07%;净利润为34.57亿元,同比增长48.45%。主要系本报告期全球数贸中心市场板块部分商位招商后完成线上线下商铺入驻与商品展陈,与之相关收入于本报告期体现。全球数贸中心市场板块于2025年6月全面启动招商,相关工作在三季度有序推进,为公司前三季度的营业收入、利润及现金流带来了贡献。2025年1至9月,义支付跨境支付业务交易额突破270亿元人民币,同比增长超过35%,义支付已于三季度正式开展市场采购贸易结算服务试点。
【吉比特:前三季度归母净利润同比预增57%到86%】
吉比特(603444.SH)发布2025年前三季度业绩预增公告,经财务部门初步测算,预计2025年前三季度实现归属于上市公司股东的净利润10.32亿元到12.23亿元,同比增加57%到86%。本年前三季度《杖剑传说(大陆版)》《问剑长生(大陆版)》《道友来挖宝》《杖剑传说(境外版)》新上线,《封神幻想世界》于2024年10月上线,相比上年同期贡献增量利润。
【广大特材:公司实控人之一暨董事长兼总经理徐卫明被实施留置措施】
广大特材(688186.SH)公告称,公司于近日收到苏州市吴中区监察委员会下发的《立案通知书》及《留置通知书》,公司实控人之一暨董事长兼总经理徐卫明被实施留置措施。公司日常经营管理由高管团队负责,其他董事及高级管理人员目前均正常履职。公司及子公司日常经营情况正常,各项业务稳步推进。截至公告披露日,公司控制权未发生变化。
投资&签约
【国恩股份:签署光伏增产及海水资源提取集成项目合作协议】
国恩股份(002768.SZ)公告称,公司与香港城市大学(吕坚创新团队)、国恩集团(香港)有限公司、香港石油化学有限公司签署《关于光伏增产及海水资源提取集成项目之协议书》,共同开发光伏增产及海水资源提取集成项目。项目旨在通过光伏冷却系统的实际环境测试与性能评估、设计兼具高效光热转换与离子选择性识别功能的复合吸附材料、构建光热驱动的循环提锂系统三个主要方面的研究,推动光伏冷却系统、创新复合材料与光热驱动提锂技术的开发。
【凤凰航运:计划使用不超过6000万美元购置干散货船舶】
凤凰航运(000520.SZ)公告称,公司及其全资子公司拟使用不超过6000万美元购置干散货船舶,购船资金来源为自有(含自筹)资金。该累计金额占公司最近一期经审计总资产的64.59%,因此构成需提交股东大会审议的重大交易事项。
【坤泰股份:拟在摩洛哥设立汽车地毯生产线并向Trèves供货】
坤泰股份(001260.SZ)公告称,公司与Trèves签署合作《意向书》,公司将在摩洛哥设立汽车地毯生产线并向Trèves供货,供应期限为五年。此次合作的主要目标是Trèves确保业务量足以充分利用坤泰股份摩洛哥生产基地一条完整生产线的全部产能。
股权变动
【富信科技:股东绰丰投资有限公司拟询价转让264.72万股占总股本3%】
富信科技(688662.SH)公告称,股东绰丰投资有限公司计划通过询价转让方式转让264.72万股,占公司总股本的3.00%,转让原因为自身资金需求。出让方承诺有足额首发前股份可供转让,并严格履行有关义务。转让不通过集中竞价交易或大宗交易方式进行,受让方通过询价转让受让的股份,在受让后6个月内不得转让。参与转让的投资者需具备相应定价能力和风险承受能力。
【山子高科:控股股东上层股权调整完成】
山子高科(000981.SZ)公告,公司控股股东梓禾瑾芯的执行事务合伙人赤骥控股将其持有的梓禾瑾芯合计22.2222%财产份额转让给杭州唐骥,用于消除历史债务。上述交易已于近日完成工商变更登记手续。本次控股股东梓禾瑾芯上层股权调整,不会导致公司控股股东变化,不会导致实际控制人发生变化。截至本公告披露日,赤骥控股仍为梓禾瑾芯执行事务合伙人。
增减持&回购
【广康生化:股东共青城瑞宏凯银壹号股权投资基金合伙企业计划减持不超2.68%股份】
广康生化(300804.SZ)公告称,股东共青城瑞宏凯银壹号股权投资基金合伙企业(有限合伙)计划自公告披露日起三个交易日后的三个月内,通过集中竞价、大宗交易方式合计减持公司股份不超过198万股,即不超过公司总股本的2.6757%。减持价格不低于经除权除息等因素调整后的发行价。减持计划符合相关法律法规及规范性文件的规定,减持计划的实施不会导致公司控制权发生变更。
【创业慧康:近期飞利浦减持公司1.02%股份】
创业慧康(300451.SZ)公告称,公司收到飞利浦(中国)投资有限公司出具的《告知函》,飞利浦于2025年9月25日至2025年10月10日通过集中竞价及大宗交易方式合计减持公司股份1579万股,所持公司股份比例从9.999996%下降至8.977366%,占公司总股本1.019528%。本次权益变动不会导致公司控制权发生变更,不会对公司治理结构及持续经营产生重大影响。
【东来技术:计划减持不超总股本的1%的已回购公司股份】
东来技术(688129.SH)公告称,公司计划自公告披露之日起15个交易日后的三个月内,通过集中竞价交易方式,按市场价格累计减持不超过1,204,788股已回购股份,占公司总股本的1%。减持所得资金将用于补充公司日常经营所需要的流动资金。
经营&业绩
【芭田股份:前三季度净利同比预增230.79%-260.15%】
芭田股份(002170.SZ)公告称,芭田股份发布2025年度前三季度业绩预告,预计归属于上市公司股东的净利润为6.76亿元-7.36亿元,比上年同期增长230.79%—260.15%。报告期内,磷矿石及其加工产品和肥料销售收入大幅增长,推动公司盈利显著提升。
【锦浪科技:前三季度净利润同比增长29.39%】
锦浪科技(300763.SZ)公告称,公司第三季度实现营业收入18.69亿元,同比增长3.43%;归母净利润2.63亿元,同比下降16.85%。前三季度归母净利润8.65亿元,同比增长29.39%。
【南网储能:前三季度净利润同比增长37.13%】
南网储能(600995.SH)发布业绩快报,2025年前三季度实现营业收入53.20亿元,同比增长17.72%;归属于上市公司股东的净利润14.33亿元,同比增长37.13%。主要原因是调峰水电厂来水增加,发电量同比增加。
【华测检测:前三季度净利同比预增8.26%-9.51%】
华测检测(300012.SZ)公告称,华测检测预计2025年前三季度归属于上市公司股东的净利润为8.08亿元-8.18亿元,比上年同期增长8.26%-9.51%。报告期内,公司坚持战略定力,以客户需求为核心提升服务品质,持续加大创新力度,同时深化精益管理与数智化转型,推动组织能力建设,驱动业绩稳步增长。
【同兴科技:前三季度净利同比预增154%-234%】
同兴科技(003027.SZ)公告称,同兴科技发布2025年前三季度业绩预告,预计归属于上市公司股东的净利润为4,958.08万元-6,507.49万元,比上年同期增长154.30%-233.77%。报告期内,得益于重点项目的集中交付,公司营业收入显著增长;同时,通过持续推进内部管理改善,运营效率提升,成本费用得到有效管控,共同推动盈利大幅增长。
【泰山石油:2025年前三季度净利同比预增87%-125%】
泰山石油(000554.SZ)公告称,泰山石油发布2025年前三季度业绩预告,预计归属于上市公司股东的净利润为1.00亿元-1.20亿元,比上年同期增长87%-125%。基本每股收益为0.2080元/股-0.2496元/股。报告期内,公司加大了高毛利商品销售力度,推动盈利同比增长。
【翔港科技:前三季度归母净利润同比预增182%到200%】
翔港科技(603499.SH)发布前三季度业绩预告,预计前三季度归属于母公司所有者的净利润为9400万元到1亿元,同比增长182%到200%。报告期内,公司持续进行市场开拓,推动销售收入同比增长,利润水平同步提升。公司通过集团化、精细化管理,运营和资源利用效率不断提高。
合同&项目中标
【瑞玛精密:子公司获得2.65亿元汽车空气悬架系统产品项目定点】
瑞玛精密(002976.SZ)公告称,公司子公司普莱德汽车科技(苏州)有限公司收到国内某车企的定点通知,成为其新能源车型空气弹簧总成产品的定点供应商。该项目生命周期为6年,预计销售额约为2.65亿元。项目对公司本年度经营业绩不会构成重大影响,但将有利于提高公司未来业务收入,并对公司未来经营业绩产生积极影响。
融资&定增
【顾家家居:向特定对象发行A股股票申请获得上交所受理】
顾家家居(603816.SH)公告称,公司于2025年10月14日收到上交所出具的《关于受理顾家家居股份有限公司沪市主板上市公司发行证券申请的通知》。上交所对公司报送的募集说明书及相关申请文件进行了核对,认为申请文件齐备,符合法定形式,决定予以受理并依法进行审核。本次发行股票事项尚需上交所审核通过,并获得中国证监会同意注册的决定后方可实施。
股价异动
【20CM涨停两连板新莱福:发行股份及支付现金购买资产事项存在不确定性】
新莱福(301323.SZ)发布异动公告,截至本公告披露日,公司正在实施发行股份及支付现金购买资产并募集配套资金暨关联交易事项,本次交易尚需履行多项审批程序方可实施,包括但不限于公司股东大会批准、深圳证券交易所审核通过、中国证券监督管理委员会同意注册等。本次交易最终是否审批通过、相关程序履行完毕的时间存在不确定性,敬请广大投资者注意投资风险。
【盈建科:在定期报告中披露了公司在国产软件相关领域的生产经营情况】
盈建科(300935.SZ)发布股票交易异常波动公告,公司关注到近期市场对于国产软件概念关注度较高,公司在定期报告中披露了公司在相关领域的生产经营情况,包括未来发展前景与面临的风险等。近期公司经营情况及内外部经营环境未发生重大变化。
【2连板中持股份:公司目前生产经营正常无应披露而未披露的重大事项】
中持股份(603903.SH)发布异动公告,公司目前生产经营活动正常,市场环境、行业政策未发生重大调整。公司无控股股东,无实际控制人。经核实,公司第一大股东长江生态环保集团有限公司不存在应披露而未披露的重大信息。此外,长江环保集团通过公开征集方式协议转让所持公司的全部股份6313.3万股,占公司总股本的24.73%,公开征集期限为10个交易日(即2025年10月13日至2025年10月24日),是否能够征集到符合条件的意向受让方尚存在不确定性。
其他
【皇庭国际:终止筹划重大资产出售及债务重组事项】
皇庭国际(000056.SZ)公告称,公司与各方未能就重大资产出售及债务重组事项的核心条款达成一致意见,且重庆皇庭广场及深圳皇庭广场被司法裁定以物抵债。为维护公司及股东利益,各方一致同意终止筹划本次重大资产出售及债务重组事项。此次终止不会对本年度财务状况产生影响,但深圳皇庭广场以物抵债后,公司将失去主要资产所有权,对资产、负债及日常经营活动产生重大影响,未来可能触发财务类强制退市风险警示情形。公司承诺自披露本公告之日起1个月内不再筹划重大资产重组事项。
【琏升科技:终止购买兴储世纪69.71%股份】
琏升科技(300051.SZ)公告称,公司原拟通过发行股份及支付现金的方式购买兴储世纪69.71%股份,同时公司拟向海南琏升发行股份募集配套资金,交易预计构成重大资产重组。鉴于交易各方未能就交易价格等核心条款达成一致,为切实维护公司及全体股东利益,经审慎研究并与交易对方协商,公司决定终止本次交易事项。
【上海医药:多西环素胶囊获得美国FDA批准文号】
上海医药(601607.SH)公告称,公司收到美国FDA的通知,其关于多西环素胶囊的简略新药申请(ANDA)已获得批准。该药品主要用于成人患者的玫瑰痤疮(红斑痤疮)的炎症性病变(丘疹和脓疱)。截至公告日,公司针对该药品已投入研发费用约人民币1,083.33万元。该药品已有仿制药在美国上市,2024年在美国的销售额约1.3亿美元。
【*ST元成:股票可能因市值低于5亿元而终止上市】
*ST元成(603388.SH)公告称,公司股票2025年10月14日收盘价为1.49元,市值为4.85亿元,首次低于5亿元。根据《上海证券交易所股票上市规则》,上市公司连续20个交易日每日股票收盘总市值均低于5亿元的,上交所将决定终止公司股票上市。公司股票存在可能因市值低于5亿元被终止上市的风险。此外,公司还面临重大违法强制退市风险、财务类退市风险、持续经营能力存在不确定性、募集资金逾期未归还风险、股票质押及司法拍卖风险和流动性风险。
【成都华微:研发的两收两发零中频射频捷变收发芯片于近日发布】
成都华微(688709.SH)公告称,公司研发的两收两发零中频射频捷变收发芯片于近日成功发布,该芯片是一款两收两发、最大带宽56MHz的零中频射频捷变收发器,是公司在零中频射频收发器方向的首款产品。该芯片具备万跳功能,是公司在射频收发芯片领域的重大突破。本次公司推出的HWD9361型两收两发射频捷变收发芯片尚处于市场导入初期,暂未实现规模化销售,存在市场需求不确定、客户验证失败等风险。
【新天药业:欣力康胶囊获药物临床试验批准】
新天药业(002873.SZ)公告称,公司收到国家药品监督管理局下发的欣力康胶囊《药品临床试验批准通知书》,同意开展“用于癌因性疲乏的治疗”的临床试验。欣力康胶囊为独家苗药品种,拟通过临床验证增加其“用于结肠癌患者癌因性疲乏的治疗”的功能主治。目前国内外暂无治疗癌因性疲乏的药物上市。临床试验进度和结果存在不确定性,公司将及时履行信息披露义务。
【海新能科:控股子公司山东三聚获批生物航油出口先行先试】
海新能科(300072.SZ)公告称,公司控股子公司山东三聚生物能源有限公司(公司持有其84.62%的股权,简称“山东三聚”)于近日取得商务部、海关总署、国家能源局、国家外汇管理局四部委关于同意山东省日照市开展生物航油“白名单”出口先行先试的批复,主要相关内容如下:经核定,山东三聚在最大生产生物航油工况下,可年产生物航油15.8万吨,允许山东三聚依据2025年实际生物航油产量在其核定产能范围内申领2025年生物航油(27101911)出口许可证。
【中牧股份:公司获得猪塞内卡病毒病灭活疫苗新兽药注册证书】
中牧股份(600195.SH)公告称,公司申报的猪塞内卡病毒病灭活疫苗(HuN-1/2017株,悬浮培养)已获农业农村部批准为新兽药,并核发《新兽药注册证书》。该疫苗主要用于预防猪塞内卡病毒病,采用悬浮培养、浓缩纯化工艺,疫苗安全、稳定。此次获得新兽药注册证书将对丰富公司产品,提升市场竞争力产生积极影响。