红宝丽集团、宝源投资被出具警示函,涉信息披露不准确等
来源:蓝鲸新闻
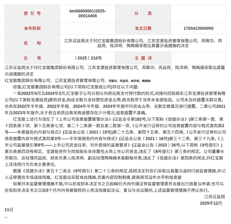
蓝鲸新闻12月12日讯,近日,江苏证监局发布行政监管措施决定书,剑指红宝丽集团股份有限公司、江苏宝源投资管理有限公司及相关责任人。
决定书显示,红宝丽集团股份有限公司存在以下问题:一是2022年6月及2024年2月,红宝丽子公司分别以向供应商支付预付款的形式,间接向控股股东江苏宝源投资管理有限公司提供资金,构成关联方非经营性资金占用,相关款项于当年末全部收回。公司未及时披露关联交易,也未在2022年半年报、2022年年报、2024年半年报、2024年年报中对资金占用、关联交易情况进行披露。二是公司2021年及2023年年报中,关于前五名供应商采购金额存在少计情况,信息披露不准确。
上述行为违反了《上市公司信息披露管理办法》《公开发行证券的公司信息披露内容与格式准则》《上市公司监管指引》的相关规定。
宝源投资作为控股股东非经营性占用上市公司资金,违反了《上市公司监管指引》的相关规定。公司董事长芮敬功、总经理芮益民、财务负责人陈洪明、副总经理陶梅娟未能勤勉尽责,对红宝丽上述违规行为负有主要责任。
针对以上问题,江苏证监局决定对红宝丽集团股份有限公司、江苏宝源投资管理有限公司及芮敬功、芮益民、陈洪明、陶梅娟采取出具警示函的行政监管措施,并记入证券期货市场诚信档案。

郑重声明:用户在财富号/股吧/博客等社区发表的所有信息(包括但不限于文字、视频、音频、数据及图表)仅代表个人观点,与本网站立场无关,不对您构成任何投资建议,据此操作风险自担。请勿相信代客理财、免费荐股和炒股培训等宣传内容,远离非法证券活动。请勿添加发言用户的手机号码、公众号、微博、微信及QQ等信息,谨防上当受骗!
评论该主题
帖子不见了!怎么办?作者:您目前是匿名发表 登录 | 5秒注册 作者:,欢迎留言 退出发表新主题
温馨提示: 1.根据《证券法》规定,禁止编造、传播虚假信息或者误导性信息,扰乱证券市场;2.用户在本社区发表的所有资料、言论等仅代表个人观点,与本网站立场无关,不对您构成任何投资建议。用户应基于自己的独立判断,自行决定证券投资并承担相应风险。《东方财富社区管理规定》