打响反包第一枪
真不是吹票,
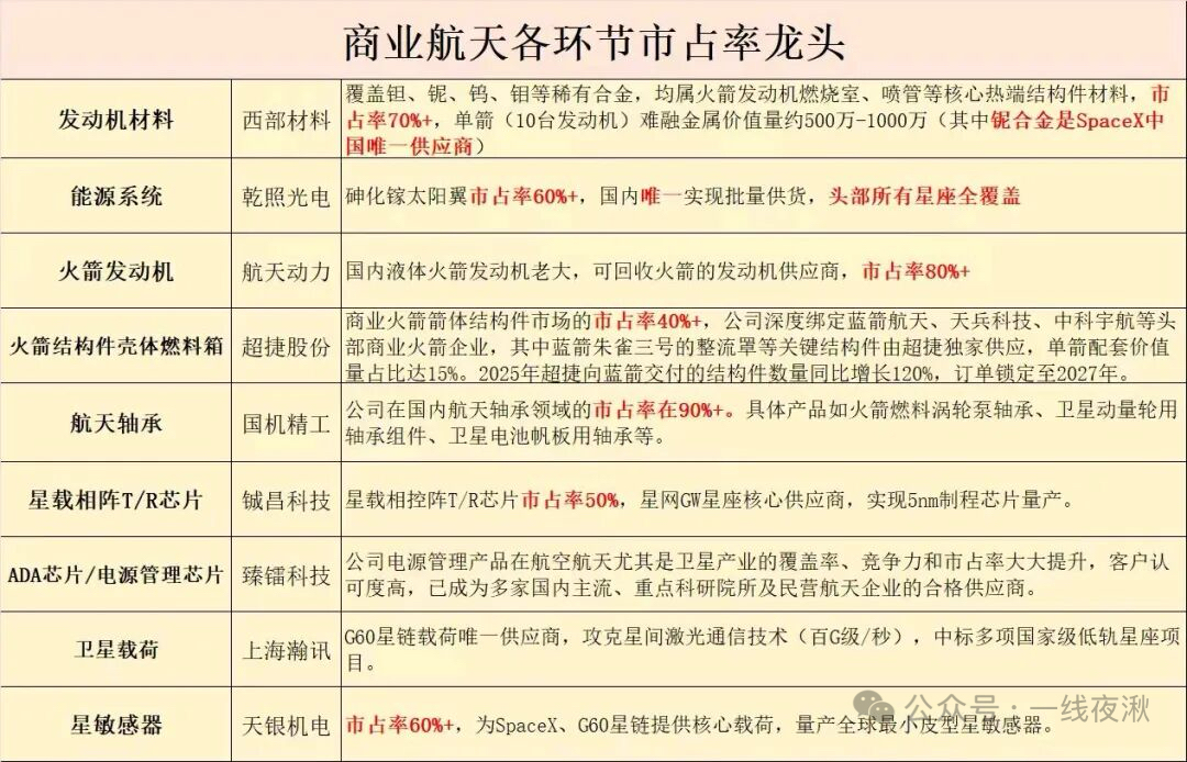
就看好西部稀有金属材料的唯一性,
现在商业航天就是抢轨道,
近地轨道就那么多,
漂亮小马已经射上去一万多了,
所以火箭不是关键,
送上去多少卫星很重要!!!

今天西部爆量换手,烂而不弱,今天这破行情散户不敢来接的,何况是一字板炸开的散户更不可能进太多,三日榜量化已经赚钱跑路,留下来的大佬那么多,盘中基本小单卖大单买,看好明天高开上板反包反包反包!!!


郑重声明:用户在财富号/股吧/博客等社区发表的所有信息(包括但不限于文字、视频、音频、数据及图表)仅代表个人观点,与本网站立场无关,不对您构成任何投资建议,据此操作风险自担。请勿相信代客理财、免费荐股和炒股培训等宣传内容,远离非法证券活动。请勿添加发言用户的手机号码、公众号、微博、微信及QQ等信息,谨防上当受骗!
评论该主题
帖子不见了!怎么办?作者:您目前是匿名发表 登录 | 5秒注册 作者:,欢迎留言 退出发表新主题
温馨提示: 1.根据《证券法》规定,禁止编造、传播虚假信息或者误导性信息,扰乱证券市场;2.用户在本社区发表的所有资料、言论等仅代表个人观点,与本网站立场无关,不对您构成任何投资建议。用户应基于自己的独立判断,自行决定证券投资并承担相应风险。《东方财富社区管理规定》