荣盛发展:子公司涉工程款诉讼,新增未支付债务本金3.25亿元
来源:理财周刊-财事汇
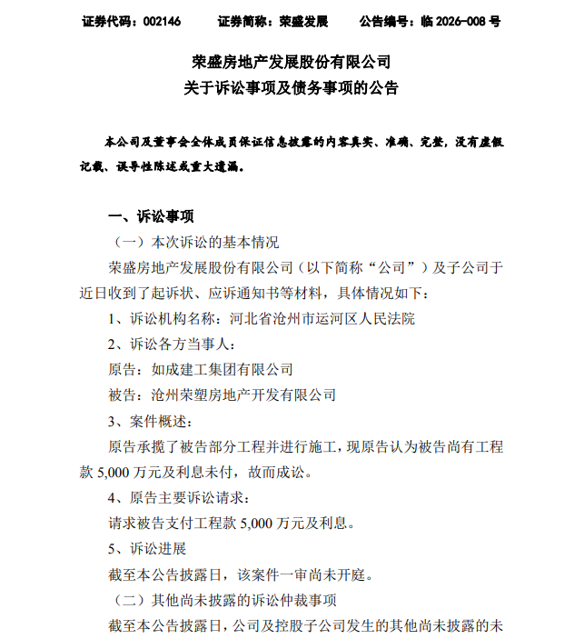
荣盛发展(002146.SZ)1月29日公告称,公司子公司沧州荣塑房地产开发有限公司近日收到河北省沧州市运河区人民法院的应诉通知书等材料。原告如成建工集团有限公司因建设工程合同纠纷提起诉讼,要求沧州荣塑支付工程款5000万元及利息,案件一审尚未开庭。

公告显示,截至公告披露日,公司及控股子公司发生的其他尚未披露的未达到披露标准的新增诉讼事项主要为借款纠纷、建设工程合同纠纷等,涉及总金额约14.80亿元,约占公司最近一期经审计归母净资产的9.96%。公司表示正在与相关方积极沟通,力争妥善解决上述诉讼事宜。鉴于相关诉讼尚在审理过程中,其对公司本期或后期利润的影响存在不确定性。
此外,受市场环境以及运营资金紧张的影响,截至目前,公司及下属子公司发生新增到期未支付的债务本金3.25亿元。公司表示正在与相关金融机构积极协调展期等事宜,将以现金流为主线,在地方政府和金融机构的支持下,积极推动债务展期,稳定经营。
公开资料显示,公司始创于1996年,2007年8月8日,荣盛发展成功登陆深圳证券交易所,成为河北省首家通过IPO上市的房地产企业。公司凭借稳健的发展理念,形成了以地产为主业,以康旅、物业、产业新城为支柱的产业格局,具有一定的行业影响力。
荣盛发展2025年三季度业绩报告显示,2025年前三季度,公司营业收入营收203.89亿元,同比下滑29.3%;归属于上市公司股东的净利润亏损30.98亿元,同比扩大117.4%。
截至1月30日10点03分,荣盛发展的股价1.63元/股,总市值71亿元。
郑重声明:用户在财富号/股吧/博客等社区发表的所有信息(包括但不限于文字、视频、音频、数据及图表)仅代表个人观点,与本网站立场无关,不对您构成任何投资建议,据此操作风险自担。请勿相信代客理财、免费荐股和炒股培训等宣传内容,远离非法证券活动。请勿添加发言用户的手机号码、公众号、微博、微信及QQ等信息,谨防上当受骗!
评论该主题
帖子不见了!怎么办?作者:您目前是匿名发表 登录 | 5秒注册 作者:,欢迎留言 退出发表新主题
温馨提示: 1.根据《证券法》规定,禁止编造、传播虚假信息或者误导性信息,扰乱证券市场;2.用户在本社区发表的所有资料、言论等仅代表个人观点,与本网站立场无关,不对您构成任何投资建议。用户应基于自己的独立判断,自行决定证券投资并承担相应风险。《东方财富社区管理规定》