• 最近访问:
发表于 2025-11-19 17:37:50 股吧网页版
华帝股份两营销副总裁同时请辞,距离上次续聘仅五个月,新任副总裁从董助“官复原职”
来源:深圳商报·读创

K图 002035_0

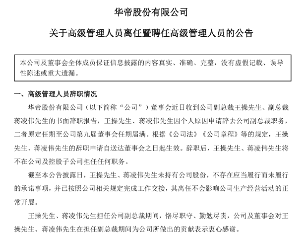
  11月19日,华帝股份公告,因个人原因,公司副总裁王操和蒋凌伟申请辞去副总裁职务。辞职后,王操和蒋凌伟将不在公司及控股子公司担任任何职务。

  值得注意的是,王操和蒋凌伟于2025年5月20日当选为公司副总裁。也就是说,此次续聘仅五个月两人双双离职。

  这其中,70后的王操已经担任华帝股份副总裁多年。2020年9月,王操获提名开始担任公司副总裁职务。2022年5月和2025年5月董事会换届后,继续获得副总裁的提名任职。

  从其经历看,王操先后在美的集团、方太集团和德意电器担任相应经理职务。来到华帝股份后,任职公司营销总监。

  从营销总监提升至副总裁后,2021年王操年薪达到73.5万元,在华帝股份高管中排名第三。不过2023年和2024年,王操薪酬在高管薪酬排名居中,已经大不如前。

  80后蒋凌伟升任副总裁的时间略晚于王操。2022年5月,华帝股份第八届董事会换届完成后,蒋凌伟升任为公司副总裁。蒋凌伟曾先后在阿里巴巴和老板电器(002508)任职,他同样以营销见长。老板电器工作期间,担任电子商务总监和营销办公室主任等工作。

  续任不到半年,两名营销背景出身的副总裁双双离职,或是华帝股份对公司目前的营销策略有所调整。

  另外,公司同意聘任韩伟担任公司副总裁,任期自本次董事会审议通过之日起至公司第九届董事会任期届满之日止。

  值得注意的是,新上任的副总裁韩伟属于“官复原职”。早在2017年3月,华帝股份就聘任韩伟为公司副总裁,一年后的2018年8月,韩伟改任公司高级副总裁,且仅有韩伟一人,担任华帝股份高级副总裁的职务。随后2022年5月,华帝股份董事会换届,韩伟届满离任,王操和蒋凌伟成为新一届董事会任命的副总裁。

  韩伟,男,中国国籍,1971年出生,本科学历,历任家乐福中国区家电采购经理, 上海世纪华联集团家电采购部部长,广东格兰仕集团中国市场销售总公司总经理、空冰洗产业群总裁,德意电器股份有限公司总经理,华帝股份营销总部总经理,华帝股份高级副总裁、 中山市华帝环境科技有限公司董事。现任华帝股份董事长助理。

  华帝股份有限公司的主营业务是研发、生产、销售厨电产品、家居定制等业务。公司的主要产品是烟机、灶具、热水器、消毒柜、洗碗机、蒸烤一体机、电烤箱、电蒸箱、集成灶、集成烹饪中心、净水器、橱柜。

  公司不久前发布的三季报显示,公司前三季度营收、净利双双下滑。2025年前三季度,华帝股份实现营收41.6亿元,同比下降9.1%;实现归属于上市公司股东的净利润3.6亿元,同比下降11.9%。

  2025年前三季度,华帝股份销售费用微降4.3%至10.6亿元。但是公司销售费用率为25.5%,创下三年来的同期新高。

郑重声明:用户在财富号/股吧/博客等社区发表的所有信息(包括但不限于文字、视频、音频、数据及图表)仅代表个人观点,与本网站立场无关,不对您构成任何投资建议,据此操作风险自担。请勿相信代客理财、免费荐股和炒股培训等宣传内容,远离非法证券活动。请勿添加发言用户的手机号码、公众号、微博、微信及QQ等信息,谨防上当受骗!
作者:您目前是匿名发表   登录 | 5秒注册 作者:,欢迎留言 退出发表新主题
温馨提示: 1.根据《证券法》规定,禁止编造、传播虚假信息或者误导性信息,扰乱证券市场;2.用户在本社区发表的所有资料、言论等仅代表个人观点,与本网站立场无关,不对您构成任何投资建议。用户应基于自己的独立判断,自行决定证券投资并承担相应风险。《东方财富社区管理规定》

扫一扫下载APP

扫一扫下载APP
信息网络传播视听节目许可证:0908328号 经营证券期货业务许可证编号:913101046312860336 违法和不良信息举报:021-34289898 举报邮箱:jubao@eastmoney.com
沪ICP证:沪B2-20070217 网站备案号:沪ICP备05006054号-11 沪公网安备 31010402000120号 版权所有:东方财富网 意见与建议:021-54509966/952500